Новая серия источников опорного напряжения TPR50 от 3PEAK
11 июля 2023
Александр Калачев (г. Барнаул)
Новая серия прецизионных ИОН производства китайской компании 3PEAK подходит для применения в системах с высокими требованиями по разрешению: в лабораторном оборудовании, медицинской электронике, приборах для точных измерений.
Китайская компания 3PEAK анонсировала новую серию прецизионных источников опорного напряжения (ИОН) TPR50 с начальной погрешностью 0,05% и температурным дрейфом 2,5 ppm/°C, что делает данные ИОН привлекательными для применения в системах с высокими требованиями по разрешению (таблица 1). Выходной ток нагрузки может достигать ± 10 мА при малом падении напряжения между входом и выходом.
Таблица 1. Основные характеристики ИОН серии TPR50
| Параметр | Значение |
|---|---|
| Диапазон входных напряжений, В | 3…15 |
| Выходное напряжение, В | 1.25, 2.048*, 2.5, 3, 3.3, 4.096, 4.5, 5 |
| Температурный дрейф: | |
| в диапазоне 0…70°C | 1 ppm/°C |
| в диапазоне -40…105°C | 2 ppm/°C |
| в диапазоне -40…125°C | 2,5 ppm/°C |
| Выходной шум в диапазоне 0.1…10 Гц, мкВ/В | 3 |
| Ток покоя, мА | 0,6 |
| Ток короткого замыкания, мА | 121 |
| Емкостная нагрузка, мкФ | 0,22…100 |
| Защита от статического электричества (ESD HBM), В | 2000 |
| Корпус | SOP8 |
| * – на данный момент недоступен для заказа. | |
Расположение выводов ИОН показано на рисунке 1, серийные номера и соответствующее им выходной напряжение представлены в таблице 2.

Рис.1. Расположение выводов TPR50
Таблица 2. Серийные номера TPR50 и выходные напряжения
| Номер | Выходное напряжение, В |
|---|---|
| TPR5012-SO1R | 1,25 |
| TPR5020-SO1R* | 2,048 |
| TPR5025-SO1R | 2,5 |
| TPR5030-SO1R | 3,0 |
| TPR5033-SO1R | 3,3 |
| TPR5040-SO1R* | 4,096 |
| TPR5045-SO1R* | 4,5 |
| TPR5050-SO1R | 5,0 |
| * – на данный момент недоступен для заказа. | |
Типовая схема включения ИОН TPR50 содержит несколько внешних конденсаторов (рисунок 2) – по линиям входного и выходного напряжений (CIN, COUT – типовые номиналы 1…10 мкФ) и конденсатора CNR – для снижения уровня шума выходного напряжения (рекомендованный номинал – более 10нФ). В качестве рекомендации можно также посоветовать добавить параллельно конденсаторам CIN, COUT конденсаторы номиналом 1…10 нФ для фильтрации высокочастотных шумов по питанию.
Среди традиционных рекомендаций по топологии печатной платы с ИОН – размещение конденсаторов максимально близко к соответствующим выводам микросхемы и минимизация длины дорожек до них.

Рис. 2. Типовая схема включения TPR50
Несмотря на то, что TPR50 выпускаются на фиксированное напряжение, при помощи вывода NR/TR и небольшой корректировки схемы включения можно в определенных пределах изменять выходное напряжение ИОН. Схема включения для такого случая представлена на рисунке 3 – добавляется пара резисторов фиксированного номинала RB,RC и подстроечный резистор RT.

Рис. 3. Схема включения TPR50 с возможностью подстройки выходного напряжения
В таблице 3 представлены номиналы и выходное напряжение схемы (для варианта TPR5025-SO1R).
Таблица 3. Пример настройки выходного напряжения на 2,5 В
| RT, кОм | RA, кОм (RA – значение сопротивления на нижней стороне подстроечного резистора) |
RB, кОм | RC, кОм | Vout, В |
|---|---|---|---|---|
| 10 | 0 | 470 | 1 | 2,3249 |
| 1 | 2,3619 | |||
| 4,5 | 2,5000 | |||
| 5,08 | 2,5244 | |||
| 9 | 2,7036 | |||
| 10 | 2,7540 |
ИОН TPR50 обладают малым температурным дрейфом выходного напряжения – всего 2,5ppm/°C в пределах полного рабочего диапазона (рисунок 4).

Рис. 4. Изменение выходного напряжения при изменениях температуры
Временной дрейф выходного напряжения остается в пределах ±60ppm в течение 100 часов наработки (рисунок 5)

Рис. 5. Изменение выходного напряжения с течением времени
Изменения входного напряжения также вызывают незначительные изменения выходного напряжения – менее 0.5 мВ (рисунок 6).

Рис. 6. Изменения выходного напряжения TPR50 в зависимости от входного
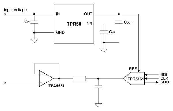
TPR50 может работать с входными и выходными токами до 10 мА. Этого, как правило, достаточно – типовой нагрузкой ИОН в основном являются АЦП (входы для опорного напряжения) которые имеют весьма малый входной ток. Пример схемы применения TPR50 в качестве опорного напряжения для АЦП TCP5161 приведен на рисунке 7.

Рис. 7. Применение TPR50 для задания опорного напряжения АЦП TPC5161 (16-битный АЦП последовательного приближения)
Например, для данной пары ИОН+АЦП при базовом опорном напряжении 2,5 В выходной шум TPR50 (рисунок 8) будет меньше напряжения младшего бита. АЦП TCP5161 – 16-разрядный, и минимальный шаг дискретизации по напряжению будет 2,5 В/216 = 3,81·10-5 В (38,1 мкВ), что в несколько раз больше инструментального шума ИОН.

Рис. 8. Шум выходного напряжения TPR50
Целевыми областями применения ИОН являются:
- оборудование для испытания аккумуляторных батарей;
- промышленное оборудование;
- прецизионные и измерительные приборы;
- медицинское оборудование.
Наши информационные каналы