AP8262WSE-A1 – доступная альтернатива популярным ШИМ-контроллерам
22 апреля 2025
Дмитрий Илларионов (Нижний Новгород)
ШИМ-контроллер AP8262WSE-A1 с токовым управлением и фиксированной частотой преобразования от китайской компании Chipown – полный (и бюджетный) качественный аналог популярных изделий семейства UCx843.
В каталоге компании КОМПЭЛ появилась микросхема AP8262WSE-A1, выпускаемая китайским производителем Chipown и являющаяся полным аналогом популярных ШИМ-контроллеров семейства UCx843 (UC1843, UC2843 и UC3843). Рассматриваемая интегральная схема (ИС) – это контроллер с токовым управлением и фиксированной частотой преобразования, находящий применение в DC/DC-преобразователях и (в гораздо меньшей мере) в сетевых источниках питания. Регулировка выходной мощности источника осуществляется при помощи широтно-импульсной модуляции, максимальная рабочая частота устройства составляет 500 кГц. Коэффициент заполнения сигнала, управляющего силовым ключом, в отличие от похожих контроллеров серии UCx844/45, может превышать 50%, что позволяет, например, снизить пиковые токи на первичной стороне обратноходового преобразователя за счет его работы в режиме непрерывных токов. Выходной каскад микросхемы AP8262WSE-A1 обеспечивает ток до ±1 А, что идеально подходит для управления мощными полевыми транзисторами, поскольку дает возможность быстро зарядить/разрядить их входную емкость и снизить динамические потери на ключе. Максимальное токопотребление рассматриваемого ШИМ-контроллера составляет 17 мА, однако, его стартовый ток не превышает 1 мА, что позволяет упростить цепь запуска преобразователя. В целом микросхема AP8262WSE-A1 является экономически эффективным решением, поскольку она требует минимального количества внешних элементов и обладает крайне низкой ценой (даже по сравнению с относительно недорогими ШИМ-контроллерами UCx843).
В состав микросхемы AP8262WSE-A1 входят (рисунок 1):

Рис. 1. Структурная схема AP8262WSE-A1
– тактовый генератор, имеющий возможность установки частоты преобразования при помощи внешнего резистора и конденсатора;
– усилитель ошибки с высоким коэффициентом усиления и низким выходным сопротивлением;
– компаратор, реализующий токовый режим управления и обеспечивающий защиту от превышения тока через силовой ключ;
– выходной каскад, построенный по схеме типа «totem pole» на биполярных транзисторах и дающий возможность перезаряжать затвор силового ключа токами вплоть до ±1 А;
– источник опорного напряжения +5,0 В ± 1% (5V Reference);
– схема отключения ШИМ-контролера при пониженном напряжении питания (UVLO) со встроенным гистерезисом, а также схема защиты от повышенного напряжения (OVP);
– дополнительные логические узлы, обеспечивающие корректное управление силовым ключом (RS-триггер, элемент «3ИЛИ-НЕ», схема контроля опорного напряжения).
Описание выводов
Микросхема AP8262WSE-A1 доступна в планарном корпусе SOIC-8. Цоколевка и описание ее выводов приведены ниже (рисунок 2). Обратите внимание на то, что ШИМ-контроллер AP8262WSE-A1 является повыводно совместимым с интегральными схемами UCx843:
| Номер вывода | Название вывода | Описание |
|---|---|---|
| 1 | COMP | Выход усилителя ошибки. Может использоваться для компенсации петли обратной связи. |
| 2 | FB | Инвертирующий вход усилителя ошибки. Обычно подключается к выходу преобразователя через резистивный делитель. |
| 3 | CS | Вход компаратора. Подключается к датчику тока, протекающего через силовой ключ источника, и используется для его выключения. |
| 4 | RT/CT | Вход установки тактовой частоты преобразователя. Используется для подключения частотозадающих элементов (RT и CT). |
| 5 | GND | Общий провод. |
| 6 | GATE | Выход ШИМ-контроллера. Используется для управления силовым ключом преобразователя. |
| 7 | VIN | Напряжение питания ШИМ-контроллера. |
| 8 | VREF | Выход встроенного источника опорного напряжения (+5,0 В). Обычно используется для обеспечения работы тактового генератора. |

Рис. 2. Цоколевка и описание выводов AP8262WSE-A1
Электрические характеристики
Основные электрические характеристики микросхем AP8262WSE-A1 и UCx843 приведены в таблице 1. Если не оговорено иное, все значения даны для полного температурного диапазона и следующих условий: VIN = 15 В, RT = 10 кОм, CT = 3,3 нФ. Все напряжения измерены относительно вывода «GND». За более подробной информацией можно обратиться к официальной документации производителя.
Таблица 1. Электрические характеристики ИС AP8262WSE-A1 и UCx843
| Обоз. | Описание | Мин. | Тип. | Макс. | Ед. изм. |
||||
|---|---|---|---|---|---|---|---|---|---|
| AP8262 | UCx843 | AP8262 | UCx843 | AP8262 | UCx843 | ||||
| VIN | Напряжение питания | – | – | 30 | В | ||||
| IDRV | Ток выходного каскада | -1000 | – | 1000 | мА | ||||
| PD | Рассеиваемая мощность | – | – | 650 | мВт | ||||
| TA | Диапазон рабочих температур | UC1843 | -40 | -55 | – | 85 | 125 | °С | |
| UC2843 | -40 | 85 | |||||||
| UC3843 | 0 | 70 | |||||||
| VIN(ON) | Порог включения микросхемы по напряжению питания | 7,8 | 8,4 | 9,0 | В | ||||
| VIN(OFF) | Порог выключения микросхемы по напряжению питания | 7,0 | 7,6 | 8,2 | В | ||||
| VREF | Опорное напряжение с ИОН (VIN=12В…25В, IREF=1мА…20мА) |
4,9 | 5,0 | 5,1 | В | ||||
| VREF(EA) | Опорное напряжение усилителя ошибки (TA = 25°C) | 2,45 | 2,50 | 2,55 | В | ||||
| VCS(MAX) | Напряжение срабатывания компара-тора (VCOMP = 5В, VFB = 0В) | 0,9 | 1,0 | 1,1 | В | ||||
| TDTO | Время срабатывания компаратора | – | 150 | 300 | нс | ||||
| FOSC | Частота на выходе тактового генератора (TJ = 25°С) | 49 | 47 | 52 | 55 | 57 | кГц | ||
| DMAX | Максимальный коэффициент заполнения выходного сигнала | 95 | 97 | 100 | % | ||||
| DMIN | Минимальный коэффициент заполнения выходного сигнала | – | – | 0 | % | ||||
| TR | Скорость нарастания выходного сигнала (TJ = 25°C, CLOAD = 1нФ) | – | 50 | 150 | нс | ||||
| TR | Скорость спада выходного сигнала (TJ = 25°C, CLOAD = 1нФ) | – | 50 | 150 | нс | ||||
| ISTART | Токопотребление в режиме ожидания (↑VIN < VIN(ON)) | – | 0,4 | 0,5 | 1,0 | мА | |||
| IQ | Токопотребление в активном режиме (↓VIN > VIN(OFF)) | – | 11 | 17 | мА | ||||
Основные узлы
Усилитель ошибки
В состав ШИМ-контроллера AP8262WSE-A1 входит усилитель ошибки, имеющий полосу пропускания не менее 0,7 МГц и коэффициент усиления постоянного напряжения не хуже 65 дБ (рисунок 3):

Рис. 3. Зависимость коэффициента усиления и фазы от частоты для усилителя ошибки AP8262WSE-A1
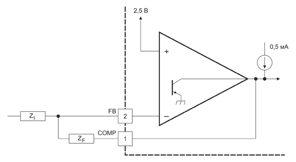
Инвертирующий вход усилителя подключен к выводу 2 микросхемы («FB»), а выход – к выводу 1 («COMP»). На неинвертирующий вход подано внутреннее опорное смещение, равное +2,5 В (данный вход не имеет внешних соединений). Нагрузочная способность выхода усилителя ошибки составляет не менее ±0,5 мА, входной ток инвертирующего входа не превышает -2 мкА (рисунок 4):

Рис. 4. Усилитель ошибки в AP8262WSE-A1
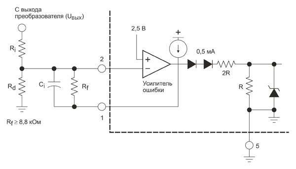
В типовой ситуации инвертирующий вход используется для стабилизации выходного напряжения преобразователя – для этого оно (рисунок 5) подается на вывод №2 через резистивный делитель RiRd (имеются в виду неизолированные топологии):

Рис. 5. Стабилизация выходного напряжения в AP8262WSE-A1
Соотношение резисторов Ri и Rd выбирается так, чтобы при номинальном выходном напряжении проектируемого источника напряжение на нижнем резисторе было равно внутреннему опорному смещению (+2,5 В). При этом усилитель будет непрерывно отслеживать сигнал на выводе «FB» ШИМ-контроллера, автоматически увеличивая время открытого состояния силового ключа, если напряжение на резисторе Rd меньше +2,5 В, и уменьшая его, если напряжение на Rd больше +2,5 В. Наличие ненулевого входного тока инвертирующего входа будет вызывать ошибку в выходном напряжении источника питания, поэтому необходимо, чтобы ток через нижний резистор делителя RiRd был много больше 2 мкА. На практике обычно достаточно обеспечить IRd = 100 мкА, однако в зависимости от требуемых параметров изделия этот ток может быть увеличен еще в 10…20 раз.
Выход усилителя ошибки (вывод 1) чаще всего используется для компенсации контура обратной связи. Минимальное сопротивление резистора Rf ограничено допустимым выходным током усилителя и требуемым напряжением на его выходе – для нормальной работы ШИМ-контроллера оно должно быть больше порогового напряжения компаратора VCS(MAX) с учетом «потерь» на двух диодах и на резистивном делителе 2R/R. При номинальных значениях вышеуказанных параметров будем иметь:
$$R_{f(MIN)}=\frac{2\cdot 0.7\,В+3\cdot 1.0\,В}{0.5\,мА}=8.8\,кОм,$$
где «2×0,7 В» – падение напряжения на двух диодах, расположенных на выходе усилителя, а «3» – коэффициент деления резистивного делителя 2R/R.
Компаратор
Суть работы ШИМ-контроллеров с токовым управлением достаточно проста: силовой ключ открывается импульсом с тактового генератора и закрывается, когда ток в индукторе достигает порогового уровня, установленного сигналом с выхода усилителя ошибки. Очевидно, что чем ближе выходное напряжение преобразователя будет к номинальному, тем больше сигнал на резисторе Rd приблизится к внутреннему опорному смещению усилителя (+2,5 В), и тем меньшее напряжение возникнет на его выходе. А это значит, что будет установлен меньший пороговый уровень, и силовой ключ выключится раньше. Таким образом, разница между требуемым и фактическим напряжением на выходе преобразователя управляет током индуктора, приближая источник питания к «номинальному» состоянию каждый рабочий цикл.
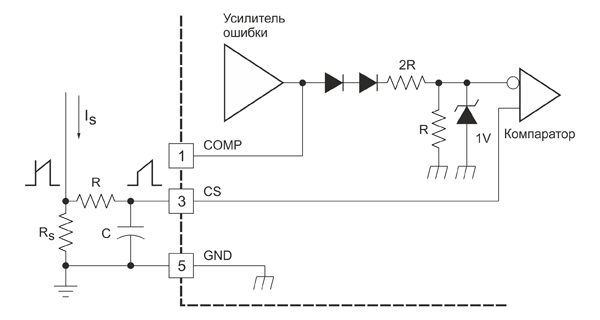
За выключение силового ключа в микросхеме AP8262WSE-A1 отвечает компаратор, сравнивающий сигналы с выхода усилителя ошибки и с датчика тока индуктора (рисунок 6). В качестве такого датчика обычно выступает резистор RS, включенный последовательно с ключом (хотя в преобразователях большой мощности для этих целей может использоваться токовый трансформатор). Ток индуктора IS, преобразованный в напряжение, подается на вывод 3 микросхемы («CS») и сравнивается с уровнем, полученным c выхода усилителя ошибки:

Рис. 6. Работа компаратора в AP8262WSE-A1
Расчет номинала резистора RS ведут, исходя из наихудших условий работы преобразователя, когда сигнал на выходе усилителя максимальный. Это происходит, если напряжение на его инвертирующем входе близко к нулю, что наблюдается в момент включения источника или при его глубокой перегрузке. В таких условиях порог срабатывания компаратора будет принудительно ограничен при помощи встроенного стабилитрона на уровне VCS(MAX), равном примерно +1,0 В. Таким образом, если номинал датчика RS рассчитывается по формуле
$$R_{S}=\frac{V_{CS(MAX)}}{I_{PK(MAX)}}\approx \frac{1.0\,В}{I_{PK(MAX)}},$$
можно быть уверенным, что ток через силовой ключ и индуктор не превысит заданного значения IPK(MAX) (правда, в реальных устройствах лучше все же учитывать возможный разброс параметра VCS(MAX)).
Обычно на переднем фронте сигнала с датчика тока будет наблюдаться короткий выброс, который обусловлен перезарядом различных паразитных (и не только) емкостей в источнике питания. Этот всплеск может привести к нестабильной работе преобразователя, особенно при небольшой нагрузке на выходе, когда требуемый ток индуктора довольно мал. Пропускание сигнала с датчика тока через небольшой RC-фильтр обычно устраняет нестабильность, поскольку при этом амплитуда выброса снижается. Постоянная времени RC-цепи должна приблизительно соответствовать длительности всплеска, резистор обычно берут низкоомным (200 Ом…1 кОм), чтобы импеданс этой цепочки был поменьше для лучшей помехозащищенности. Увеличивать постоянную времени ни в коем случае не рекомендуется – это приведет к увеличению минимально возможной длины управляющего импульса и, соответственно, к большим перегрузкам и перегревам при коротком замыкании на выходе источника.
Тактовый генератор
Тактовый генератор, встроенный в микросхему AP8262WSE-A1, служит для формирования рабочей частоты преобразователя. Конкретное ее значение программируется частотозадающими элементами: резистором RT и конденсатором CT. Резистор включается между выводом 4 («RT/CT») ШИМ-контроллера и его опорным напряжением (вывод 8, «VREF»), конденсатор – между выводом 4 и общим проводом (рисунок 7):

Рис. 7. Элементы, задающие рабочую частоту преобразователя в AP8262WSE-A1
Принцип работы встроенного генератора микросхемы AP8262WSE-A1 заключается в попеременном заряде/разряде частотозадающего конденсатора. Сначала емкость CT заряжается от опорного напряжения через резистор RT до уровня +2,9 В, а затем разряжается стабильным током через внутренний ключ генератора до +1,2 В. При этом в моменты заряда конденсатора на выходе генератора присутствует логический нуль, а в моменты разряда – единица (рисунок 8):

Рис. 8. Работа встроенного генератора AP8262WSE-A1
Поскольку сигнал управления силовым ключом формируется при помощи элемента типа «ИЛИ-НЕ», в течение разряда емкости ключ будет закрыт независимо от того, какие сигналы присутствуют на других входах этого логического вентиля. Данные интервалы называют мертвым временем, их длительность определяется номиналом конденсатора CT, током его разряда IDISCHG и размахом пилообразного напряжения ΔV на выводе «RT/CT». При этом в случае микросхемы AP8262WSE-A1 два последних параметра являются константами, поэтому мертвое время будет зависеть только от частотозадающей емкости (рисунок 9):

Рис. 9. Зависимость мертвого времени от частотозадающей емкости в AP8262WSE-A1
При заданных RT и CT частота на выходе встроенного генератора AP8262WSE-A1 приблизительно может быть определена как
$$F_{OSC}=\frac{1.72}{R_{T}\cdot C_{T}}\;(при\;R_{T}>5\;кОм).$$
Кроме того, для быстрой прикидки требуемых номиналов можно воспользоваться соответствующими графиками (рисунок 10):

Рис. 10. Зависимость частоты на выходе встроенного генератора AP8262WSE-A1 от значений RT и CT
Как видно из этих графиков, максимальная рабочая частота встроенного генератора микросхемы AP8262WSE-A1 составляет 500 кГц. Сопротивление частотозадающего резистора рекомендуется выбирать в пределах от 5 до 100 кОм, емкость конденсатора – от 1 до 100 нФ. При этом следует помнить, что увеличение CT ведет к росту мертвого времени, что, в свою очередь, уменьшает максимально достижимый коэффициент заполнения выходного сигнала ШИМ-контроллера.
Выходной каскад
Выходной каскад микросхемы AP8262WSE-A1 построен на биполярных транзисторах, включенных по схеме типа «totem pole» (рисунок 11):

Рис. 11. Выходной каскад AP8262WSE-A1
Такая схема идеальна для управления полевыми транзисторами, поскольку она способна порождать броски тока большой амплитуды, которые быстро перезаряжают затвор силового ключа, что, в свою очередь, существенно снижает динамические потери в преобразователе. Выходной каскад рассматриваемого ШИМ-контроллера позволяет в пике выдавать токи до ±1 А, что дает типовое время нарастания импульса всего 50 нс на емкостной нагрузке номиналом 1 нФ (рисунок 12).

Рис. 12. Работа выходного каскада
Отметим, что в режиме ожидания (то есть, когда активна схема UVLO) выход микросхемы AP8262WSE-A1 принудительно отключается от силового транзистора. И если ключ в это время находился в открытом состоянии, то он еще долго не закроется, поскольку в данном случае затвор сможет разряжаться лишь через собственный ток утечки, обычно не превышающий несколько сотен нА. С другой стороны, на «оторванном» затворе за счет паразитных утечек со временем может накопиться заряд, достаточный для самопроизвольного открытия транзистора. Чтобы избежать подобных ситуаций, производитель рекомендует включать между затвором силового ключа и общим проводом преобразователя резистор номиналом несколько килоом.
Схемы контроля напряжения питания
Для обеспечения стабильности работы выходного каскада в состав микросхемы AP8262WSE-A1 включены два компаратора, отслеживающие состояние питающих напряжений. Один из них («UVLO») контролирует основное напряжение питания VIN, второй («Схема контроля опорного напряжения») – опорное напряжение VREF. Каждый компаратор имеет встроенный гистерезис для предотвращения неустойчивого поведения выходного сигнала микросхемы при пересечении соответствующих порогов. Номинальные значения порогов включения и выключения компаратора «UVLO» равны +8,4 В и +7,6 В соответственно, для схемы контроля опорного напряжения они составляют +3,6 В и +3,4 В (рисунок 13):

Рис. 13. Работа компараторов контроля питания AP8262WSE-A1
Кроме того, по основному питанию VIN микросхема AP8262WSE-A1 имеет встроенный стабилитрон на +34 В, расположенный между выводами «VIN» и «GND». Данный стабилитрон необходим для защиты ШИМ-контроллера от коротких бросков напряжения, которые могут возникнуть во время запуска системы. Однако, если вся схема потребляет по линии «VIN» не более 25 мА, а основное питание VIN при этом больше +30 В, встроенный стабилитрон может использоваться как обычный стабилизатор напряжения – для этого питание на микросхему должно подаваться через токоограничивающий резистор.
Обратите внимание на то, что схема контроля основного напряжения питания «UVLO» имеет довольно малый гистерезис – всего 1,2 В. Из-за этого применение микросхем AP8262WSE-A1 в сетевых преобразователях крайне нежелательно, т.к. узел запуска источника с ними получается неоправданно громоздким и дорогим (хотя чисто технически препятствий для использования рассматриваемого чипа здесь нет). Поэтому для сетевых целей лучше воспользоваться ШИМ-контроллерами с бо́льшим гистерезисом схемы «UVLO» (например, AP8263 или AP8267), а AP8262 использовать в DC/DC-приложениях с низким напряжением питания, которое может быть подано непосредственно на вывод «VIN» микросхемы.
Источник опорного напряжения
Основная задача источника опорного напряжения (ИОН), встроенного в микросхему AP8262WSE-A1 – зарядка частотозадающего конденсатора CT (см. тактовый генератор). Однако при необходимости он может использоваться и для питания дополнительных схем системы. Номинальное значение выходного напряжения ИОН равно +5,0 В, точность его установки составляет ±1% при TJ = +25°C и ±2% во всем температурном диапазоне. Источник опорного напряжения имеет защиту от короткого замыкания и способен обеспечить ток не менее 20мА для запитывания необходимых вспомогательных узлов.
Выход источника опорного напряжения подключен к выводу 8 («VREF») микросхемы AP8262WSE-A1. Следует отметить, что ИОН может реагировать на шумы и помехи, создаваемые силовой частью преобразователя. Для устранения этого эффекта производитель рекомендует подключать между выводом 8 и общим проводом источника керамический конденсатор номиналом 100 нФ. В случае подключения к источнику опорного напряжения дополнительных узлов (кроме резистора RT), возможно, потребуется увеличить емкость данного конденсатора; при этом допускается использовать электролитические конденсаторы.
Примеры использования
Повышающий преобразователь
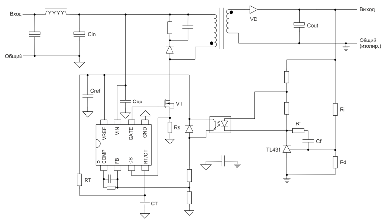
На рисунке 14 показано одно из типовых применений микросхемы AP8262WSE-A1 – неизолированный повышающий преобразователь:

Рис. 14. Неизолированный повышающий преобразователь на базе AP8262WSE-A1
Силовая часть схемы (индуктор L, диод VD, транзистор VT, а также конденсаторы CIN и COUT) является классической, расчет ее элементов ведется классическим же способом (см. [1], [2]). Выходное напряжение источника определяется по формуле
$$V_{OUT}=2.5\,В\cdot \left(1+\frac{R_{i}}{R_{d}} \right),$$
где +2,5 В – внутреннее опорное смещение усилителя ошибки ШИМ-контроллера AP8262WSE-A1, а сопротивление резистора Rd должно быть ниже 25 кОм (т.е. 2,5 В/100 мкА). В качестве блокировочных элементов Cbp и Cref производитель рекомендует использовать керамические конденсаторы номиналом 0,1 мкФ. Рекомендации по выбору остальных компонентов преобразователя даны выше (номиналы компенсирующих элементов Rf и Cf подбираются под конкретную физическую реализацию источника).
Обратноходовой преобразователь
Еще одно распространенное применение микросхемы AP8262WSE-A1 – изолированный обратноходовой преобразователь (рисунок 15):

Рис. 15. Изолированный обратноходовой преобразователь на базе AP8262WSE-A1
Несмотря на то, что в этой схеме присутствует гораздо больше элементов, чем в предыдущей, основной принцип действия остается тем же: на прямом ходу (то есть, в моменты, когда ключ VT открыт), мы запасаем энергию в первичной обмотке трансформатора, на обратном (когда ключ VT закрыт) – отдаем ее через диод VD в нагрузку. Принцип действия обратноходового преобразователя подробно разобран в [3], там же есть пример его расчета. Обратите внимание на то, что в приведенной выше схеме изображен не сетевой, а низковольтный вариант источника – об этом свидетельствует прямая подача напряжения питания на вывод «VIN» ШИМ-контроллера. Напомним, что ввиду крайне малого гистерезиса схемы «UVLO» использовать микросхему AP8262WSE-A1 в сетевых приложениях не рекомендуется.
Ссылки для расчета силовых элементов преобразователей:
- «Расчет силового каскада повышающего преобразователя»
- «Раймонд Мэк Импульсные источники питания. 2008 г.», стр. 78
- «Макашов Д. Обратноходовой преобразователь»
Выводы
Микросхема AP8262WSE-A1 является полным аналогом популярных ШИМ-контроллеров серии UCx843. Данные интегральные схемы повыводно совместимы, обладают идентичным функционалом и практически одинаковыми электрическими характеристиками. Пожалуй, единственным недостатком микросхемы AP8262WSE-A1 является диапазон рабочих температур – по этому параметру она не может выступать полноценной заменой контроллеру UC1843 (именно ему, а не всей серии UCx843). Кроме того, рассматриваемый ШИМ-контроллер недоступен в корпусе PDIP-8, однако, для современных серийных изделий этот фактор вряд ли будет актуален.
На складе КОМПЭЛ имеются микросхемы AP8262WSE-A1 в корпусе SOP8, что обеспечивает максимальное удобство при проектировании и модернизации существующих решений.
Дополнительные материалы
Наши информационные каналы