Современные альтернативы AC/DC-преобразователю хIPER12A от ведущих китайских производителей
30 мая 2025
Николай Вашкалюк (КОМПЭЛ)
Pin-To-Pin-аналоги знаменитого европейского AC/DC-преобразователя хIPER12A со встроенным высоковольтным MOSFET производства китайских компаний Silan (SDH8302/8303) и Chipown (AP8012H) не только дешевле европейского аналога при том же уровне надежности, но и превосходят его по ряду параметров благодаря более современной схемотехнике.
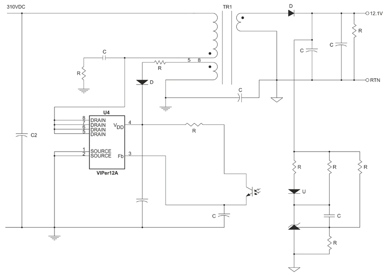
Современные китайские производители электронных компонентов предлагают ряд альтернативных решений для замены популярного AC/DC-преобразователя хIPER12A, разработанного известным европейским вендором. Эта высокотехнологичная микросхема представляет собой сочетание специализированного ШИМ-контроллера с токовым режимом управления, работающего на фиксированной частоте 60 кГц, и мощного высоковольтного МОП-транзистора (MOSFET) с максимальным напряжением 730 В. Пример использования хIPER12A показан на рисунке 1.

Рис. 1. Пример схемы включения хIPER12A в режиме обратноходового преобразователя (Flyback)
Благодаря высокой степени интеграции хIPER12A способен обеспечивать выходную мощность до 8 Вт в компактном корпусе SO8 и до 13 Вт в корпусе DIP8 (рисунок 2). Микросхема нашла широкое применение в современной электронике, став основой для создания маломощных источников питания различного назначения. Она незаменима при разработке компактных сетевых адаптеров, блоков дежурного питания (standby power supply) бытовой техники, зарядных устройств для портативной электроники и других приложений, где важны компактные размеры, высокая надежность и низкая себестоимость.

Рис. 2. Расположение выводов хIPER12A (корпуса SO8 и DIP8)
В таблице 1 представлены варианты замен хIPER12A с аналогичным функциональным расположением выводов от двух китайских производителей: Silan и Chipown. Каждая из этих ИМС будет подробнее рассмотрена далее по тексту.
Таблица 1. Китайские аналоги микросхемы хIPER12A
| Корпус | Исходный P/N | Аналоги от Silan | Аналоги от Chipown |
|---|---|---|---|
| SO8 | хIPER12AS | SDH8302S | AP8012HSEC-R1, AP8012HSE-L1 |
| DIP8 | хIPER12ADIP | SDH8302, SDH8303 | AP8012HNEC-T1L, AP8012HNE-L1 |
Замены от Silan: SDH8302 и SDH8303
Компания Silan Microelectronics, основанная в 1997 году – одна из крупнейших китайских предприятий и один из ведущих производителей полупроводниковых компонентов в Азии, в качестве альтернативы хIPER12A предлагает нам SDH8302 в корпусах SO8 и DIP8, а так же более мощную версию – SDH8303 в единственном корпусе DIP8.

Рис. 3. Расположение выводов SDH8302 (слева) и SDH8303 (справа)
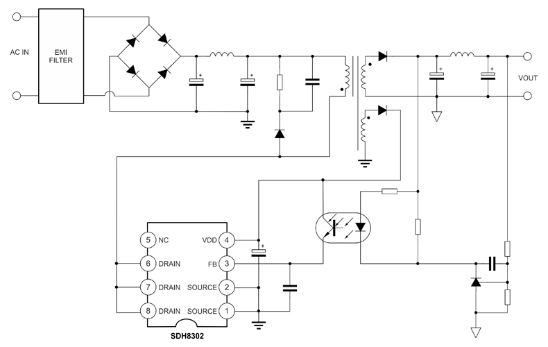
Основные функции, все виды защит и расположение выводов (рисунок 3) полностью идентичны хIPER12A. Единственное значимое отличие заключается в том, что у SDH8302 и SDH8303 имеется схема генерации джиттера с частотой модуляции 250 Гц, который подмешивается к основой частоте преобразования для снижения уровня электромагнитных помех (EMI) без использования сложных фильтров на выходе. хIPER12A такую функцию не поддерживает. Таким образом, решения от Silan отвечает более жестким современным требованиям по электромагнитной совместимости источников питания. На рисунке 4 показан пример схемы с изолированным Flyback.

Рис. 4. Схема включения SDH8302/SDH8303 (Silan) в режиме обратноходового преобразователя
Замены от Chipown: AP8012H
Компания Chipown Micro-electronics (Chipown), специализирующаяся на производстве энергоэффективных микросхем управления питанием – первая китайская компания, разработавшая однокристальный AC/DC-преобразователь со встроенным MOSFET на 700 В – выпускает преобразователь AP8012H в корпусах DIP8 и SO8, являющийся близкой Pin-to-pin-заменой хIPER12A.
Для справки: микросхема AP8012H впервые была разработана тайваньской компанией Anpec и впоследствии завоевала широкую популярность среди производителей микроэлектроники. Сегодня она выпускается рядом азиатских компаний – Minos, Cchip, AiT Semi и Chipown – что подчеркивает ее высокую надежность, продуманную схемотехнику и доступную стоимость.
Выбирая преобразователь AP8012H (рисунок 5), разработчики получают не только проверенное временем решение, но и возможность легко найти полноценные аналоги различных производителей, что делает ее еще более привлекательной для использования в проектах.

Рис. 5. Расположение выводов AP8012H (Chipown)
Основные отличия AP8012H (Chipown) от хIPER12A – это встроенный MOSFET на 800 В, с повышенной устойчивостью к лавинному пробую, более низкая частота работы – 45 кГц и несколько меньшая выходная мощность.
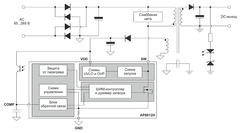
Аналогично рассмотренным выше SDH8302 и SDH8303 от Silan, решение от Chipown имеет похожую (но не идентичную) схему частотной модуляции основного сигнала с частотой 167 Гц для уменьшения электромагнитных помех, что отвечает актуальным тенденциям в построении современных AC/DC-преобразователей. На рисунке 6 показана типовая схема включения AP8012H для изолированного Flyback.

Рис. 6. Типовая схема включения AP8012H в режиме Flyback
Для сравнения основных параметров микросхем можно обратиться к таблице 2, из которой мы видим, что микросхемы от Silan являются наиболее близкими заменами хIPER12A: у них совпадает как частота преобразования, так и пороговые напряжения работы контроллера (VDD), что позволяет без какого-либо изменения в конструкции силового трансформатора полноценно использовать их в существующих проектах.
Таблица 2. Сравнение параметров микросхем
| Параметр | хIPER12A | SDH8302 | SDH8303 | AP8012H |
|---|---|---|---|---|
| Максимальное напряжение силового ключа (VDS), В | 730 | 650 | 650 | 800 |
| Максимальная выходная мощность (DIP8) (POUT), Вт | 13 | 13 | 20 | 8.4 |
| Максимальная выходная мощность (SO8) (POUT), Вт | 8 | 13 | – | 6 |
| Максимальный ток стока (ID), мА | 900 | 800 | 1000 | 550 |
| Частота коммутации (FSW), кГц | 60 | 60 | 60 | 45 |
| Напряжение работы контроллера (VDD), В | 9…38 | 10…25 | 10…25 | 10…35 |
| Порог защиты UVLO (VDDOFF), В | 8 | 8.9 | 8.9 | 8 |
| Порог защиты OVP (VDDOVP), В | 42 | 28 | 28 | 40 |
| Напряжение включения контроллера (VDDON), В | 14.5 | 14.3 | 14.3 | 14.5 |
| Максимальный рабочий цикл (DMAX), % | ND | 85 | 85 | 90 |
Для получения более подробной информации следует обратиться к заводской технической документации на каждую из микросхем.
Подводя итоги, стоит отметить следующее: некоторые ведущие китайские производители предлагают достойные альтернативы микросхеме хIPER12A. Эти аналоги практически идентичны оригиналу по ключевым параметрам, набору функций и встроенным защитам. Кроме того, они полностью повторяют функциональное назначение каждого вывода, что делает их совместимыми с существующими проектами.
Среди значимых преимуществ китайских микросхем следует выделить значительно более низкую стоимость, наличие частотной модуляции основного сигнала преобразования, которая позволяет снизить уровень электромагнитных помех, что выводит данные ИМС на более высокий уровень современных стандартов по сравнению с устаревшей топологией хIPER12A. Также производители заявляют об улучшенной устойчивости встроенных силовых транзисторов к лавинному пробою, что значительно повышает общую надежность данных устройств.
Однако, как и у любого технического решения, здесь есть свои минусы. Китайские аналоги демонстрируют несколько более высокое энергопотребление в режиме малой или нулевой нагрузки, когда контроллер переходит в пакетный режим работы (burst mode). Кроме того, уровень детализации документации оставляет желать лучшего – она уступает по информативности материалам западных производителей. Общее сравнение с хIPER12A сведено в таблицу 3.
Таблица 3. Достоинства и недостатки китайских аналогов
| Производитель | Достоинства | Недостатки |
|---|---|---|
| Silan |
|
|
| Chipown |
|
|
По вопросам приобретения рассмотренных микросхем обращайтесь к своему менеджеру в компании КОМПЭЛ.
Наши информационные каналы