Контроллеры коррекции коэффициента мощности от ведущих азиатских производителей
9 февраля
Константин Кузьминов (г. Заполярный)
Требования современных стандартов преобразования энергии превратили коррекцию коэффициента мощности (ККМ) из опциональной функции в обязательную. Азиатские производители Silan, EGmicro, Winsemi, UTC, JoulWatt, Richtek, Chipown и On-Bright предлагают широкий выбор контроллеров ККМ, работающих в таких режимах импульсного преобразования энергии, как режим критической проводимости, режим непрерывных токов, режим разрывных токов и их комбинации. Статья поможет подобрать контроллер ККМ для разных мощностей и типов нагрузки.
Подключение нагрузки к источнику переменного тока требует, на первый взгляд, лишь обеспечения необходимой входной мощности. Однако этого достаточно только для резистивной нагрузки, когда форма тока синусоидальна и синфазна напряжению (не имеет фазового сдвига). В этом случае коэффициент мощности, который является отношением полной мощности к активной (затраченной на работу), равен единице, а также отсутствует внесение каких либо искажений в первичную сеть электроснабжения. Индуктивный или емкостной характеры нагрузки вызывают фазовый сдвиг, а в современных электронных устройствах с импульсными источниками питания (ИИП), в том числе в электроприводах с частотными преобразователями, наличие на входе ИИП диодного моста и конденсаторов приводит к импульсному характеру нагрузки с практически двукратным увеличением по амплитуде (рисунок 2, сигнал тока без ККМ, масштаб графиков форм тока без ККМ и с различными типами ККМ относительно друг друга 1:1) и вызывает появление в сети высших гармоник.

Рис. 1. а) гармоники тока нелинейной нагрузки без ККМ, б) гармоники тока нелинейной нагрузки с ККМ
На рисунке 1 показаны гармоники тока при нелинейных нагрузках без ККМ и с ККМ в процентном отношении к основной гармонике, которая равна частоте первичной сети и обеспечивает активную мощность. Квадратичная сумма остальных гармоник (THD, Total Harmonic Distortion) определяет коэффициент мощности и является источником ряда технологических и экономических проблем: помимо существенного ухудшения коэффициента мощности, что приводит к нерациональному использованию энергии и повышенной нагрузке на первичные сети, высшие гармоники тока искажают форму напряжения сети и могут вызывать резонансные явления, приводящие к повреждению прочего оборудования у потребителей энергии.
Для предотвращения этого существуют корректоры коэффициента мощности (ККМ), как пассивные, представляющие собой последовательно включенный дроссель, так и активные, в виде повышающего преобразователя. Пассивные корректоры, фактически сделанные из одного компонента, просты и надежны, однако на этом их достоинства заканчиваются. Они не способны работать в широком диапазоне входных напряжений, а попытка обойти этот недостаток вызывает усложнение конструкции. Кроме того, они имеют достаточно большие габариты и массу, большую стоимость и неудовлетворительно справляются со своей задачей, как можно увидеть на рисунке 2.

Рис. 2. Различные формы тока импульсной нагрузки в зависимости от наличия и типа ККМ
Активный ККМ (в дальнейшем под ККМ будет подразумеваться только такой) представляет собой повышающий AC/DC-преобразователь, как правило, неизолированный. Можно выделить два отличия классического импульсного источника питания AC/DC от активного корректора коэффициента мощности:
- Минимальная емкость входного конденсатора ККМ, так как он устанавливаемого только для минимизации электромагнитных помех;
- Иная цель работы – сделать форму входного тока синусоидальной, что достигается практически идеально: коэффициент мощности с активным корректором становится более 0,99.
Источник питания с ККМ содержит больше компонентов и имеет несколько меньший КПД из-за потерь в корректоре, (небольших – эффективность корректора достаточно высока, более 97%). Однако эти недостатки частично компенсируются дополнительными преимуществами:
- Проектирование основной части источника питания теперь упрощается, так как входное напряжение имеет постоянное значение (примерно 400 … 420 В DC)
- Работа с более высоким напряжением позволяет уменьшить ток при передаче той же мощности, что снижает нагрузку на ключи основной части источника питания.
- При использовании в ККМ преобразователя с фиксированной частотой упрощается построение фильтра электромагнитных помех.
В некоторых случаях используются и другие топологии (понижающие, SEPIC и т.д.), но ККМ на основе повышающего преобразователя – самая популярная топология. Существуют также гибридные варианты, когда контроллер одновременно выполняет функции корректора мощности и источника питания, например OB6683 компании On-Bright. Еще одна топология, обеспечивающая отличный результат с высоким КПД (99%) – Totem Pole Bridgeless, когда и выпрямление входного напряжения и накопление энергии в дросселе происходит за счет управляемого транзисторного H-моста (наименование Bridgeless обозначает отсутствие обычного диодного выпрямительного моста).
Режимы импульсного преобразования энергии
Существует несколько режимов преобразования: режим критической проводимости, режим разрывных токов, режим неразрывных токов. Название обусловлено поведением тока в катушке индуктивности (таблица 1). Контроллеры корректоров мощности используют либо один из них, либо их комбинацию.
Таблица 1. Сравнение основных режимов активных ККМ
| Некоторые свойства | Наименования режимов | ||
|---|---|---|---|
| Режим неразрывных (непрерывных) токов | Режим критической проводимости | Режим разрывных токов | |
| Англоязычное наименование | CCM (Continuous Conduction Mode) | CrCM или CrM (Critical Conduction Mode), BCM (Boundary/Borderline Conduction Mode), TCM или TM (Transition Conduction Mode) | DCM (Discontinuous Conduction Mode) |
| Форма тока в катушке индуктивности | ![]() |
![]() |
![]() |
| Ток в катушке индуктивности | Наименьший | Большой | Наибольший |
| Индуктивность катушки | Большая (в 10 раз больше, чем у CrCM/DCM) | Малая | Малая |
| Размер дросселя/трансформатора | Большой | Малый | Малый |
| Необходимость в быстродействующем диоде | Есть | Нет | Нет |
| Частота переключения | Фиксированная | Переменная | Фиксированная |
| Потери при переключении | Наибольшие | Малые | Наименьшие |
| Фильтр электромагнитных помех (ЭМИ) | Простой | Сложный | Простой |
| Рекомендуемая мощность нагрузки | Более 300 Вт | 75…300 Вт | 25…100 Вт |
Указанные в таблице 1 значения рекомендуемой мощности не являются строгими и приведены лишь для примерного ориентирования при выборе режима. Как правило, рекомендуемая мощность для конкретного контроллера указывается в его спецификации, а использование современных GaN-транзисторов позволяет увеличить мощность без потери эффективности. Кроме того, эти режимы могут быть реализованы не только в однофазном варианте, но и в чередующемся (Interleaved), когда используются две или более цепей «дроссель-транзистор-диод», работающих на один накопительный конденсатор со сдвигом фаз 360°/n (здесь «n» – число таких цепей). Это позволяет достичь в n раз большей мощности и снизить пульсации выходного тока. Существуют и гибридные режимы CrCM/DCM и QCM (Quasi-continuous Conduction Mode, объединяет DCM и CCM), повышающие эффективность корректора. Еще один подход к увеличению мощности – параллельная работа нескольких контроллеров (специализированных и синхронизированных друг с другом).
Режим критической проводимости
Название «критическая проводимость» (CrCM) отражает поведение тока в катушке индуктивности: он находится на границе между режимами непрерывной и прерывной проводимости, едва достигая нулевого значения в конце каждого импульса управления силовым ключом. Особенностью этого режима является изменение частоты управления силовым ключом. В течение полупериода она увеличивается на его краях и уменьшается в середине (рисунок 3). Кроме того, частота адаптивна к нагрузке, что повышает эффективность работы корректора.

Рис. 3. Формы токов при работе преобразователя в режиме CrCM
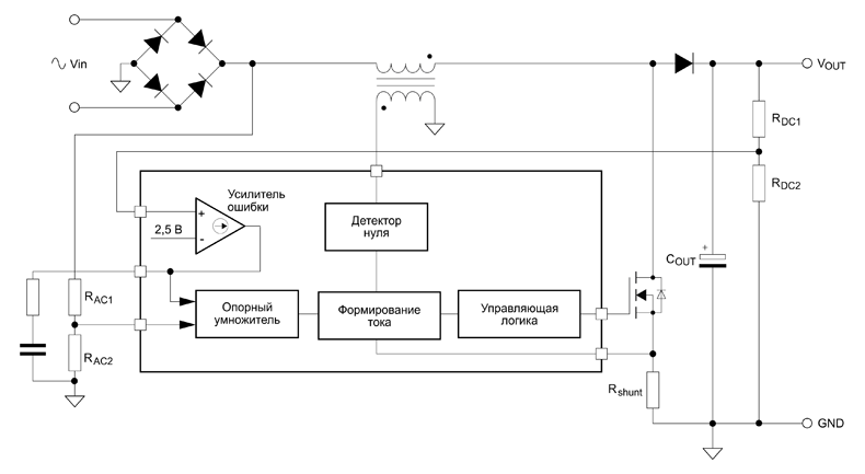
Преимуществом режима критической проводимости являются низкие потери энергии при переключении силового ключа и выпрямительного диода, что позволяет использовать недорогие компоненты. Современные контроллеры с CrCM условно можно разделить на две группы: построенные с опорным умножителем или без него (режим напряжения). На рисунке 4 показана базовая схема первого варианта, согласно которому выполнен популярный контроллер x6562.

Рис. 4. Базовая схема активного ККМ с режимом работы CrM
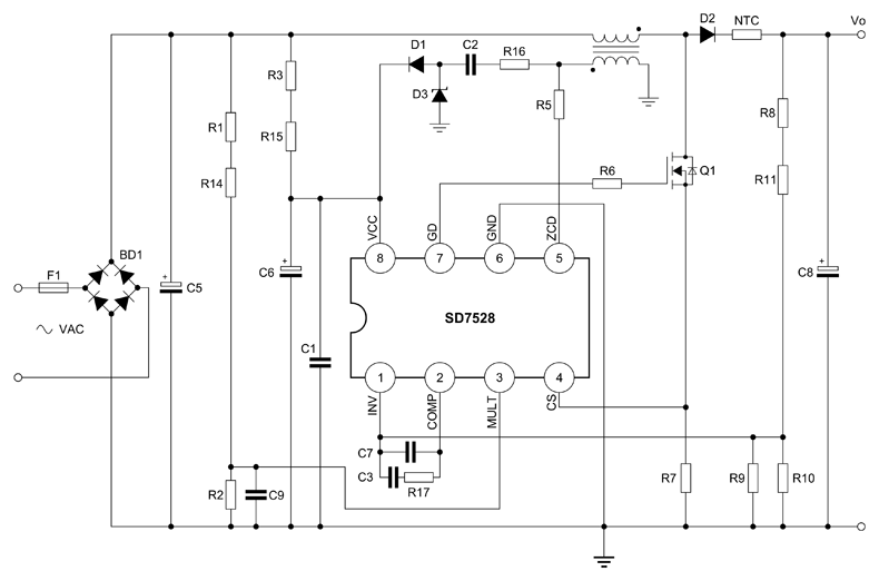
Выходной сигнал умножителя является произведением сигналов усилителя ошибки и выпрямленного сетевого напряжения (с делителя). Амплитуда сигнала опорного умножителя регулируется таким образом, чтобы поддерживалась необходимая средняя мощность, и выходное напряжение оставалось на заданном уровне. Модуль формирования тока заставляет ток индуктивности следовать за формой сигнала умножителя, согласно рисунку 3. Для треугольной формы волны среднее значение составляет ровно половину пикового. Это означает, что средний сигнал тока будет на уровне половины опорного напряжения. Типовая схема корректора коэффициента мощности на базе контроллера (SD7528STR компании Silan) c опорным умножителем показана на рисунке 5.

Рис. 5. Типовая схема ККМ с SD7528STR
SD7528STR является совместимым по выводам (“pin-to-pin”) с x6562, на рисунке 5 расположение выводов условного обозначения микросхемы идентично фактическому корпусу.
В таблице 2 приведено сравнение характеристик нескольких аналогичных, совместимых с x6562, контроллеров азиатских производителей, позволяющих построить активный ККМ для источников питания мощностью до 300 Вт. Кроме UA7527G (производитель не указал данной опции), эти контроллеры имеют функцию управления (включение/выключение) через вывод 1 INV.
Таблица 2. Некоторые характеристики контроллеров с режимом работы CrM, совместимые Pin—to—Pin с x6562
| Параметры | Наименование (производитель) | ||||
|---|---|---|---|---|---|
| x6562 | SD7528STR (Silan) |
EG6562 (EGmicro) | WS2862A (Winsemi) |
UA7527G (UTC) | |
| Напряжение питания, В | 10,5…22,5 | 12…25 | 10,5…30 | 10…23 | <30 |
| Напряжение встроенного стабилитрона на входе, В | 25 | 31 | 30 | 25 | – |
| Ток потребления в активном режиме, мА | 3,5 | 4 | 2,3 | 5 | 4 |
| Ток запуска, мкА | 40 | 4 | 50 | 1 | 60 |
| Напряжение UVLO вкл/выкл, В | 12/9,5 | 13/10,2 | 12,5/9,7 | 12,4/9 | 11,5/8,5 |
| Выходной ток драйвера, мА | -600/800 | -800/800 | -650/750 | -500/500 | |
| Основная частота переключения, кГц | 70 | 50 | |||
| Защитные функции | UVLO, OVP | ||||
| CBC, OLP | |||||
| Температура эксплуатации [кристалла], °C | [-40…150] | -45…125 | [-40…125] | -25…125 | |
| Корпус | DIP8, SOP8 | SOP8 | |||
Расшифровка аббревиатур защитных функций, использованных в таблице 2 и далее:
- BNI/BNO (Brown-In/Brown-Out) – отключение при недостаточном или слишком большом входном напряжении;
- OLP (Open Loop Protection) или OFP (Open Feedback Protection) – зашита от обрыва цепи обратной связи;
- OTP (Over Temperature Protection) – защита от перегрева;
- OVP (Over Voltage Protection) – защита от перенапряжения на выходе;
- UVP (Under Voltage Protection) – защита от пониженного напряжения на выходе;
- UVLO (Under Voltage Lock Out) – блокировка выходного драйвера при низких напряжениях питания (обеспечение безопасности ключевого транзистора);
- OCP (Over Current Protection) – защита от перегрузки по току;
- CBC (Cycle-by-Cycle Current Limit) – циклическая защита от перегрузки по току;
- ISP (Inductor Short Protection) – защита от короткого замыкания в катушке индуктивности;
- SCP (Short Current Protection) – защита от короткого замыкания в цепи CS.
Другой подход к исполнению контроллеров c режимом критической проводимости заключается в отказе от опорного умножителя. В схеме с умножителем размыкание ключа происходило по достижении определенного напряжения на его шунте (режим тока), опорным сигналом являлось напряжение сети. Без умножителя размыкание ключа задается программируемым таймером, время срабатывания которого постоянно вычисляется, а опорным сигналом является выходное напряжение, поэтому такое исполнение CrCM может называться CrCM со стратегией управления временем включения (Constant On Time control, COT – рисунок 6). Отсутствие необходимости измерения входного напряжения освобождает один вывод корпуса микросхемы, а шунт силового ключа служит только для защитных функций.

Рис. 6. Базовая схема корректора схема ККМ с CrCM и COT
Несмотря на то, что отказ от измерения входного напряжения был одной из целей нового подхода, некоторые производители стали использовать освободившийся вывод для иных целей. На рисунке 7 показана принципиальная схема корректора коэффициента мощности, выполненного на контроллерах PN8280 (Chipown) или JW1572 (JoulWatt). Обратите внимание, что в этой схеме (а также в некоторых нижеследующих) питание контроллера предполагается от вторичной части источника питания, работающей уже на внешнюю нагрузку. PN8280 использует вывод для компенсации изменений в сети, защиты BNI/BNO и измерения внешней температуры в отрицательном полупериоде. JW1572 этот вывод не использует.

Рис. 7. Типовая схема ККМ с контроллерами PN8280 (Chipown) или JW1572 (JoulWatt) и назначение выводов их корпусов
Контроллер PN8280 имеет отличительные особенности: функцию мягких старта и останова, а также возможность работы в режиме генерации пакетов импульсов управления (Burst Mode). Пакетный режим обеспечивает эффективность корректора при малой нагрузке, когда источник питания, включенный после ККМ, работает не на полную мощность.
Компания Richtek в контроллере RT7300AD использует свободный вывод (номер 3, Feed-Forward) для обеспечения функции защиты Brown-In/Brown-Out и лучшей коррекции коэффициента мощности. Максимальная частота преобразования (вблизи нуля фазы напряжения) ограничена значением 120 кГц. Это уменьшает электромагнитные помехи, но делает ток в индукторе прерывистым, как при DCM, что искажает форму входного тока. Входной сигнал Feed-Forward призван компенсировать этот недостаток, управляя прерывистым режимом. Различие форм тока с использованием такого решения и без него показано на рисунке 8. Еще одна особенность контроллера RT7300AD – совместимость во всем остальном с x6562, то есть, разработанная печатная плата для контроллеров таблицы 2 вполне может подойти для RT7300AD.

Рис. 8. Использование оптимизации
Подобную оптимизацию гармонических искажений осуществляют и другие контроллеры, например, x6562.
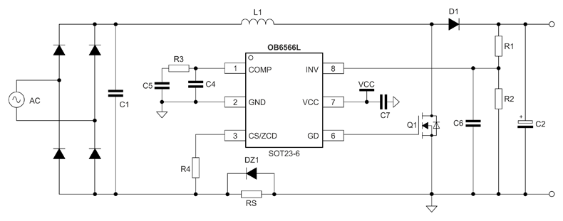
Компания On-Bright предлагает другой путь упрощения корректоров коэффициента мощности: отказ от детектирования нуля дополнительной обмоткой в катушке индуктивности и объединение выводов измерения тока ключа и детектора нуля. Это позволило использовать обычный дроссель и корпус SOT23-6 (рисунок 9). Основное назначение контроллера OB6566L – ККМ для светодиодных драйверов.

Рис. 9. Принципиальная схема ККМ с OB6566L (On-Bright)
Некоторые характеристики контроллеров PN8280, JW1572, OB6566L и RT7300AD приведены в таблице 3.
Таблица 3. Контроллеры CrCM с режимом работы COT
| Параметры | Наименование (производитель) | |||
|---|---|---|---|---|
| JW1572 (JOULWATT) |
RT7300AD (Richtek) |
PN8280 (Chipown) |
OB6566L (On-Bright) |
|
| Рекомендуемая мощность, Вт | – | до 300 | 90…500 | – |
| Напряжение питания, В | 10…40 | 12…25 | 9…50 | 11…26 |
| Напряжение встроенного стабилитрона на входе, В | – | 29 | – | 26 |
| Ток потребления в активном режиме, мА | 0,27 | 2,5 | 0,7 | 1,6 |
| Ток запуска, мкА | 21,5 | <20 | – | 50 |
| Напряжение UVLO вкл/выкл, В | 11/8,4 | 16/9 | 13/9 | 12/9 |
| Выходной ток драйвера, мА | -1400/600 | -600/800 | – | -100/100 |
| Частота переключения, кГц | 23…140 | <120 | <134 | 23< |
| Защитный функционал | OVP, UVLO | |||
| OFP, OTP, CBC, SCP | BNI/BNO, UVP, CBC | BNI/BNO, OFP, OTP, OCP | CBC, OLP, ISP | |
| Функция управления вкл/выкл | да | нет | ||
| Температура эксплуатации [кристалла], °C | [-40…125] | -40…85 | [-40…150] | -20…85 |
| Корпус | SOP8 | SOT23-6 | ||
Среди контроллеров ККМ с режимом критической проводимости стоит выделить OB6683 компании On-Bright. Он является гибридным решением: в одном корпусе размещены контроллер ККМ и квазирезонансный (QR) ШИМ-контроллер для ИИП. Одной микросхемы достаточно для построения полноценного источника питания мощностью от 75 Вт. Такой подход уменьшает стоимость производства, а система интеллектуального включения и выключения корректора и пакетный режим ШИМ-контроллера обеспечивают эффективность работы при любых нагрузках. Типовая схема источника питания с контроллером OB6683 показана на рисунке 10.
Основные параметры OB6683:
- напряжение питания: 12…25 В;
- ток потребления в активном режиме: 2,5 мА;
- напряжение UVLO вкл/выкл: 16,2/7,4 В;
- защитный функционал: OVP, UVLO, BNI/BNO, OLP, OTP, CBC, ISP, схема разряда X-конденсатора;
- диапазон температур кристалла: -40…150°C;
- корпус: SOP16.

Рис. 10. Принципиальная схема QR источника питания с ККМ на контроллере OB6683 (On-Bright)
Режим неразрывных токов
Выбор для корректора контроллера с режимом неразрывных токов (CCM) может дать разработчику некоторые преимущества из-за малых импульсов тока, как показано на рисунке 12 (относительно CrCM пиковые токи могут быть ниже на 50%, а среднеквадратичные – на 25%). Несмотря на более высокие потери при переключениях, благодаря малым пульсациям и среднеквадратичному значению выходного тока этот режим более оптимален для приложений с очень большей мощностью, в то время как режимы CrCM и DCM занимают нишу маломощных KKM. Кроме того, фиксированная частота преобразования упрощает фильтрацию электромагнитных помех (это справедливо и для DCM). Существует два метода построения контроллера: с режимом квадрата среднеквадратичного напряжения (Vrms2) и с режимом среднего тока. Последний вариант, более современный, используют контроллеры EG1654 (EGmicro) и PN8286W (Chipown), которые являются совместимыми аналогами контроллера xxx1654.

Рис. 11. ККМ с режимом среднего тока
В режиме управления средним током ШИМ-компаратор генерирует рабочий цикл на основе двух входных сигналов: фиксированной частоты генератора и измеренного тока на шунте (рисунок 11). Существенным отличием от режима критической проводимости является отсутствие измерительной цепи входного напряжения – метод прогнозирования рабочего цикла на основе измеренного тока в ней не нуждается.

Рис. 12. Формы токов при работе работа преобразователя в режиме CCM
На рисунке 13 показано наименования выводов контроллеров PN8286 и EG1654. Как можно заметить, компания Chipown выпускает две версии контроллера: в одной, маркируемой как A1, вывод 4 используется для задания резистором частоты преобразования (этот вариант не является совместимым с xxx1654), другая версия, как и контроллер EG1654 использует вывод 4 для функции Brown-In/Brown-Out. В свою очередь, компания EGmicro предлагает три версии (A, B и C), которые, как и xxx1654, различаются частотой преобразования (таблица 4).

Рис. 13. Корпус и наименования выводов контроллеров PN8286 и EG1654
На рисунке 14 показана типовая схема ККМ, предлагаемая компанией Chipown. Цепи для разных версий контроллера обведены пунктирными линиями.

Рис. 14. Типовая схема ККМ с режимом среднего тока на базе контроллеров PN8286Wx
Таблица 4. Основные параметры контроллеров CCM Chipown и EGmicro в сравнении с xxx1654
| Параметры | Наименование (производитель) | ||
|---|---|---|---|
| xxx1654 | EG1654 (EGmicro) |
PN8286W (Chipown) |
|
| Напряжение питания VCC, В | <20 | 10,5…25 | <40 |
| Напряжение встроенного стабилитрона на входе, В | – | 27 | – |
| Ток потребления в активном режиме, мА | 4,7 | 2,3 | 5,5 (A1); 4 (B1) |
| Ток запуска, мкА | <75 | 17 | 40 |
| Напряжение UVLO вкл/выкл, В | 10,5/9 | 10,5/9,5 | 11,7/10,8 |
| Выходной ток драйвера, А | -1,5/1,5 | -1,6/1,5 | -2/1,5 |
| Частота переключения, кГц | 65; 133; 200 | 65 (EG1654A); 133 (EG1654B); 200 (EG1654C) | 53…270 (A1); 65 (B1) |
| Защитный функционал | BNI/BNO, OVP, UVP, UVLO, OTP, OCP | ||
| OPL | |||
| Функция управления вкл/выкл | да | в спецификации не указана | |
| Мягкий запуск | да | ||
| Температура эксплуатации [кристалла], °C | [-40…125] | -45…125 | [-40…150] |
| Корпус | SOP8 | ||
Режим разрывных токов
Режим разрывных токов (DCM) отличается от CrCM фиксированной частотой (рисунок 15) и некоторой задержкой после каждого импульса. Это обеспечивает полное намагничивание и размагничивание дросселя в течение каждого цикла ШИМ. В конце каждого импульса ток в дросселе равен нулю, силовой транзистор включается при самых благоприятных условиях с минимально возможными потерями (если пренебречь резонансными явлениями). Кроме того, скорость восстановления повышающего выпрямительного диода становится не критична. Недостатки DCM аналогичны CrCM: значительная амплитуда импульсов тока, требующих мощный дроссель и генерирующих сильные электромагнитные помехи.

Рис. 15. Формы токов при работе работа преобразователя в режиме DCM
В реальности паразитные емкость ключевого транзистора и индуктивность цепей в момент окончания импульса вызывают резонансные колебания. При фиксированной частоте следующее включение транзистора может начаться в любой точке этих колебаний, и если цикл начнется с их пика, потери на переключение возрастают. Для минимизации таких потерь контроллеры используют квази-резонансный режим, отлавливая именно точки минимума, насколько это позволяет частота.

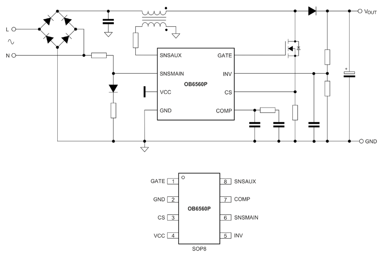
Рис. 16. Типовая схема ККМ с режимом разрывных токов на базе контроллера OB6560P
Основные характеристики контроллера OB6560P:
- напряжение питания: <38 В;
- ток потребления: 2 мА в активном, 0,8 мА в пакетном и 0,5 мА в «soft-stop» режимах;
- ток запуска: 5 мкА;
- напряжение UVLO вкл/выкл: 13 В/8.4 В;
- выходной ток драйвера: ±1,5А;
- частота переключения: 137 кГц;
- защитный функционал: BNI/BNO, OVP, ISP, UVLO, OTP (внутренняя и внешняя), OCP;
- температура эксплуатации Tj, °C: -40…150;
- корпус: SOP8.
Контроллеры с гибридным режимом CrCM/DCM
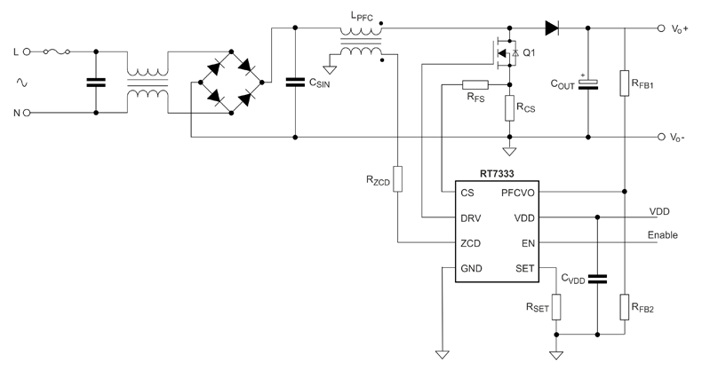
Существование нескольких режимов оправдано различиями в преимуществах и недостатках каждого при разных условиях. Расширить эффективность корректоров на более широкие диапазоны входного напряжения и выходной мощности позволяют контроллеры с гибридными режимами, например, совмещающие критическую проводимость с прерывистом током, благо эти режимы очень схожи (существуют контроллеры с различными вариантами комбинаций режимов, в том числе со всеми тремя). Компания Richtek предлагает контроллер RT7333 с гибридным режимом CrCM/DCM, схема ККМ на базе этого контроллера показана на рисунке 17, а некоторые параметры приведены в таблице 5.

Рис. 17. Схема ККМ с гибридным режимом CrCM/DCM на базе контроллера RT7333
Как можно заметить, схема с контроллером RT7333, в отличие от схем с режимами CrCM (рисунок 7) или DCM (рисунок 16), не имеет цепи компенсации — она интегрирована в корпус контроллера.
Таблица 5. Контроллеры Chipown и Richtek с режимом CrCM/DCM
| Параметры | Наименование (производитель) | |
|---|---|---|
| PN6811QF-A1 (Chipown) |
RT7333 (Richtek) |
|
| Напряжение питания VCC, В | <40 | 7…34 |
| Ток потребления в активном режиме, мА | 4…8,5 | 0,017 |
| Ток запуска, мкА | – | 5 |
| Напряжение UVLO вкл/выкл, В | 15/10 | – |
| Выходной ток драйвера, мА | -1200/600 | -1000/800 |
| Частота переключения, кГц | 135/270/500 | 130/176/246/397 |
| Защитный функционал | BNI/BNO, OVP, UVLO, OLP, OTP, OCP, а также контроль целостности всех входных цепей (в том числе конфигурационных MOD1/2) | CBC, OCP, OVP, UVP |
| Температура эксплуатации, °C | -40…150 | -40…85 |
| Корпус | QFNWB6×8-40L | SOP8 |
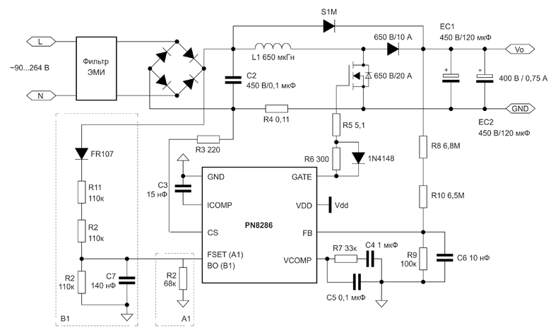
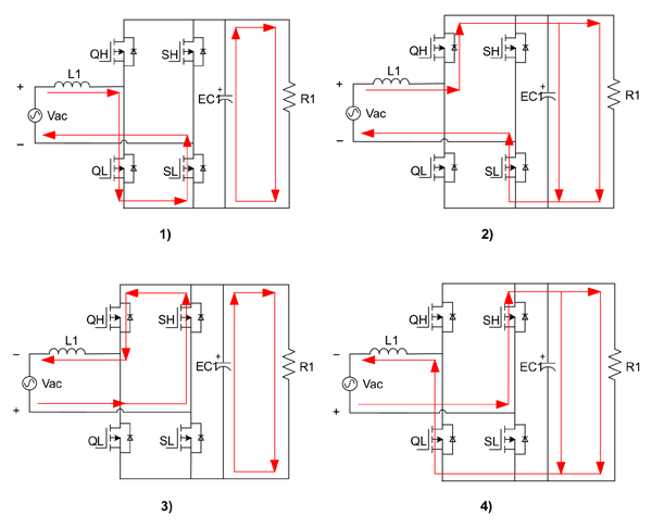
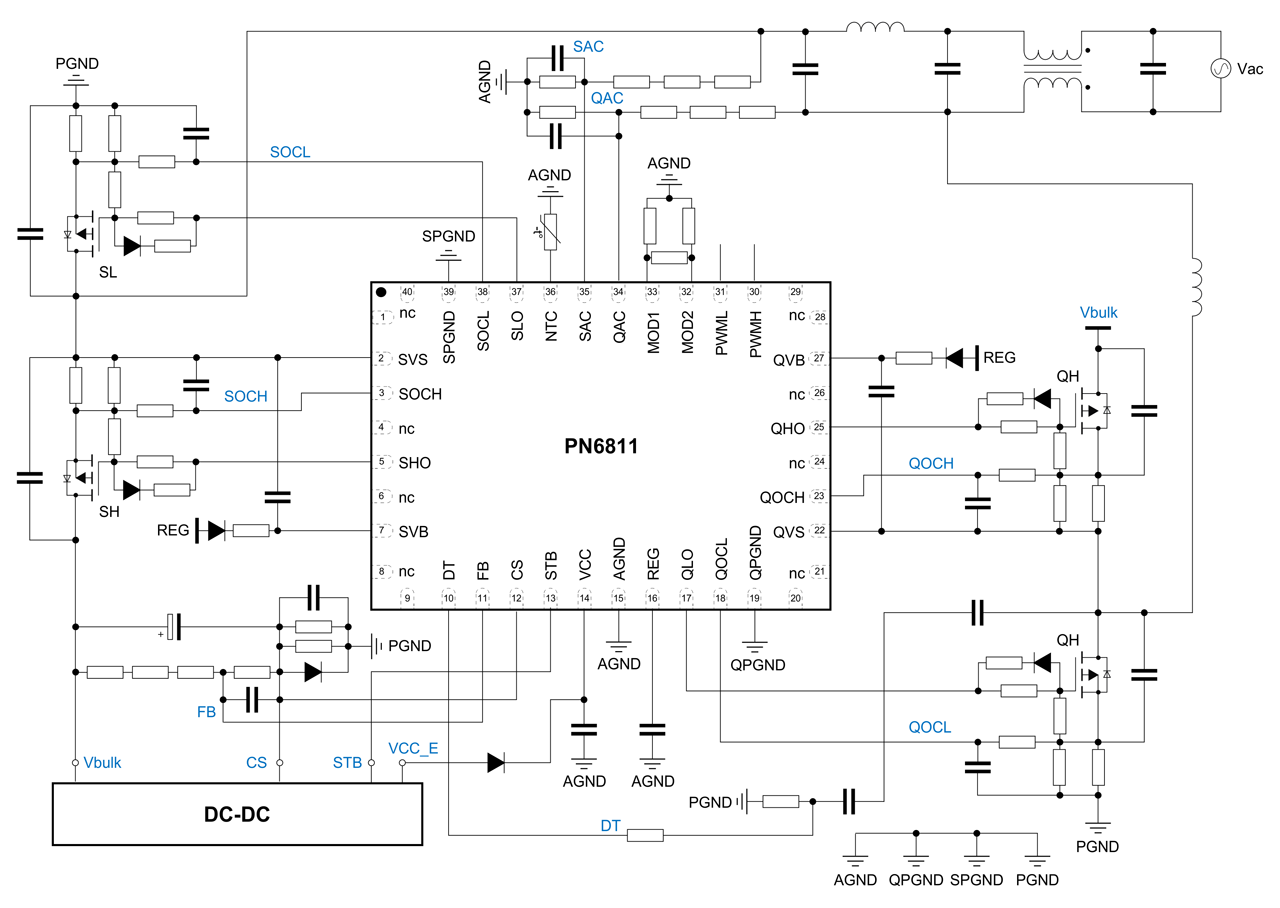
В таблице 5 представлен наиболее сложный и самый эффективный контроллер корректоров коэффициента мощности – PN6811QF-A1 компании Chipown. Он работает в режимах CrCM и DCM, а высокая эффективность достигается благодаря замене диодного моста на транзисторы. Это несколько усложнило схему корректора (рисунок 18), так как потребовало четырех ключей вместо одного (или двух, если бы в предыдущих схемах использовался синхронный режим).
Подобная топология имеет название «тотемный столб» (Totem Pole) так как состоит из двух полумостов (QH-QL и SH-SL), образованных верхним и нижним ключами из транзисторов одинаковой N-полярности. Функции полумостов у контроллера PN6811 разделены: SH-SL выполняет роль диодного моста, переключаясь с низкой частотой (равной частоте входного напряжения первичной сети), а QH-QL обеспечивает функцию высокочастотного синхронного преобразователя. На рисунке 19 показаны этапы накопления энергии в дросселе (1 и 3) и высвобождение ее (2 и 4).

Рис. 19. Этапы работы полумостов контроллера PN6811
Исключение диодов в силовых ключах позволяет минимизировать потери и добиться наивысшей эффективности управления. Помимо этого, у контроллера PN6811 есть еще одно значительное отличие от более простых контроллеров: возможность конфигурации нескольких параметров и управления режимами работы (таблица 6) при помощи внешних задающих резисторов на входах MOD1 и MOD2. Это позволяет дополнительно повысить долгосрочную эффективность и надежность, настроив ККМ под требования конкретного приложения.
Таблица 6. Настраиваемые параметры работы контроллера PN6811
| Наименование параметра | Описание и возможные значения |
|---|---|
| Ext mode | Установка максимального значения частоты ШИМ-сигнала, управляющего полумостом QH-QL. Возможен один из трех варинтов: 135, 275 или 500 кГц. |
| FreqLimit mode | |
| Bsf mode | Отключение или включение режима Boost Follow. Включение этого режима заставляет выходное напряжение корректора следовать за изменением входного напряжения первичной сети. |
| Burst mode | Отключение или включение пакетного режима |
| TcmZ select | Выбор значения Z (600 или 1000) для настройки режима треугольного тока (TCM), переключение при нулевом напряжении (ZVS) |
| xcap comp deep | Глубина компенсации, значение 0,1 или 0,2 |
| dvdt_edge_mod | Выбор срабатывания входа DT (изменение dv/dt высокочастотного полумоста QH-QL) по переднему или заднему фронту сигнала |
| Halfwave Mod | Выбор работы в двух- или однополупериодном (полуволновом) режиме входного напряжения. Это обеспечивает снижение потребления энергии в режиме ожидания, особенно при малой выходной мощности, позволяет упростить управление при низкой мощности или в определенных конфигурациях источника питания. Кроме того, подобный режим может быть необходимым для совместимости с несимметричными входными цепями или системами, где одна полярность недоступна, а также для диагностического режима. Однако в большинстве высококачественных PFC-преобразователей используется полный двухполупериодный режим, так как полуволновой режим снижает КПД, увеличивает пульсации и ухудшает коэффициент мощности. |
Заключение
Требования современных стандартов превратили коррекцию коэффициента мощности из опциональной функции в обязательную. Производители компонентов отреагировали на это достаточно широким выбором контроллеров, позволяющих построить необходимый ККМ для источников питания или иной нагрузки с определенными характеристиками и для различных условий работы. Кроме того, функциональность контроллеров часто выходит за рамки базовой задачи, предоставляя приложениям различный дополнительный функционал и/или повышая их эффективность, минимизируя потери, например, в безмостовых вариантах. Азиатские производители также предлагают достаточно широкий выбор контроллеров ККМ, в статье приведена лишь малая часть базовых вариантов, и если требуется более специализированное решение, можно получить консультацию по запросу.
Дополнительные материалы
- Single-Stage High Power Factor Flyback for LED Lighting. Stockton Wu. AN012, 2014, Richtek
- Повышение энергоэффективности однофазного корректора коэффициента мощности. Г. В. Рощупкин, Д. А. Шевцов, Д. В. Благинин. Практическая силовая электроника, № 2 (82) 2021
- Design and Performance Analysis of a High-Power-Density PFC Converter. Estefanía Ruiz Arenaza & Maria-Magdalena Boghiu. 2020, Aalborg University




Наши информационные каналы