Как из офлайн-инвертора сделать онлайн-источник бесперебойного питания
6 апреля
Сергей Миронов (КОМПЭЛ)
В данной статье рассмотрен вариант построения типового онлайн-источника бесперебойного питания (ИБП) с чистым синусом на выходе и нулевым временем перехода на резерв, выполненного из готовых модулей производства MEAN WELL с анализом и методикой выбора конкретных моделей под определенную нагрузку. Также показана возможность реализации ИБП для однофазной и трехфазной первичных сетей и рассмотрены нюансы его использования в системах с различными типами заземления (TT, TN-C-S) как для обычной, так и для фазозависимой нагрузки (например, в зависимых от фазы газовых котлах отопления).
Импульсные помехи в первичной электросети, кратковременные провалы напряжения или искаженная форма питающего напряжения могут привести к сбоям в работе или даже к повреждению дорогостоящего устройства. В некоторых случаях даже небольшое время переключения на резервное питание в системах линейно-интерактивных, или офлайн-ИБП, достигающее в некоторых моделях до 8…10 мс, может привести к сбою в работе чувствительного оборудования. В определенной мере это касается и газовых отопительных котлов с чувствительной электроникой, устанавливаемых в частных домах и подключенных к сетям энергоснабжения с нестабильным напряжением, таким как воздушные линии электропередач в малонаселенной местности и перегруженные трансформаторные подстанции.
Для исключения таких ситуаций предназначены источники бесперебойного питания (ИБП) архитектуры онлайн, или с двойным преобразованием с выходным напряжением в виде чистого синуса. Такие устройства обеспечивают полную гальваническую развязку от сети, мгновенное переключение на резерв (время переключения – 0 мс) и стабильную синусоидальную форму выходного напряжения, независимо от состояния входной сети. Эти ИБП выдают стабильное выходное напряжение правильной формы даже при снижении входного напряжения вплоть до 85…90 В (зависит от параметров источника питания первичного преобразования).
Стабильная синусоидальная форма питающего напряжения — это обязательное требование для правильной работы таких устройств, как циркуляционные, погружные и другие насосы, компрессоры холодильного оборудования и кондиционеров, промышленные приводы на электродвигателях переменного тока, газовые котлы со встроенным насосом и подобные устройства.
Гальваническая развязка от сети исключает воздействие различных помех и переходных процессов на нагрузку. Она, по сути, разрывает электрическую связь между ней и первичной сетью. Такая архитектура электропитания блокирует распространение высокочастотных помех, выбросов напряжения (Spike) и импульсных перенапряжений (например, от грозовых разрядов или коммутации мощных устройств), которые могут повредить или нарушить работу чувствительной электроники.
На рынке ИБП можно найти такие решения в виде готовых систем, однако в ряде случаев, особенно при разработке системы питания специализированного оборудования или при необходимости модернизации существующих решений, возникает потребность в самостоятельной сборке оптимального ИБП, максимально согласованного с параметрами имеющейся нагрузки. Дополнительно такой подход позволяет выбрать оптимальную электрохимическую систему используемого аккумулятора: литий-железофосфатного (LiFePO4) или свинцово-кислотного. В случае необходимости этот ИБП можно легко модернизировать, заменив определенный модуль, а также его проще отремонтировать собственными силами, нежели обращаться в специализированные сервисы при ремонте покупного. Такой ИБП можно реализовать на базе готовых компонентов и модулей.
Компания MEAN WELL предлагает широкую линейку готовых модулей, включая источники питания (AC/DC-преобразователи), инверторы с чистым синусом на выходе (DC/AC-преобразователи), зарядные устройства (ЗУ) для аккумуляторных батарей (АКБ) и другие необходимые узлы, которые позволяют создать надежный онлайн-ИБП без необходимости проектирования силовой электроники с нуля и глубокого знания схемотехники. Стоимость самостоятельного решения может варьироваться в зависимости от выбранных компонентов и требований к системе. Компоненты MEAN WELL соответствуют международным стандартам безопасности и ЭМС, а благодаря модульной архитектуре можно подобрать параметры ИБП под конкретную нагрузку без избыточности.
Принцип построения ИБП с двойным преобразованием
Рассмотрим построение источника бесперебойного питания для отдельных устройств с непрерывной мощностью до 800 Вт на аккумуляторных батареях с напряжением 12 или 24 В. Такие ИБП широко применяются для питания промышленных компьютеров, телекоммуникационного оборудования, циркуляционных насосов, промышленных электроприводов, газовых котлов отопления и другой аппаратуры. Например, для большинства циркуляционных насосов, промышленных электроприводов или газовых котлов отопления достаточно мощности всего 100…200 Вт.
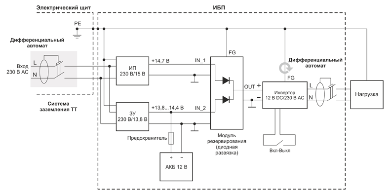
Типовая блок-схема ИБП с двойным преобразованием (онлайн-ИБП) показана на рисунке 1.

Рис. 1. Блок-схема ИБП с двойным преобразованием
Первичное преобразование переменного напряжения сети (АС) в постоянное (DC) происходит с помощью источника питания (ИП, AC/DC-преобразователя). В этом процессе устраняются возможные скачки сетевого напряжения, нестабильное поведение, выход за рамки установленного диапазона, шумы и другие помехи, характерные для электросети.
Параллельно с этим через зарядное устройство, подключенное к этой же сети, происходит процесс заряда АКБ (после сбоя электропитания) или поддержание батареи в заряженном состоянии (если она уже зарядилась).
Вторичное преобразование постоянного напряжения в переменное происходит посредством инвертора (DC/AC-преобразователя), переключатель в блоке коммутации находится в положении 1. Таким образом формируется чистое синусоидальное напряжение с постоянными параметрами, что обеспечивает стабильное питание нагрузки. Главная особенность схемы в том, что формирует напряжение для подключенного оборудования не сеть, а только инвертор. Такая схема обеспечивает полную независимость выходного напряжения от качества входного. Любые помехи, провалы, всплески или искажения формы напряжения остаются за пределами системы питания защищаемого оборудования.
Если в сети вдруг пропало напряжение, то блок коммутации мгновенно, без задержки, переключится на питание инвертора от АКБ (переключатель в блоке коммутации переводится в положение 2). Нагрузка этого даже не заметит.
Среди продукции MEAN WELL можно найти все компоненты и модули, указанные на рисунке 1, кроме АКБ. Компания имеет очень широкую линейку источников питания в различных конструктивных вариантах мощностью до 30 кВт. Зарядные устройства представлены моделями мощностью 120…1700 Вт, а инверторы с чистым синусом на выходе — в диапазоне мощности 250…5000 Вт.
Инверторы семейства NTS с чистым синусом на выходе
Компания MEAN WELL выпускает широкий модельный ряд инверторов, формирующих на выходе напряжение 200/220/230/240 В частотой 50/60 Гц в виде чистого синуса (КНИ <3%). Необходимое значение напряжения и частоты выбирается с помощью DIP-переключателя. Есть инверторы полузакрытого вида для встраивания в шкаф, а также в корпусе, которые можно использовать в системах открытого вида (таблица 1, рисунки 2 и 3).
Таблица 1. Основные параметры инверторов MEAN WELL
| Серия инвертора* | Входное напряжение, ном./диапазон, В | Тип монтажа | КПД (η), тип., % | Температурный диапазон, °С | |
|---|---|---|---|---|---|
| 12/10…16,5 | 24/20…33 | ||||
| Мощность (непрерывная/импульсная до 10 с/пиковая 0,6 с), Вт |
|||||
| NTS-250P-XXX | 250/375/500 | встраиваемый | 92 | -20…70 | |
| NTS-300-XXXYY | 300/450/600 | в корпусе | 93 | -25…65 | |
| NTS-400P-XXX | 400/600/800 | встраиваемый | 93 | -20…70 | |
| NTS-450-XXXYY | 450/675/900 | в корпусе | 93 | -25…70 | |
| NTS-750-XXXYY | 750/1125/1500 | в корпусе | 93 | -25…70 | |
* ХХХ(YY) – кодовое обозначение входного и выходного напряжений и типа выходной розетки для моделей в корпусе (рисунок 2).

Рис. 2. Формирование наименования модели инвертора: а) р в корпусе; б) встраиваемого

Рис. 3. Внешний вид инверторов MEAN WELL: а) встраиваемого; б) в корпусе
Как видно из таблицы 1, инверторы характеризуются значением непрерывной, импульсной и пиковой мощностей. Поскольку ИБП используются в том числе и для питания устройств с электродвигателями, значение импульсной и пиковой мощности весьма важно. Например, однофазный асинхронный двигатель с рабочим конденсатором при пуске кратковременно (100…300 мс) потребляет повышенную мощность (ток) до 3…4 раз больше чем номинальное значение, поэтому нужно, чтобы инвертор смог обеспечить такую мощность (ток) в момент его старта. Указанные инверторы как раз обладают подобной возможностью и выдерживают пиковый ток длительностью до 600 мс (30 циклов/периодов выходного напряжения). В совокупности эти параметры позволяют подобрать модель под нагрузку по необходимым непрерывной и импульсной мощности и не переплачивать за избыточность.
Все инверторы имеют функцию удаленного включения-выключения (RC ON-OFF), а некоторые – дополнительное управление по протоколу UART (NTS-250P/400P) или RS-232 (NTS-750).
Функция удаленного включения-выключения (размыканием-замыканием двух контактов) важна для встраиваемых инверторов, поскольку, в отличие от выполненных в корпусе, у них отсутствует выключатель. Поэтому для возможности принудительного отключения ИБП следует использовать эту функцию и вывести два провода на обычный переключатель.
| Примечание: инверторы при запуске имеют задержку включения до 8 с после подачи постоянного напряжения на вход. Это связано с работой встроенной схемы предварительного старта. |
Серии DRDN20/40 и ERDN20/40: блок коммутации/модуль резервирования
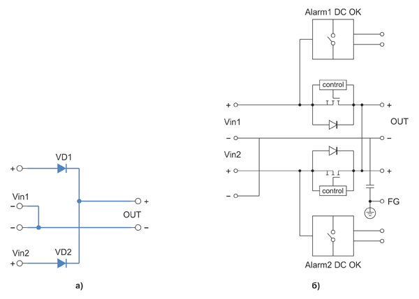
В качестве блока/модуля коммутации по схеме, представленной на рисунке 1, может использоваться обычный модуль резервирования на соответствующее напряжение и ток, или, как его еще называют, диодная развязка (рисунок 4).
Модуль резервирования в самом простом варианте может быть выполнен на диодах Шоттки, включенных по схеме с общим катодом или в более сложном варианте – на MOSFET-транзисторах и ORing-контроллере. И в том, и в другом случае в модуле используются дополнительные компоненты в виде реле для контроля наличия напряжения на соответствующих входах. На рисунке 4а они для упрощения не показаны, но в реальных модулях резервирования имеются.

Рис. 4. Схема модуля резервирования: а) на диодах Шоттки без схемы контроля; б) на MOSFET-транзисторах с ORing-контроллером и схемой сигнализации и контроля
Качественное различие между модулями резервирования, выполненными на диодах и транзисторах, заключается в падении напряжения на коммутирующем элементе, или, более точно – между входом и выходом модуля (при токах в десятки ампер и более свой вклад в дополнительное падение напряжения также вносят и переходное сопротивление контактов в имеющихся разъемах, и другие источники). Если разница напряжений между входом и выходом (падение напряжения) составляет порядка 0,45…0,55 В, то в модуле, скорее всего, используются диоды Шоттки, а если находится на уровне 0,25…0,35 В, то это уже MOSFET-транзисторы (рисунке 4б).
Разберемся, что дает такое падение напряжения. Например, при работе на токах 20 или 40 А это создает дополнительные потери мощности на нагрев до 9…22 Вт в модуле на диодах и до 5…14 Вт – на транзисторах.
Если компоненты установлены в тесном шкафу, то все это тепло ведет к повышению общей температуры. При работе от ИП, когда имеется напряжение в сети, такие потери не так заметны, они просто повышают температуру в шкафу, понижая общий КПД системы. А вот при работе от АКБ они дополнительно ведут к сокращению времени автономной работы, поскольку часть энергии аккумулятора тратится на нагрев. Кроме того, из-за разницы между входным и выходным напряжениями смещается порог сигнализации о разряде АКБ в инверторе. Он начнет сигнализировать о том, что аккумуляторная батарея уже достигла разряда, а в реальности у нее еще есть запас на величину падения напряжения. Это не является критичным, если не считать, что инвертор отключится от АКБ немного раньше времени, защищая ее от глубокого разряда, что также дополнительно внесет свой небольшой вклад в сокращение времени автономной работы.
Поэтому падение напряжения на модуле резервирования нужно обязательно учитывать при определении теплового режима и времени автономной работы системы. Очевидно, что транзисторные модули эффективней и предпочтительней, чем диодные.
Модули резервирования MEAN WELL семейств DRDN и ERDN выполнены как раз на MOSFET-транзисторах (MOSFET-ORing) с низким падением напряжения (таблица 2, рисунок 5).
Таблица 2. Основные параметры модулей резервирования
| Серия модуля резервирования* | Рабочее напряжение, ном./диапазон, В | Импульсный ток (до 5 с), А | Падение напряжения «вход-выход», В | Температурный диапазон, °С | Монтаж | |
|---|---|---|---|---|---|---|
| 12/8,5…15 | 24/18…31 | |||||
| Непрерывный ток (на канал), А | ||||||
| DRDN20-XX | 20 | 20 | 30 | 0,25 | -40…80 | На DIN-рейку |
| DRDN40-XX | 40 | 40 | 60 | 0,3 | ||
| ERDN20-XX | 20 | 20 | 30 | 0,25 | На шасси | |
| ERDN40-XX | 40 | 40 | 60 | 0,3 | ||
* ХХ – рабочее напряжение, В (12/24/48).

Рис. 5. Внешний вид модулей резервирования: а) с монтажом на DIN-рейку; б) с монтажом на шасси
Модули резервирования семейств DRDN и ERDN различаются только способом монтажа, а по основным электрическим параметрам идентичны.
| Важно! Чтобы при наличии напряжения сети 230 В АС модуль резервирования гарантированно работал от источника питания (1-го канала), а не от АКБ (2-го канала), необходимо, чтобы напряжение этого ИП было бы выше чем напряжение на АКБ минимум на 0,3 В (или на прямое падение напряжения на открытом диоде. Если используются обычные диоды – не менее 0,5 В. |
Заряд АКБ может осуществляться по двухступенчатому или трехступенчатому алгоритму. Вариант алгоритма определяется выбранным режимом в ЗУ. Для свинцово-кислотных аккумуляторных батарей предпочтительней трехступенчатый, при нем зарядное напряжение на батарее 12 В в некоторый момент времени достигает значения 14,4 В, а на АКБ 24 В доходит до 28,8 В. Поэтому выходное напряжение источника питания должно быть не менее 14,7/29,1 В. Это вынуждает использовать только те ИП, которые позволяют регулировать выходное напряжение до указанных значений. Для АКБ с напряжением 12 В можно с успехом использовать ИП с выходным стандартным напряжением 15 В, а вот для АКБ на 24 В понадобятся редкие ИП с выходом 30 В либо придется подобрать модель с номинальным значением выходного напряжения 24 или 27 В, но с регулировкой до 29,1 В.
AC/DC-преобразователи семейств XDR/E, XDR и XTR для ИБП
Как было сказано выше, у компании MEAN WELL широкая номенклатура источников питания (AC/DC-преобразователей) с различными электрическими параметрами, конструктивным исполнением (монтажом на шасси и DIN-рейку) и функциональными возможностями.
В нашем случае источник питания следует выбирать по выходному напряжению (и мы только что сформулировали требование к этому параметру), а также по выходной мощности.
Можно выбрать источник питания, сразу заложив запас на мощность, потребляемую нагрузкой в режиме старта. Например, если непрерывная мощность нагрузки составляет 150 Вт, а при старте доходит до 350…500 Вт, то можно выбрать источник питания сразу на 500…600 Вт (превышение мощности до 4 раз). Однако это может оказаться неоптимальным вариантом, потому что избыток мощности нужен в редких случаях при запуске оборудования.
Оптимально будет выбрать ИП с номинальной мощностью, немного превышающей непрерывную мощность нагрузки, но способный в режиме перегрузки длительностью до нескольких секунд обеспечить 2- или 3-кратное превышение этой мощности. В номенклатуре MEAN WELL как раз есть такие ИП, способные до 5 с выдавать мощность 200% к номинальному значению. Это новая линейка источников питания, монтируемых на DIN-рейку, которая вышла в конце 2025 года. В нее входят три новых семейства ИП: однофазные XDR/E, XDR и трехфазные XTR (таблица 3, рисунок 6). Более подробно с новой продукцией можно ознакомиться в статье «Надежность, функциональность и эффективность нового поколения ИП MEAN WELL на DIN-рейку: XDR/E, XDR и XTR для жестких условий промышленности».
Новые ИП имеют диапазон регулировки выходного напряжения с гарантированным верхним значением до 15/29 В и мощность 75/120/150/240/480/960 Вт, то есть как раз те самые параметры, которые требуются для реализации ИБП по схеме, показанной на рисунке 1 и с оговоренной выше мощностью.
Большинство моделей этих ИП поддерживает возможность параллельного соединения для еще большего увеличения мощности – до 4 штук параллельно.
| Важная особенность: все эти ИП имеют защиту от входных перенапряжений по категории III (OVC III). Они обладают повышенными характеристиками к импульсным помехам и могут непрерывно работать с перенапряжениями, возникающими в сети и сниженными только ограничителями типа А. Иными словами, такой ИП соответствует требованиям к работе в условиях “грязной” сети. |
Используя трехфазный ИП семейства XTR, можно реализовать ИБП, работающий и в трехфазной первичной сети, но с выходом однофазного напряжения. Источники питания этого семейства могут работать в трехфазной сети по схемам как “звезда”, так и “треугольник”. Но поскольку в нашем случае должно работать еще и однофазное ЗУ, такой ИБП может правильно функционировать только в трехфазной сети по схеме “звезда”, где имеется нейтральный проводник для правильного подключения однофазного ЗУ.
| Обратите внимание! Кроме продукции, указанной в таблице 3, в линейке производителя присутствуют еще два семейства источников питания: LRS/N2 и HRP/N3 (с перегрузкой до 200% и до 350%, соответственно). Однако в этих семействах практически отсутствуют модели с возможностью гарантированной регулировки напряжения до 14,7/29,1 В, за исключением всего двух ИП: HRP-300N3-36 и HRP-600N3-36. Поэтому данные семейства не вошли в таблицу 3, но при необходимости эти две модели тоже можно рассмотреть в системе ИБП с АКБ на 24 В. |
Таблица 3. Основные параметры ИП семейств XDR/E, XDR и XTR
| Серия ИП* | Выходное напряжение, ном./диапазон, В | Перегрузочная способность | Температурный диапазон, °С | Параллельное соединение | Фазность | |
|---|---|---|---|---|---|---|
| 12/12…15 | 24/24…29 | |||||
| Выходной ток непрерывный/импульсный, А | ||||||
| XDR-240E-XX | 20 | 10 | Нет | -40…70 | – | Однофазные |
| XDR-480E-XX | 30 | 20 | Нет | До 4 штук | ||
| XDR-960E-XX | 40 | Нет | До 4 штук | |||
| XDR-240-XX | 20/40 | 10/20 | 200% | -40…85 | До 4 штук | |
| XDR-480-XX | 30/60 | 20/40 | 200% | До 4 штук | ||
| XDR-960-XX | 40/80 | 200% | До 4 штук | |||
| XTR-240-XX | 20/40 | 10/20 | Нет | – | Трехфазные | |
| XTR-480-XX | 30/60 | 20/40 | Нет | До 4 штук | ||
| XTR-960-XX | 40/80 | Нет | До 4 штук | |||
* ХХ – рабочее напряжение, В (12/24/36/48).

Рис. 6. Внешний вид ИП семейств XDR(E)/XTR
Зарядные устройства для ИБП семейства NPB
Для зарядки аккумуляторных батарей компания MEAN WILL выпускает широкий ассортимент зарядных устройств. Для нашего случая полностью подходят ЗУ с необходимым минимальным набором функций серий NPB-120/240/360 с выходной мощностью 120, 240 и 360 Вт, соответственно (таблица 4, рисунок 7).
Таблица 4. Рекомендованная емкость и основные параметры АКБ для ЗУ
| Серия ЗУ* | Напряжение АКБ | Диапазон тока заряда, А 12 В/24 В |
Температурный диапазон, °С | |
|---|---|---|---|---|
| 12 В | 24 В | |||
| Рекомендованная емкость АКБ | ||||
| NPB-120-XXYY | 20…90 | 15…50 | 3,4…6,8/2…4 | -30…70 |
| NPB-240-XXYY | 55…180 | 30…100 | 6,8…13,5/4…8 | -30…70 |
| NPB-360-XXYY | 65…195 | 40…125 | 10…20/6…12 | -30…70 |
* ХХ – рабочее напряжение, В (12/24/48); YY – тип подключения АКБ (TB – под винт, XLR – разъем XLR, AD1 – разъем Anderson).

Рис. 7. Внешний вид ЗУ NPB-120/240/360
Все зарядные устройства позволяют регулировать ток заряда в диапазоне 50…100%, а также посредством DIP-переключателя обеспечивают выбор между двух- или трехступенчатым алгоритмом зарядки и содержат каскад коррекции коэффициента мощности (ККМ, PFC). По рекомендации производителя двухступенчатый алгоритм оптимален для литий-ионных аккумуляторов, а трехступенчатый – для кислотно-свинцовых аккумуляторов (рисунок 8).

Рис. 8. Двух (а)- и трехступенчатая (б) кривые заряда для NPB-120/240/360
Разница в этих алгоритмах заключается в том, что при трехступенчатом напряжение на АКБ при заряде на некоторое время поднимается до 14,4/28,8 В (Vboost). Это необходимо, если устройство работает в явно выраженном циклическом режиме (частые циклы разряда-заряда более 20%). В этом случае такое временное повышенное зарядное напряжение препятствует деградации АКБ. А затем через некоторое время зарядное напряжение опускается до оптимального значения буферного режима 13,8/27,6 В (Vfloat). Если АКБ работает в буферном режиме (основное время – под зарядным напряжением и редко включается на разряд), то допустимо использовать и двухступенчатую кривую заряда. Тем не менее после глубокого разряда АКБ следует зарядить по трехступенчатому алгоритму. Поэтому в нашем случае для заряда АКБ следует использовать именно его.
Пример выбора модулей для ИБП
Мы рассмотрели основной спектр возможных модулей MEAN WELL для реализации онлайн-ИБП и некоторые важные моменты, которые следует учитывать. Теперь на примере подберем определенные модели компонентов для источника бесперебойного питания, который в качестве нагрузки будет питать газовый настенный котел отопления с потребляемой мощностью Pнагр = 150 Вт и со встроенным циркуляционным насосом, как наиболее распространенный вариант применения. Для резервного источника выберем АКБ напряжением 12 В и предположим, что эксплуатироваться он будет в частном домовладении с системой заземления ТТ – это распространенный случай газового отопления на даче.
Обычная (не фазозависимая) нагрузка в системе заземления ТТ
Если используется обычная нагрузка – не фазозависимый газовый котел, которому не требуется в явном виде наличие фазы и нуля на соответствующих клеммах – то в этом случае блок-схема ИБП может иметь вид, представленный на рисунке 9.

Рис. 9. Блок-схема ИБП, используемого в системе заземления ТТ
Подключение к первичной сети
Поскольку используется система заземления ТТ, то ИБП должен подключаться к первичной сети не через обычный, а через автоматический выключатель дифференциального тока (дифференциальный автомат). Это регламентировано правилами ПУЭ.
Дело в том, что даже если сопротивление заземления будет находиться в допустимом пределе для газовых котлов, составляющем около 10 Ом, то при возможном замыкании фазы на землю по петле пойдет ток всего 23 А (230 В/10 Ом = 23 А). А при таком токе КЗ часто используемые автоматические выключатели с характеристиками С10/C16 или B10/B16 не сработают. Они могут помочь только при КЗ непосредственно между фазой и рабочим нулевым проводником.
Выбор инвертора
Для выбора мощности и модели инвертора нужно учесть непрерывную и пусковую (пиковую) мощности нагрузки. В газовых котлах в качестве насоса обычно используется однофазный асинхронный двигатель с рабочим конденсатором и «мокрым» ротором. В общем случае подобные двигатели обладают кратностью пускового тока к номинальному в пределах (3…4) × Iном (с учетом реактивной составляющей тока). В нашем случае можно просто увеличить указанную мощность в 4 раза и получить необходимую пиковую мощность инвертора порядка 600 Вт при непрерывной мощности не менее 150 Вт. В таком случае подойдет модель инвертора NTS-300-212EU (таблица 1).
| Обратите внимание: если требуется инвертор для открытой установки, то подходящим вариантом станет NTS-300-212EU. А если он будет устанавливаться в металлическом боксе (шкафу), то экономически оправданно отдать предпочтение модели NTS-400P-212, поскольку этот встраиваемый инвертор имеет запас по мощности, но ниже по стоимости. |
Можно выполнить расчет более детально и посмотреть, что получится. Газовый котел состоит из платы с управляющей электроникой, вентилятора дымоудаления и циркуляционного насоса мощностью 85…90 Вт. В качестве последнего часто устанавливают трехступенчатый двигатель с максимальной мощностью на третьей ступени 84 Вт (для котлов 18 и 24 кВт). В таблице 5 указана типовая мощность этих узлов, дающих в сумме около 150 Вт.
Таблица 5. Основные узлы газового котла
| Составная часть | Активная мощность, Вт | ККМ (cos φ) | Полная мощность | Номинальный ток при 230 В, А |
|---|---|---|---|---|
| Насос | 84 | 0,70 | 84/0,70 = 120 В⋅А | 0,52 |
| Плата электроники | 10 | 0,50 | 10/0,50 = 20 В⋅А | 0,087 |
| Вентилятор | 50…60 | 0,80 | 60/0,80 = 75 В⋅А | 0,33 |
Все эти составные части включаются с некоторым сдвигом по времени. При самом первом пуске вначале начинает работать плата с электроникой, происходит продув системы с включением вентилятора дымоудаления, поджиг пламени, и затем включается циркуляционный насос. В процессе последующей работы порядок включения может и поменяться, но одномоментно все три узла не включаются.
Основная нагрузка – циркуляционный насос. Он является индуктивной нагрузкой, а значит, обладает параметром косинус фи (cos φ). Точное его значение в паспорте не указывается, но, тем не менее, он имеется, а это значит, что полная мощность насоса – выше указанных 84 Вт. Примем типовое значение cos φ равным 0,7, тогда полная мощность составит 120 В⋅А, а пусковая – порядка 360…480 В⋅А. Максимальный пусковой ток высчитывается по формуле 1:
$$I_{пуск}=\frac{480}{230}\approx 2.1\:А\qquad{\mathrm{(}}{1}{\mathrm{)}}$$
В этом случае по таблице 1 можно выбрать инвертор c меньшей мощностью, например, NTS-250P-212, чей пиковый ток вычисляется по формуле 2:
$$I_{пик}=\frac{500}{230}\approx 2.17\:А\qquad{\mathrm{(}}{2}{\mathrm{)}}$$
| Обратите внимание на коэффициент мощности насоса: при измерении однофазного циркуляционного насоса с рабочим конденсатором в номинальном режиме (3-я скорость) анализатор может показать cos φ, близкий к 1,0. Это связано с тем, что конденсатор подобран для компенсации реактивной мощности именно в этой точке работы. Однако при пуске двигателя эта компенсация нарушается, поэтому при расчете мощности инвертора следует использовать консервативную оценку cos φ 0,6…0,7 для обеспечения надежного пуска или провести дополнительное измерение этого параметра и убедиться в его точном значении. |
В этом примере разница между простым подходом к выбору и более детальным вариантом получилась не столь значительной. Это связано с явно выраженным импульсным характером токопотребления. Но, тем не менее, можно выбрать модель инвертора и с меньшей мощностью, а соответственно, и стоимостью.
В рассматриваемой схеме нагрузка полностью изолирована от первичной сети, поэтому диффавтомат, установленный на входе, не сработает при наличии утечки непосредственно в нагрузке. Он включится только когда утечка возникнет в компонентах ИБП. Для безопасности нагрузка также должна подключаться к инвертору через дополнительный автоматический выключатель дифференциального тока.
Выбор модуля резервирования
Для выбора модуля резервирования нужно учесть максимальное значение тока, которое можно получить от АКБ в момент запуска котла. Его значение определяется исходя из полученной пиковой активной мощности, самого низкого напряжения на АКБ и КПД инвертора. При разряде напряжение на АКБ может достигать нижнего значения вплоть до 10,8 В (полный разряд АКБ). По таблице 1 определяем значение КПД для выбранной модели инвертора. Для NTS-250P-212 эта величина составляет 92%.
Активная мощность при запуске насоса рассматриваемого типа обычно не превышает 2,5-кратного значения к номинальной. Указанная выше кратность 3…4 применяется к полной мощности, когда при запуске основная энергия идет на создание магнитного поля (рост реактивности из-за проседания cos φ). Определение полной мощности требовалось для расчета максимального тока, который должен обеспечить инвертор. А в данном случае мы руководствуемся активной мощностью – той, которая идет непосредственно на совершение работы. В нашем случае она определяется по формуле 3:
$$P_{акт}=84\times 2.5=210\:Вт\qquad{\mathrm{(}}{3}{\mathrm{)}}$$
Выберем для расчета самый нагруженный случай – общую суммарную мощность нагрузки, когда работает плата электроники с вентилятором дымоудаления, и в этот момент подключается насос: 10 + 60 + 210 = 280 Вт. Требуемая мощность на входе инвертора можно определить по формуле 4, ток от АКБ – по формуле 5, ток в установившемся режиме работы – по формуле 6:
$$P_{вх} = \frac{280}{0.92}\approx 304\:Вт\qquad{\mathrm{(}}{4}{\mathrm{)}}$$
$$I_{АКБ} = \frac{304}{10.8}\approx 28.1\:А\qquad{\mathrm{(}}{5}{\mathrm{)}}$$
$$I_{уст} = \frac{150}{0.92\times 10.8}\approx 15\:А\qquad{\mathrm{(}}{6}{\mathrm{)}}$$
По таблице 2 выбираем модель DRDN20-12 с непрерывным током 20 А и импульсным до 30 А, но можно взять с запасом — модуль резервирования DRDN40-12 с непрерывным током до 40 А и импульсным до 60 А (по стоимости они не сильно различаются).
| Важно! Значение тока достаточно высокое. На проводах, особенно длинных, может быть заметное падение напряжения. Монтаж таких цепей нужно вести проводом не менее 4…6 мм2. |
Выбор источника питания первичного преобразования
Вначале определим необходимую непрерывную мощность источника питания. Исходя из заданной мощности нагрузки, КПД инвертора и потерь на модуле резервирования (Pмр) искомое значение можно рассчитать по формуле 7:
$$P_{ип}=\frac{P_{нагр}}{\eta }+P_{мр},\qquad{\mathrm{(}}{7}{\mathrm{)}}$$
где η – КПД инвертора.
В данном случае максимально возможная мощность на модуле резервирования DRDN20-12 в непрерывном определяется по формуле 8:
$$P_{мр}=0.25\times 15 \approx 4\:Вт\qquad{\mathrm{(}}{8}{\mathrm{)}}$$
Непрерывная мощность ИП должна быть не менее значения, вычисленного по формуле 9:
$$P_{ип}=\frac{150}{0.92}+4=163+4=167\:Вт\qquad{\mathrm{(}}{9}{\mathrm{)}}$$
При этом в момент запуска нагрузки ИП должен обеспечить мощность не менее 304 Вт (300 Вт было определено выше и дополнительно 4 Вт – на модуле резервирования в момент запуска). Получается, что нам требуется источник питания с выходной мощностью от 300 Вт с напряжением до 15 В.
По указанным параметрам в таблице 3 выбираем модель XDR-480E-12 с регулировкой до 15 В (непрерывная мощность – до 360 Вт). Или, что будет экономически целесообразней, можно выбрать вариант с меньшей непрерывной мощностью (240 Вт), но способный к временной перегрузке до 480 Вт длительностью до 5 с – XDR-240-12, который также имеет регулировку до 15 В.
Возможный набор модулей, которые можно использовать в схеме, представленной на рисунке 9, указан в таблице 6. Данные для рассмотренной нагрузки приведены в первой строке.
Таблица 6. Набор возможных компонентов для схемы, представленной на рисунке 9
| Инвертор | Напряжение АКБ, В | Модуль резервирования | Источник питания | Особенность |
|---|---|---|---|---|
| NTS-250P-212 | 12 | DRDN20-12 DRDN40-12 |
XDR-240-12 XDR-480E-12 |
Для рассмотренной нагрузки 150 Вт (АКБ 12 В) |
| NTS-250P-224 | 24 | DRDN20-24 | HRP-300N3-36 XDR-240-24 XDR-480E-24 |
Для рассмотренной нагрузки 150 Вт (АКБ 24 В) |
| NTS-250P-212 | 12 | DRDN40-12 | XDR-480E-12 | Для нагрузки до 250 Вт (активной мощности) |
| NTS-300-212EU | 12 | DRDN40-12 | XDR-240-12 (2 шт. параллельно); |
Для нагрузки до 300 Вт (активной мощности) |
| NTS-400P-212 | 12 | DRDN40-12 | XDR-240-12 (2 шт. параллельно) |
Для нагрузки до 350…400 Вт (активной мощности) |
| NTS-450-224EU | 24 | DRDN40-24 | XDR-480-24 XDR-960E-24 |
Для нагрузки до 400…450 Вт (активной мощности) |
| NTS-750-224EU | 24 | DRDN40-24 | XDR-960-24 | Для нагрузки до 750 Вт (активной мощности) |
Выбор аккумуляторной батареи и зарядного устройства
Аккумуляторная батарея является одним из ключевых элементов любого ИБП и определяет время автономной работы системы при отсутствии напряжения в первичной сети. При ее выборе необходимо учитывать химический состав, например, литий-железофосфатный или свинцово-кислотный, режим эксплуатации, требуемое время работы в резервном режиме и особенности зарядки.
Для газовых котлов отопления характерен буферный режим работы: АКБ большую часть времени находится под зарядным напряжением, а разряды происходят редко – при авариях в сети или плановых отключениях. Для такого режима оптимальным типом является свинцово-кислотная, выполненная аккумуляторная батарея, выполненная по технологии AGM или GEL (таблица 7).
Таблица 7. Основные характеристики свинцово-кислотной АКБ
| Тип АКБ | Основные характеристики | Применение в ИБП котлов |
|---|---|---|
| Свинцово-кислотная (AGM/GEL) |
|
Оптимальный выбор для типового применения, низкая стоимость, проверенная надежность |
Рассчитать необходимую емкость АКБ для определенного времени работы ИБП можно по формуле 10:
$$C_{АКБ}=\frac{P_{нагр}\times t_{авт}}{U_{ср}\times \eta _{инв}\times \eta _{АКБ}\times K_{гл}},\qquad{\mathrm{(}}{10}{\mathrm{)}}$$
где:
- Pнагр – непрерывная активная мощность нагрузки, Вт;
- tавт – время автономной работы, час;
- Uср – среднее время разряда АКБ (для 12 В ≈ 11,5 В; для 24 В ≈ 23 В);
- ηинв – КПД инвертора;
- ηАКБ – КПД отдачи энергии аккумулятора (для свинцовых ≈ 0,85);
- Кгл – коэффициент глубины разряда (таблица 8).
В этой формуле не учтены потери энергии в модуле резервирования. В самом простом случае их можно просто просуммировать с мощностью нагрузки. Однако здесь будет неточность, связанная с КПД инвертора, поскольку мощность на модуле резервирования не преобразовывается инвертором, а расходуется до его входа. Но эта неточность нам в плюс: она дает небольшой запас, поэтому ее можно допустить, и в данном случае мощность нагрузки составит Pнагр = 154 Вт.
Таблица 8. Коэффициент глубины разряда свинцово-кислотной АКБ
| Режим эксплуатации | Максимальная глубина разряда, DoD | Доступная емкость для расчета, Кгл | Обоснование |
|---|---|---|---|
| Буферный (редкие разряды) | 20…30% (облегченный режим АКБ) | 0,2…0,3 | Минимизация деградации |
| Циклический (регулярные разряды) | 50% (компромисс) | 0,5 | Баланс между временем автономной работы и ресурсом (500…800 циклов) |
| Циклический (максимальная автономия) | 80% (предельно допустимый режим АКБ) | 0,8 | Сокращение ресурса до 200…300 циклов |
Теперь остается выбрать коэффициент глубины разряда Кгл, и можно выполнить расчет. Для примера будем считать, что в нашей сети отключения редки, и пусть АКБ работает до максимального разряда, в таком случае можно выбрать Кгл = 0,8.
Согласно нормативам, при плановых отключениях напряжение в электросети может отсутствовать до 5 часов (при аварии – до устранения аварии). Примем запас времени 20% (1 час), тогда общее время автономной работы будет 6 часов.
Расчет по формуле 11 дает искомое значение емкости:
$$C_{АКБ}=\frac{154\times 6}{11.5\times 0.92\times 0.85\times 0.8}\approx 128\:А\cdot ч\qquad{\mathrm{(}}{11}{\mathrm{)}}$$
Можно использовать батарею в диапазоне емкости 120…140 А⋅ч, например, DELTA DTM 12120 L (120 А⋅ч) или DELTA HRL12-140 X (140 А⋅ч). Емкость 140 А⋅ч для АКБ 12 В достаточно высокая и широко не распространена. Этот объем можно получить от двух батарей с меньшей емкостью по 65…75 А⋅ч, соединив их параллельно или последовательно.
В случае последовательного соединения мы перейдем на уровень системы с напряжением 24 В. В таком варианте у нас снизятся токи в модулях ИБП, и станет немного меньше потерь на проводах и в модуле резервирования. Но будет необходимо переопределить компоненты ИБП на напряжение 24 В (таблица 6, вторая строка).
| Обратите внимание: расчет емкости АКБ был выполнен для максимальной непрерывной мощности нагрузки. В реальных условиях газовый котел работает циклически: горелка и насос включаются-выключаются по достижении заданной температуры теплоносителя. При умеренных температурах наружного воздуха (-10…5°C) скважность работы может составлять 40…60%, что увеличивает время автономной работы в 1,5…2 раза по сравнению с расчетным. Однако при сильных морозах (-25…-15°C) котел может работать практически непрерывно, поэтому проектирование ИБП следует вести именно на непрерывную нагрузку, это гарантирует минимально необходимое время резервной работы в самых тяжелых условиях эксплуатации. |
По полученному значению емкости и напряжению АКБ в таблице 4 выберем зарядное устройство. В нашем случае это могут быть NPB-240-12TB или NPB-240-24TB (для батареи 24 В). Если нужно, чтобы заряд АКБ происходил быстрее, можно взять более мощное ЗУ: NPB-360-12TB или NPB-360-24TB. Это может потребоваться, если отключения сети носят частый характер и нужно, чтобы аккумуляторная батарея успела зарядиться до следующего возможного отключения.
Для NPB-240-12TB ориентировочное время восстановления АКБ емкостью 140 А⋅ч после глубокого разряда (до 80%) составит примерно 11 часов (ток заряда 13,5 А, 0,1C), а при выборе модели NPB-360-12TB время зарядки снизится до 8,5 часов (ток заряда 20 А, 0,14C). Для продления срока службы АКБ рекомендуется зарядный ток выбирать не более 0,2С.
Алгоритм заряда и его влияние на ресурс АКБ
Как отмечалось выше, ЗУ серии NPB поддерживают двухступенчатый и трехступенчатый алгоритмы заряда (рисунок 8). Для свинцово-кислотных АКБ, эксплуатируемых в буферном режиме с редкими разрядами, допустимо использование двухступенчатого. Однако после глубокого разряда обязательно применение трехступенчатого алгоритма для полного восстановления емкости.
Параметры трехступенчатого заряда для АКБ12 В:
- ступень «заряд в режиме постоянного тока (СС)»: напряжение 14,4 В, ток 0,1…0,3C (точное значение можно выставить с помощью отвертки) до достижения напряжения 14,4 В;
- ступень «заряд в режиме постоянного напряжения (CV)»: напряжение 14,4 В, ток постепенно снижается до 10% от начального;
- ступень «поддерживающий заряд» (Float): напряжение 13,8 В, ток ЗУ компенсирует саморазряд АКБ.
| Обратите внимание: во время эксплуатации АКБ при температуре, отличающейся от нормальной 20…25°С, желательно применять температурную компенсацию напряжения заряда, определяемую по формуле 12:
$$\Delta U=-3…-5\:мВ/°С/элемент,\:в\:зависимости\:от\:режима\:работы\:АКБ\qquad{\mathrm{(}}{12}{\mathrm{)}}$$ Например, при температуре 15°С для АКБ 12 В (6 элементов в буферном режиме) это значение вычисляется по формуле 13: $$\Delta U=-3\times 6\times \left(15-25 \right)=+180\:мВ\qquad{\mathrm{(}}{13}{\mathrm{)}}$$ Это значит, что напряжение буферного заряда (ступень Float) должно составлять 13,8 В + 0,18 В = 14,0 В. Точные данные о температурной компенсации нужно смотреть в спецификации на выбранный аккумулятор. |
К сожалению, простые зарядные устройства NPB-120/240/360 функции температурной компенсации не имеют. Для этого нужно использовать более функциональные ЗУ, но они изготавливаются с мощностью от 450 Вт (NPB-450/750/1200/1700) и для рассматриваемого применения избыточны. В данном случае просто следует держать АКБ в помещении с нормальной температурой.
Периодическое тестирование
Раз в полгода-год рекомендуется проводить контрольный разряд АКБ с замером времени резервной работы. Его снижение более чем на 20% по сравнению с начальным значением свидетельствует о деградации аккумуляторной батареи и необходимости ее замены.
Мы рассмотрели выбор конкретных модулей для ИБП, работающего в системе заземления TT с обычной, не фазозависимой нагрузкой. В реальности встречаются и другие ситуации. Наиболее интересные – это питание фазозависимой нагрузки в системах заземления TT и TN-C-S. При этом выбор самих модулей не отличается от рассмотренной выше методики, но есть различия в подключении фазозависимой нагрузки.
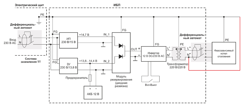
Фазозависимая нагрузка в системе заземления ТТ
Большая часть котлов отопления, имеющихся на рынке, для правильной работы системы контроля наличия пламени использует принцип, по которому этот котел должен “понимать”, где у него фаза, а где рабочий ноль. Такая техника может устанавливаться в отдельных домовладениях, в которых по определенным причинам реализована система заземления TT.
Хотя инвертор и имеет обозначение выходных клемм как «фаза» и «рабочий ноль»/ «нейтраль», данное обозначение условно, поскольку этот рабочий ноль не привязан к реальному. На схеме, изображенной на рисунке 9 эти клеммы обозначены как L’ и N’ с целью показать, что эти цепи являются отдельными от входных цепей L и N. Если измерить напряжение на клеммах L’ и N’ у рассматриваемых инверторов относительно клеммы FG, то напряжение будет составлять по половине от выходного (симметрично, 110 × 110 В). Это значит, что отсутствует привязка клеммы N’ к земле (то есть она «не притянута»), иначе на ней было бы напряжение ниже 110 В (несимметрично). В этом случае, скорее всего, при переключении на резерв котел не сможет включиться.
Во избежание подобной ситуации необходимо использовать дополнительный согласующий трансформатор 220 В/220 В (50 Гц) на соответствующую мощность. В данном случае можно использовать трансформатор мощностью 250/400 В⋅А (0,25/0,4 кВ⋅А). Такие устройства выпускаются под маркой “OCM”: ОСМ1-0,25-220/220, ОСМ1-0,4-220/5-220, ОСМ Т 220В/220В-0,25-50. В принципе, наша промышленность освоила выпуск готовых согласующих устройств (устройств сопряжения), которые представляют собой тот же самый или аналогичный трансформатор с термопредохранителем, необходимыми розетками для подключения и в металлическом боксе с клеммой заземления. Конечно, такой трансформатор довольно громоздкий и тяжелый, но это наиболее экономичный и простой способ согласования фазозависимой нагрузки.
В этом случае общая блок-схема ИБП немного изменится (рисунок 10). Схема показывает, что на выходе появился трансформатор, и возникли еще две цепи на выходе его вторичной обмотки, обозначенные как L” и N”. В этом случае для формирования нейтрали цепь под условным обозначением N” можно соединить с цепью защитного заземления (линия красного цвета).
| Обратите внимание: этот трансформатор в указанном включении теряет изолирующие свойства. Он имеет цепь (вывод вторичной обмотки), соединенную с линией защитного заземления (PE), поэтому для безопасности и защиты от утечек после него также желательно установить автоматический выключатель дифференциального тока. |

Рис. 10. Блок-схема ИБП, применяемого в системе заземления ТТ с фазозависимой нагрузкой
При использовании дополнительного трансформатора общий КПД этой системы становится ниже. Модели мощностью 250…400 Вт обладают собственным КПД в диапазоне 92…95%, который следует принять во внимание, если будет выполняться точный расчет времени резервной работы.
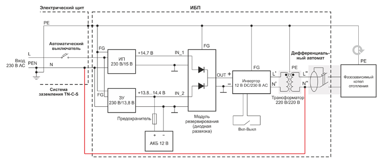
Фазозависимая нагрузка в системе заземления TN-C-S
Фазозависимая нагрузка может использоваться не только в ТТ, но и в общепринятой системе заземления TN-C-S с глухо заземленной нейтралью и разделением проводников на N, L и PE в вводном щитке. Это могут быть обычные городские квартиры с трехпроводной системой электроснабжения или отдельные домовладения, в которых реализована указанная система заземления. В этом случае при подключении нагрузки тоже имеется своя особенность.
В системе заземления TN-C-S на входе ИБП можно использовать уже обычный автоматический выключатель, а вывод вторичной обмотки трансформатора (N”) для формирования нейтрали следует соединить с цепью имеющегося рабочего нуля (N), обозначенной красной линией на рисунке 11.
| Обратите внимание: цепь рабочего нуля (N) должна быть надежно соединена с землей при вводе в квартиру/дом (глухо заземлена). Обычно так и есть, если все сделано правильно. |

Рис. 11. Блок-схема ИБП, используемого в системе заземления ТN-C-S с фазозависимой нагрузкой
Эта методика, представляющая собой рациональный подход к выбору модулей MEAN WELL, дает основное понимание, необходимое для проектирования модульного ИБП под требуемую задачу. В каждом конкретном случае следует ориентироваться на точные параметры нагрузки. Данная статья носит рекомендательный характер, и в каждом случае требуется практическая проверка.
Источник бесперебойного питания, построенный по схемам, приведенным выше, обеспечивает нулевое время переключения, чистую синусоиду на выходе и полную гальваническую развязку от сети. Такая система гарантирует бесперебойную работу газового котла или любой другой нагрузки при полном отсутствии напряжения в сети, провалах до 90…85 В или искаженной форме синусоиды.
Модульная архитектура позволяет легко модернизировать систему в будущем посредством замены отдельных компонентов без переделки всей конструкции. Правильный выбор АКБ с учетом режима эксплуатации и алгоритма заряда обеспечивает максимальный срок службы резервного источника и надежность системы питания в критических ситуациях. Можно создать ИБП как для однофазной, так и трехфазной первичной сети.
Дополнительные материалы
- Компоненты MEAN WELL для систем бесперебойного питания с чистым синусом на выходе
- Новые трехфазные ИП MEAN WELL XTR: ультратонкие, эффективные, надежные
- XDR-E – новые компактные высокоэффективные блоки питания MEAN WELL на DIN-рейку
- Надежность, функциональность и эффективность нового поколения ИП MEAN WELL на DIN-рейку: XDR/E, XDR и XTR для жестких условий промышленности
Наши информационные каналы