Формирование системы питания с малым шумом для аналогового тракта. Часть 2
22 декабря 2025
Дмитрий Илларионов (г. Нижний Новгород)
Вторая часть статьи посвящена импульсным микросхемам без гальванической развязки. Эти устройства представлены на российском рынке рядом азиатских компаний и соответствуют мировым отраслевым стандартам. Узнать принцип их работы и разобраться в особенностях применения доступных моделей поможет эта статья.
Импульсные преобразователи напряжения с малым шумом без гальванической развязки
Линейные стабилизаторы напряжения, о которых шла речь в первой части статьи «Формирование системы питания с малым шумом для аналогового тракта. Часть 1», получили довольно широкое распространение в системах питания благодаря своей экономически обоснованной стоимости и простоте использования. Однако спектр задач, решаемых данным классом микросхем, сравнительно узок и ограничен лишь понижением входного напряжения. В то же время нередко система питания должна обеспечивать его повышение или инверсию, а также осуществлять гальваническую развязку входа и выхода. Для решения этих задач линейные стабилизаторы неприемлемы в принципе, поэтому здесь приходится использовать импульсные, то есть DC/DC-преобразователи. С одной стороны, обычно такие схемы получаются более сложными и дорогими, но с другой – альтернативы им в указанных случаях просто не существует. К тому же, импульсные преобразователи обеспечивают гораздо лучший КПД, поэтому их нередко используют и для понижения питания, особенно в приложениях с большой мощностью. Однако следует понимать, что шумовые характеристики у импульсных систем питания получаются существенно ниже, чем у линейных, к тому же, они вносят в выходное напряжение пульсации и формируют достаточно сильные электромагнитные помехи (ЭМП). Поэтому для формирования качественного питания аналогового тракта разработчик должен четко понимать все нюансы функционирования импульсных преобразователей, а также знать способы снижения негативных эффектов, присущих данному классу устройств.
Основа работы линейного стабилизатора – относительно плавное изменение сопротивления регулирующего элемента таким образом, чтобы выход схемы обеспечивал заданное напряжение при текущем уровне нагрузки. Соответственно, здесь регулятор работает в линейном режиме, что и обуславливает большие потери в преобразователе, особенно при сильной разнице входного и выходного напряжений. В импульсных схемах энергия источника питания передается на выход не непрерывно, а определенными порциями, для чего регулирующий элемент периодически полностью открывается и полностью закрывается, осуществляя попеременное накопление энергии в дросселе и ее последующую отдачу в нагрузку. Такой подход обеспечивает достаточно высокую эффективность преобразователя, независимо от соотношения входного и выходного напряжений, поскольку здесь потери на ключе сравнительно невелики (в открытом состоянии – за счет низкого сопротивления регулирующего элемента, а в закрытом – благодаря практически нулевому току, проходящему через него). Однако постоянное включение и выключение силового транзистора порождает мощные импульсы тока, характеризующиеся наличием большого количества гармоник, что вкупе с наличием в схеме силового дросселя или трансформатора неминуемо ведет к возникновению кондуктивных и индуктивных (излучаемых) помех (рисунок 1).

Рис. 1. Одна из причин возникновения кондуктивных и индуктивных помех
При рассмотрении импульсных источников питания под шумом обычно понимают не шумовой сигнал как таковой (см. линейные стабилизаторы), а именно электромагнитные помехи, формируемые преобразователем.
Кондуктивные помехи передаются по проводникам (проводам, кабелям, шинам и другим компонентам). В случае импульсного источника питания к таковым относятся пульсации напряжения на выходе преобразователя, обусловленные попеременным зарядом и разрядом его накопительной емкости, а также помехи, возникающие из-за импульсного характера входного тока схемы и передающиеся в питающую сеть. Индуктивные помехи – это ЭМП, распространяющиеся в виде электромагнитных полей в непроводящей среде (в обиходе – «по воздуху»). Их основным источником в импульсных преобразователях являются силовые магнитные элементы (дроссель и трансформатор), однако значимая доля индуктивных помех также генерируется коммутирующими компонентами (ключами, диодами) и дорожками, имеющими ненулевую индуктивность и сопротивление.
| Примечание: именно поэтому в импульсных преобразователях трассировке печатной платы должно уделяться особое внимание. |
Оба упомянутых типа ЭМП напрямую зависят от схемотехники и режима работы источника питания, поэтому оптимизировать его шумовые характеристики под конкретный проект можно, выбирая то или иное схемное решение. При этом для удовлетворения требований к изделию зачастую приходится искать компромиссный вариант, в котором чем-то приходится жертвовать в пользу улучшения более приоритетных характеристик.
Факторы, влияющие на шум преобразователя
Следует отметить, что выбор модели контроллера преобразователя, его обвязки и элементов в силовой части источника питания будет сильно зависеть от технического задания на проект, его бюджета и множества прочих факторов, рассмотрение которых выходит за рамки данного обзора. Однако базовые моменты, касающиеся вопросов построения малошумящих DC/DC-преобразователей, не зависят от конкретной выбранной микросхемы (скорее наоборот) и могут указать оптимальное направление на самом старте разработки системы питания аналогового тракта. Рассмотрим основные факторы, оказывающие влияние на шумовые характеристики разрабатываемого импульсного источника:
Топология схемы
В качестве базовых обычно рассматриваются три топологии (рисунок 2):
- понижающая (Buck; Step-Down);
- повышающая (Boost; Step-Up);
- инвертирующая (Inverting; Buck-Boost).

Рис. 2. Типы преобразователей: а) понижающий; б) повышающий; в) инвертирующий
Топология источника по большей части определяет размах пульсаций выходного напряжения и уровень помех, создаваемых преобразователем в питающей сети. Общее правило здесь таково: чем более импульсный характер носит ток, отдаваемый в нагрузку или потребляемый от сети, тем хуже будет соответствующая шумовая характеристика. Например, понижающая схема характеризуется сравнительно низкими пульсациями на выходе и большими помехами на входе. Связано это с тем, что ток в нагрузке обеспечивается силовыми элементами системы постоянно: при замкнутом ключе он поддерживается за счет источника питания (красный контур), а при разомкнутом – за счет энергии, накопленной в дросселе (синий контур). В результате изменения тока в индуктивности будут сравнительно небольшими, и, как следствие, низкими будут и пульсации выходного напряжения. Входной ток здесь носит строго импульсный характер, поскольку токопотребление в понижающем преобразователе происходит только при замкнутом ключе, а это влечет за собой увеличение помех, создаваемых схемой в питающей сети.
Прямо противоположная ситуация будет наблюдаться в повышающем источнике, характеризующемся небольшими ЭМП по входу и довольно высокими пульсациями выходного напряжения. Такая картина обусловлена тем, что здесь потребляемый ток непрерывен – он течет через дроссель и во время накопления энергии при замкнутом ключе, и непосредственно в нагрузку при размыкании. Однако в моменты «заряда» индуктивности нагрузка оказывается отключенной от силовой части, и ток в ней поддерживается исключительно за счет накопительного конденсатора, что обуславливает бо́льшие пульсации выходного напряжения по сравнению с понижающим преобразователем. При этом нетрудно заметить, что наихудшими шумовыми характеристиками обладает инвертирующая схема, поскольку в ней в процессе работы ток прерывается и по входу, и по выходу.
Режим работы дросселя
Данный фактор оказывает существенное влияние как на кондуктивные, так и на индуктивные помехи, особенно в преобразователях, в состав которых входят силовые магнитные элементы. При этом выбор неоптимального режима работы дросселя может значительно поменять описанную выше ситуацию с пульсациями выходного напряжения источника и с помехами, формируемыми им в питающей сети. На сегодняшний день в DC/DC-преобразователях наиболее часто используются три режима работы дросселя (рисунок 3):
- режим непрерывного тока (Continuous Conduction Mode, CCM);
- режим прерывистого тока (Discontinuous Conduction Mode, DCM);
- режим критической проводимости (Critical Conduction Mode; CrCM).

Рис. 3. Работа дросселя в режимах: а) непрерывного тока (CCM); б) критической проводимости (CrCM); в) прерывистого тока (DCM)
В режиме CCM ток через индуктор никогда не спадает до нуля, поэтому схема не формирует дополнительных токовых импульсов, и ситуация с кондуктивными помехами в этом случае полностью соответствует описанной в разделе «Топология схемы». Однако при этом следует иметь в виду, что включение силового ключа происходит при ненулевом токе дросселя, а это негативно сказывается не только на динамических потерях преобразователя, но и на излучаемых помехах.
Ситуацию может изменить использование режима DCM, в котором ток через индуктивность не только спадает до нуля, но и прекращается на какое-то время, поскольку в таком режиме ключ будет открываться при нулевом токе. Однако данное решение приведет к появлению «лишних» токовых импульсов (например, в повышающем преобразователе токопотребление превратится из постоянного в импульсное), а это потребует на входе и/или выходе источника как минимум конденсаторов с большей емкостью для сохранения кондуктивных помех на прежнем уровне.
В качестве компромисса здесь можно рассмотреть работу дросселя в режиме CrCM, при котором ток через индуктор спадает до нуля лишь в одной точке – при этом открытие силового ключа все еще будет происходить при нулевом токе. Однако реализовать данный режим сложнее чем CCM и DCM, а токовые пульсации на входе и/или выходе источника при этом окажутся больше чем в режиме непрерывного тока.
Прочие факторы
В реальном импульсном источнике питания на шумы влияет не только топология и режим работы дросселя, но и целый комплекс прочих факторов. Например, использование синхронного выпрямителя вместо традиционного диода позволяет как увеличить КПД преобразователя, так и в ряде случаев снижает шумы на его выходе. Также при соблюдении определенных условий эффективным способом снижения электромагнитных помех является применение специальных схем расширения спектра (Spread-Spectrum Clock Generation, SSCG). Основная идея технологии SSCG заключается в том, чтобы осуществлять коммутацию силового ключа преобразователя не с фиксированной, а с изменяющейся частотой. Это позволяет распределить спектральную плотность мощности ЭМП по некоторой частотной области, снижая ее пиковое значение на каждой из частот данной области (рисунок 4).

Рис. 4. Принцип работы технологии SSCG
Кроме того, в ряде случаев для снижения уровня излучаемых помех можно использовать безиндукционные схемы, такие как преобразователи на переключаемых конденсаторах (Charge Pump), которые будут подробно рассмотрены чуть ниже.
Рекомендации по проектированию источника питания
Как было сказано выше, проектирование малошумящего DC/DC-преобразователя – это поиск компромиссов между его эффективностью, шумовыми характеристиками, массогабаритными показателями, себестоимостью и другими параметрами. Обычно данная задача является нетривиальной даже для опытных разработчиков, поскольку здесь требуется учесть множество факторов, далеко не все из которых являются очевидными. Однако для успешного старта проектирования зачастую хватает выполнения некоторых рекомендаций, перечисленных далее:
- На первом этапе выбирается топология источника, определяемая его функциональностью (понижающий, повышающий, инвертирующий и так далее). При этом требования к пульсациям выходного напряжения и помехам, создаваемым источником в цепи питания, лучше учитывать с самого начала проектирования. Для удобства разработчика в таблице 1, примедена сравнительная информация по кондуктивным помехам для наиболее популярных топологий DC/DC-преобразователей.
Таблица 1. Пульсации и помехи, создаваемые в цепи питания
| Топология | Понижающая | Повышающая | Инвертирующая | Обратноходовая | SEPIC | Преобразова-тель Чука |
|---|---|---|---|---|---|---|
| Пульсации на выходе | Низкие | Высокие | Высокие | Высокие | Высокие | Низкие |
| Помехи в питающей сети | Высокие | Низкие | Высокие | Высокие | Низкие | Низкие |
Следует отметить, что в ряде случаев для снижения кондуктивных помех приемлемым подходом является использование более сложной топологии. Например, традиционный инвертирующий преобразователь функционально является частным случаем преобразователя Чука (Cuk Converter) [3, 4]. Поэтому в целях снижения выходных пульсаций и помех, создаваемых источником в питающей сети, последний может быть использован для инвертирования входного напряжения взамен традиционной схемы. Кроме того, когда в задачи DC/DC-преобразователя входит повышение или инверсия напряжения питания, можно рассмотреть использование конверторов типа «Charge Pump» (преобразователи на переключаемых конденсаторах).
С одной стороны, микросхемы данной группы имеют сравнительно небольшую нагрузочную способность и КПД, но с другой – аналоговый тракт сам по себе в большинстве случаев отличается достаточно малым энергопотреблением, поэтому при питании аналоговых схем преобразователи на переключаемых конденсаторах зачастую вполне могут конкурировать с традиционными DC/DC-конверторами, учитывая оптимальное соотношение затрат на микросхемы типа «Charge Pump», а также отсутствие в конденсаторной схеме дорогостоящих индуктивных элементов.
Кроме того, благодаря отсутствию дросселя или трансформатора схемы на переключаемых конденсаторах обладают достаточно малым уровнем излучаемых электромагнитных помех, что может стать серьезным аргументом в их пользу, особенно при проектировании чувствительной электроники, работающей с входными сигналами малой амплитуды.
- Далее, если было решено использовать топологию с индуктивным элементом, необходимо выбрать режим работы дросселя. Здесь можно воспользоваться общим правилом: для снижения кондуктивных помех используется режим непрерывного тока (CCM), для снижения излучаемых – режим прерывистого тока (DCM).
Довольно часто встречаются ситуации, когда от источника требуется низкий уровень помех обоих типов, и в этом случае приоритетными лучше считать излучаемые ЭМП. Дело в том, что помехи, создаваемые преобразователем в питающей сети, а также пульсации его выходного напряжения могут быть значительно снижены при помощи дополнительных фильтров, устанавливаемых на входе и/или выходе схемы (рисунок 5) [5].

Рис. 5. Дополнительные фильтры для снижения кондуктивных и индуктивных помех в DC/DC-преобразователе
Борьба же с ЭМП, излучаемыми источником в эфир, обычно представляет собой не столь тривиальную задачу, поэтому при равенстве требований к кондуктивным и индуктивным помехам все предварительные решения лучше принимать в пользу последних. Также напомним, что существует режим критической проводимости (CrCM), позволяющий получить средний уровень для ЭМП обоих типов одновременно за счет сочетания достоинств режимов CCM и DCM. Однако реализация критического режима является сравнительно сложной задачей, поскольку требует от контроллера как минимум поддержки изменяющейся частоты коммутации силового ключа. В связи с этим вряд ли можно рекомендовать использование режима критической проводимости дросселя для бюджетных проектов.
- Если система питания содержит несколько DC/DC-преобразователей, и при этом для снижения помех и пульсаций решено использовать дополнительные фильтры ЭМП, рекомендуется устанавливать данные фильтры на вход и/или выход каждого преобразователя. Данная рекомендация связана с тем, что шумы лучше всего подавлять максимально близко к источнику их возникновения, поскольку в противном случае они могут распространиться на все изделие и за его пределы. Кроме того, многие ЭМП способны превращаться из индуктивных в кондуктивные и наоборот. Например, переменное электромагнитное поле создает наводки в кабелях, которые далее распространяются как классические кондуктивные помехи, а токи в проводах производят электромагнитные поля, то есть формируют излучаемые ЭМП. Все это может значительно усложнить решение проблем с электромагнитной совместимостью устройства, поэтому в системе питания рекомендуется устанавливать фильтры отдельно на каждый DC/DC-преобразователь, причем делать это нужно как можно ближе к его входу и/или выходу.
- При выборе контроллера для DC/DC-преобразователя лучше ориентироваться на микросхемы, поддерживающие функции синхронного выпрямления и расширения спектра (если, конечно, бюджет позволяет это сделать). Кроме того, при сравнительно низких частотах коммутации силового ключа в качестве альтернативы можно рассмотреть применение микроконтроллеров, благо быстродействие многих современных МК даже бюджетных серий вполне позволяет реализовать все требуемые функции программным способом. При этом следует учитывать, что хотя использование расширения спектра уменьшает пиковую мощность ЭМП и снижает требования к фильтрам по питанию аналогового тракта, применять данную методику нужно крайне аккуратно. Например, при выборе оптимального значения девиации центральной частоты (Δf ) приходится искать компромисс между степенью подавления помех и потерями, возникающими в преобразователе: для снижения ЭМП частотную область, по которой распределяется спектральная плотность мощности помехи, нужно расширять, а для повышения КПД – сужать [6]. Аналогичным образом индекс модуляции (m) также должен быть результатом компромиссного решения.
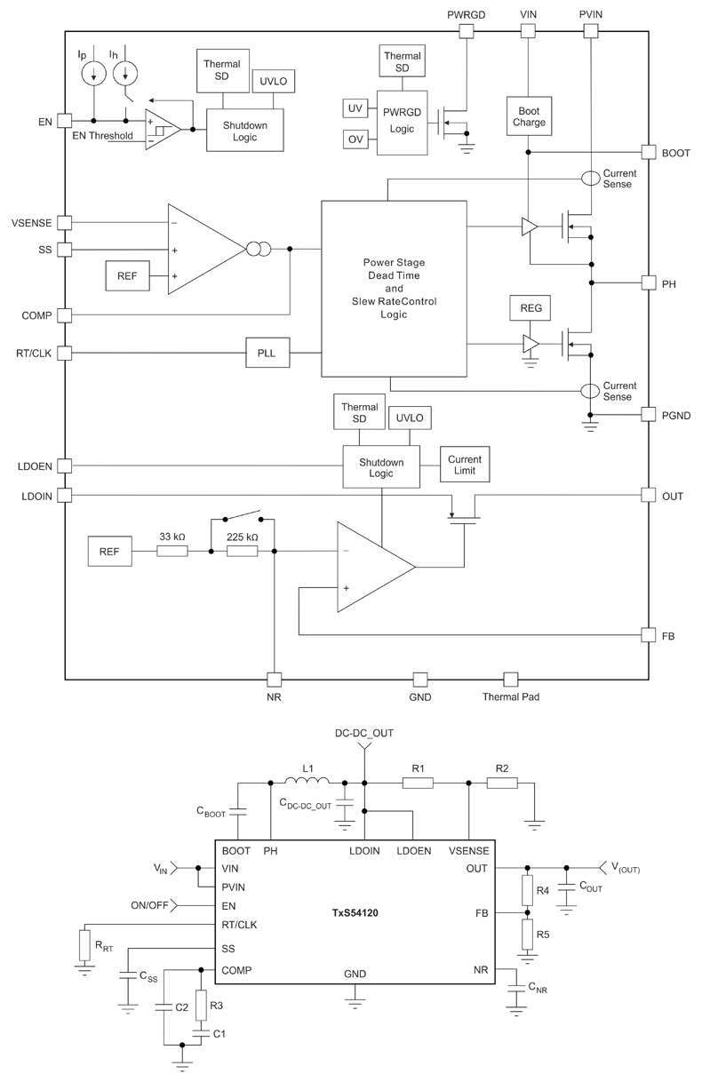
Также при разработке малошумящего DC/DC-преобразователя следует понимать, что импульсный источник питания является электронным узлом, который формирует достаточно большое количество шумов просто из-за принципа своей работы. Различные микросхемы, которые позиционируются производителем как «Low Noise», всегда имеют дополнительные решения, позволяющие снизить шум DC/DC-преобразователя до приемлемого уровня. Одним из таких решений является использование на выходе чипа малошумящего линейного стабилизатора, как это сделано в конверторе TхS54120 известного западного бренда (рисунок 6).

Рис. 6. Вариант решения для снижения шума DC/DC-преобразователя
Обеспечивая на выходе уровень шума всего 9 мкВ(RMS) в полосе частот 0,1…100 кГц при токе нагрузки 100 мА, данная микросхема представляет собой понижающий импульсный преобразователь с поддержкой синхронного выпрямления, а также малошумящий линейный стабилизатор, которые просто размещены в едином корпусе. При этом шумовые характеристики чипа по большей части определяются не импульсной его частью, а линейной. Обратите внимание на то, что пользователь может запрограммировать напряжение на выходе как Buck-конвертора (делитель R1R2), так и LDO (делитель R4R5).
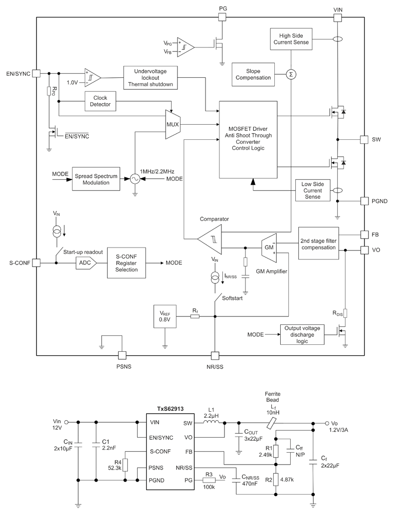
Еще одним популярным способом снижения шума DC/DC-преобразователя является применение на его выходе дополнительного фильтра, а также специальной схемы компенсации, настроенной на использование определенного реактивного компонента в этом фильтре (обычно – ферритовой бусины). Поскольку здесь в силовой части не используются элементы, работающие в линейном режиме, такой подход позволяет получить на выходе чипа гораздо больший ток, чем в первом случае. Типовым представителем микросхем данного типа являются контроллеры TxS62912 и TxS62913, которые также поддерживают функции синхронного выпрямления и расширения спектра (рисунок 7).

Рис. 7. Применение дополнительного фильтра на выходе для снижения шума DC/DC-преобразователя
Данные микросхемы обеспечивают на выходе уровень шумов примерно 20 мкВ(RMS) в полосе частот 0,1…100 кГц, что является достаточно хорошим результатом. Однако достичь его можно только при использовании дополнительного фильтра LfCf на выходе преобразователя, элементы которого соответствуют специально настроенной петле обратной связи, а также с применением фильтрации опорного напряжения VREF на выводе «NR/SS» (рисунок 8).

Рис. 8. Влияние дополнительных фильтров на уровень шумов
При этом нужно отметить, что стоимость готовых малошумящих DC/DC-преобразователей обычно достаточно велика, а их шумовые характеристики и нагрузочная способность зачастую оказываются избыточными. Поэтому в бюджетных проектах более рациональной является разработка системы питания на базе традиционных и более дешевых решений, поскольку в подобных проектах требования к пульсациям и электромагнитным помехам обычно не такие жесткие.
Преобразователи на переключаемых конденсаторах
Как говорилось выше, преобразователи на переключаемых конденсаторах, называемые также схемами с накачкой заряда или «Charge Pump» (рисунок 9), представляют собой отдельный класс микросхем, довольно интересный именно с точки зрения систем питания аналогового тракта. Обычно аналоговые узлы обладают небольшим энергопотреблением, однако довольно требовательны к чистоте питающего напряжения и уровню электромагнитных помех. К тому же, аналоговый тракт нередко содержит компоненты, которым требуется двуполярное питание, поэтому в состав питающей системы должна входить схема инвертора, и преобразователи на переключаемых конденсаторах как нельзя лучше подходят для решения этих задач.

Рис. 9. Внутренняя структура классической микросхемы класса «Charge Pump»
Как видно из рисунка 9, в базе схема включает в себя генератор тактовых импульсов, инвертор и четыре ключа S1…S4 (рисунок 10). Более продвинутые модели преобразователей могут иметь специальные функции: сигнал включения, вход установки частоты генератора, вход программирования выходного напряжения, дополнительный канал преобразования и так далее. Конденсаторы C1 и C2 являются внешними элементами.

Рис. 10. Принцип работы микросхемы типа «Charge Pump» в режиме инвертора напряжения
На первой фазе преобразования (условно – при высоком уровне сигнала с генератора, рисунок 10а) замыкаются ключи S1 и S3, а элементы S2 и S4 остаются разомкнутыми. Это приводит к тому, что конденсатор C1 заряжается от входного напряжения: на верхней обкладке на схеме появится «плюс» питания, на нижней – «минус». В следующей фазе (при низком уровне сигнала с генератора, рисунок 10б) ключи S1 и S3 размыкаются, а S2 и S4 оказываются замкнуты. При этом заряд с конденсатора С1 поступает на накопительную емкость C2 и на выход схемы, к тому же плюсовая обкладка C1 оказывается на общем проводе, а минусовая – на выходном. Это приводит к инвертированию входного напряжения, причем в случае идеальных ключей и при отсутствии нагрузки оно будет постоянно и равно по модулю входному.
В реальной схеме за счет потерь в преобразователе модуль выходного напряжения VOUT будет меньше значения VIN, к тому же в него добавятся пульсации VRIPPLE, обусловленные наличием нагрузки и неидеальностью конденсатора C2 (формула 1):
$$V_{OUT}=-\left(V_{IN}-I_{OUT}\times R_{OUT} \right)$$
$$V_{RIPPLE}=\frac{I_{OUT}}{f_{OSC}\times C2}+2\times I_{OUT}\times ESR_{C2},\qquad{\mathrm{(}}{1}{\mathrm{)}}$$
где:
- IOUT – ток нагрузки;
- fOSC – частота включения и выключения ключей;
- ESRC2 – эквивалентное последовательное сопротивление (ЭПС) конденсатора C2;
- ROUT – выходное сопротивление преобразователя, вычисляемое по формуле 2:
$$R_{OUT}\approx 2\times R_{SW}+\frac{2}{f_{OSC}\times C1}+4\times ESR_{C1}+ESR_{C2},\qquad{\mathrm{(}}{2}{\mathrm{)}}$$
В которой RSW – сопротивление открытого канала ключей S1…S4.
Отметим, что для увеличения (по модулю) выходного напряжения преобразователи на переключаемых конденсаторах могут соединяться последовательно (рисунок 11).

Рис. 11. Последовательное соединение конденсаторов
Если напряжение питания первого преобразователя равно VIN, а в каскад соединено n микросхем, то теоретическое значение выходного напряжения при отсутствии нагрузки будет равно – n × VIN. В реальности количество преобразователей в каскаде ограничено, поскольку рост числа n значительно снижает КПД, а также увеличивает выходное сопротивление схемы и пульсации напряжения на выходе. Однако, как показывает практика, последовательное соединение двух-трех микросхем типа «Charge Pump» вполне работоспособно, особенно при малых нагрузках.
Наконец, при небольшом усложнении схемы классический преобразователь на переключаемых конденсаторах может выступать не только как инвертор, но и как удвоитель напряжения (рисунок 12).

Рис. 12. Преобразователь, выступающий в качестве инвертора и удвоителя напряжения
В данной схеме конденсаторы C1 и C4 относятся к инвертирующей части преобразователя, а элементы C2, C3, D1 и D2 – к умножающей. Принцип работы инвертора здесь ничем не отличается от описанного ранее (рисунок 13): на первой фазе конденсатор C1 заряжается от входного напряжения, на второй — заряд с него переносится на выход в обратной полярности. Работа же удвоителя иллюстрируется следующими рисунками (процессы в инверторной части не показаны):

Рис. 13. Схема работа удвоителя напряжения (процессы в инверторной части не показаны)
При замыкании пары ключей S2 и S4 происходит заряд конденсатора C2 от источника питания VIN, при этом верхняя на схеме обкладка зарядится положительно, а нижняя – отрицательно. Поскольку процесс заряда C2 идет не напрямую, а через диод D1, конденсатор будет заряжен до напряжения VC2 = VIN – VFD1, где VFD1 – прямое падение напряжения на данном диоде. После того как ключи S2 и S4 будут разомкнуты, а пара S1 и S3 замкнется, входное напряжение приложится к отрицательно заряженной обкладке конденсатора C2, поэтому потенциал его верхней обкладки относительно земли увеличится на VIN и станет равен VIN + (VIN – VFD1) = 2∙VIN – VFD1. Данный потенциал через диод D2 перенесется на верхнюю обкладку конденсатора C3 и зарядит ее положительно до уровня VC3 = 2∙VIN – VFD1 – VFD2, где VFD2 – падение напряжения на переходе второго диода. В итоге напряжение на выходе умножителя будет ровно в два раза больше входного за вычетом потерь на диодах D1 и D2 (формула 3):
$$V_{OUT1}=2\times V_{IN}-V_{FD1}-V_{FD2}.\qquad{\mathrm{(}}{3}{\mathrm{)}}$$
При этом следует учитывать, что суммарный ток по выходу инвертора и удвоителя не должен превышать максимально допустимого значения для используемой микросхемы. Для более эффективного преобразования напряжения в качестве элементов D1 и D2 лучше выбирать диоды Шоттки как имеющие наименьшее значение VFD.
Достоинства и недостатки любого DC/DC-преобразователя определяются его внутренней структурой и принципом работы. Основной особенностью схем на переключаемых конденсаторах является отсутствие диода и каких-либо магнитных элементов, а также простота управляющего контроллера, в базе содержащего в себе лишь несложный генератор, инвертор и четыре полевых транзистора, выступающих в роли ключей S1…S4. Это благотворно сказывается на стоимости как самого контроллера, так и всей схемы в целом, к тому же отсутствие индуктора радикально снижает уровень излучаемых помех. Кроме того, применение полевых транзисторов уменьшает потери в преобразователе, особенно при малых нагрузках. Однако для снижения стоимости микросхем типа «Charge Pump» в них нередко используют MOSFETs с достаточно большим сопротивлением открытого канала, поэтому с ростом выходного тока КПД рассматриваемой схемы заметно снижается, при этом линейно растет и размах пульсаций выходного напряжения. В связи с этим для преобразователей на переключаемых конденсаторах будут характерны следующие плюсы и минусы:
| возможность работы в качестве инвертора и/или удвоителя напряжения | небольшая выходная мощность | ||
| крайне низкие излучаемые электромагнитные помехи | низкий КПД и сильные пульсации на выходе при больших выходных токах | ||
| высокий КПД и низкие пульсации на выходе при малых выходных токах | ограниченный диапазон выходных напряжений (обычно VOUT кратно VIN) | ||
| стоимость контроллера | низкая точность выходного напряжения | ||
| экономичность всего преобразователя | зачастую узкий диапазон рабочего напряжения | ||
| малые габариты схемы | |||
| простота проектирования преобразователя |
Анализ вышеприведенных данных показывает, что во многих случаях преобразователи на переключаемых конденсаторах действительно прекрасно подходят для использования в системах питания аналогового тракта. Связано это с тем, что энергопотребление аналоговых схем обычно невелико, а при малых выходных токах микросхемы типа «Charge Pump» обычно имеют довольно хорошие характеристики.
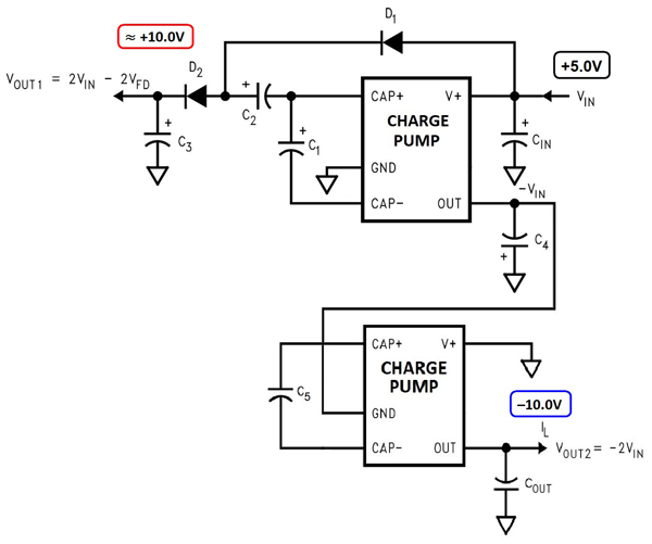
Низкий уровень излучаемых ЭМП делает рассматриваемые преобразователи достаточно привлекательными для использования в устройствах, которые работают со входными сигналами малой амплитуды (в том числе и для различной медицинской аппаратуры: ЭКГ-мониторов, ЭЭГ-мониторов и другого оборудования. Возможность работы в качестве инвертора позволяет при помощи всего одной дешевой микросхемы и трех конденсаторов организовать двуполярное питание для операционных усилителей, АЦП и других компонентов. При этом чипы типа «Charge Pump» позволяют не только инвертировать входное напряжение, но и увеличивать его по модулю, а также выступать в качестве удвоителей. Данная возможность позволяет сделать из цифрового питания +5,0 В типовое аналоговое ±10,0 В, используя всего две классические микросхемы, два диода и семь конденсаторов, что является технически оптимизированным решением (рисунок 14).

Рис. 14. Вариант применения двух микросхем типа «Charge Pump»
Что же касается недостатков, присущих преобразователям на переключаемых конденсаторах даже при малой нагрузке (таких как низкая точность и ограниченный диапазон выходных напряжений), то они достаточно легко нивелируются при помощи обычного линейного стабилизатора. При этом подавляющее большинство микросхем типа «Charge Pump» допускает работу от входного напряжения +2,7…+5,0 В, что делает их совместимыми с цифровыми шинами питания +3,3 В и +5,0 В, наиболее часто использующимися в современной электронной аппаратуре.
В таблице 2 приведены производители преобразователей типа «Charge Pump», продукция которых представлена в каталоге КОМПЭЛ, а в таблице 3 даны характеристики наиболее популярных микросхем данного класса.
Таблица 2. Рекомендованные производители преобразователей «Charge Pump»
| Бренд | Runic | Chipown | Joulwatt | UTC | MicrOne | Silergy | Wayon | SGMicro | Etek |
|---|---|---|---|---|---|---|---|---|---|
| Boost | ● | ● | ● | ● | ● | ||||
| Inverter | ● | ● | ● | ● | ● | ● | |||
| Buck-Boost | ● | ||||||||
| Dual Output | ● | ● |
Таблица 3. Основные характеристики микросхем типа «Charge Pump»
| Наименование | Производи- тель |
Тип | Входное напряжение, В | Выходное напряжение, В | Выходной ток, мА | IQ, мкА | FOSC, кГц | EFF, % | Корпус |
|---|---|---|---|---|---|---|---|---|---|
| RS6903YF5 | Runic | Inverter | 1,5…5,5 | -1,5…-5,5 | 60 | 110 | 50 | 85 | SOT23-5 |
| UC5301G | UTC | Inverter | 1,8…5,0 | -1,8…-5,0 | 25 | 450 | 250 | 93 | SOT23-6 |
| UTL7660* | UTC | Inverter | 1,5…10 | -1,5…-10 | – | 45 | 10 | 98 | SOP8 |
| ME7660CS1G | MicrOne | Inverter | 2,5…10 | -2,5…-10 | 20 | 40 | 10 | 98 | SOP8 |
| SY20749VLQ | Silergy | Inverter | 2,3…5,5 | 0…-VIN (ADJ) | 200 | 1200 | 500 | – | QFN1.4×1.8-10 |
| SGM3207 | SGMicro | Inverter | 1,4…5,5 | -1,4…-5,5 | 60 | 72 | 19 | 85 | SOT-23-5 |
| SGM3206 | SGMicro | Inverter | 1,4…5,5 | -1,4…-5,5 | 60 | 115 | 47 | 85 | SOT-23-5 |
| SGM3204 | SGMicro | Inverter | 1,4…5,5 | -1,4…-5,5 | 200 | 1500 | 950 | 80 | SOT-23-6 |
| SGM3209 | SGMicro | Inverter | 3,0…18 | -3,0…-18 | 100 | 900 | 120…1250 | 95 | TDFN-2×2-8L, SOP8 |
| JW5540 (NEW) | Joulwatt | Inverter | 3,0…18 | -3,0…-18 | 100 | 370 | 130…1250 | Н/Д | SOP8 |
| AP2104 | Chipown | Boost | 2,7…5,5 | 5,0 ±4% | 250 | 650 | 400 | 81 | SOT23-6 |
| UCP0510* | UTC | Boost | 2,7…4,5 | 4,5/5,0 (±4%) | 100 | 25 | 450 | 83 | SOT23-6 |
| L5200 | UTC | Boost | 2,7…VOUT | 4,5/5,0/ADJ (±2%) | 100 | 90 | 1000 | 88 | SOT23-6, MSOP8 |
| ME2135 | MicrOne | Boost | 1,8…5,5 | 3,3/5,0 (±3%) | 250 | 400…800 | 650 | 81 | SOT23-6 |
| ET2110 | Etek | Boost | 2,7 … 5,0 | 5,0 (±4%) | 100 | 13 | 750 | 83 | SOT23-6, DFN-6 |
| SGM3110 | SGMicro | Boost | 2,7…VOUT | 4,5/5,0 | 250 | 60 | 750 | 91 | SOT-23-6 |
| SGM3112 | SGMicro | Boost | 2,7…5,5 | 5,0 ±3% | 125 | 60 | 2200 | 90 | TDFN-2×2-8AL |
| SGM3111 | SGMicro | Buck/Boost | 1,8…5,5 | 3,3 | 150 | 60 | 1200 | 89 | TDFN-2×2-6FL |
| WD9006 | Wayon | Dual Output | 2,5…4,8 | ±6,0 | ±100 | – | 600 | 92 | TDFN2.4×1.5-12 |
| ET1202 | Etek | Dual Output | 2,3…3,8 | ±6,0 | ±15 | – | – | – | TDFN2.4×2.4-12 |
* – в разработке.
Обратите внимание на то, что промышленность выпускает не только классический вариант конденсаторного преобразователя, внутренняя структура которого рассматривалась выше, но и микросхемы, специально предназначенные для повышения входного напряжения и не требующие внешних диодов (в таблицах эти типы преобразователей обозначены как «Inverter» и «Boost», соответственно). Также разработчикам доступны чипы, позволяющие из цифровой шины +3,3 В формировать сразу двуполярное питание ±6,0 В («Dual Output»). Также нельзя не отметить понижающе-повышающий преобразователь SGM3111 производства компании SGMicro, дающий возможность формировать на выходе напряжение +3,3 В из входных +1,8…+5,5 В и при этом имеющий достаточно высокую нагрузочную способность 150 мА.
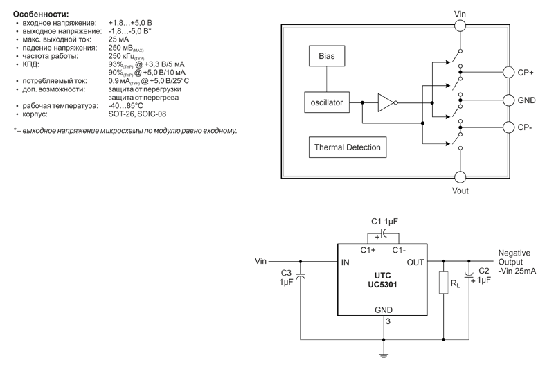
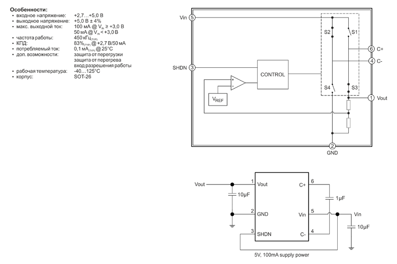
Рассмотрение конкретных моделей микросхем на переключаемых конденсаторах начнем с чипа UC5301, выпускаемого компанией UTC (рисунок 15). Это преобразователь с дифференцированной стоимостью, имеющий сравнительно небольшую нагрузочную способность и предназначенный для инвертирования входного напряжения.
UC5301

Рис. 15. Основные характеристики микросхемы UC5301, ее внутренняя структура и схема включения
На складе КОМПЭЛ находится большое количество ИС модели UC5301G-AG6-R в корпусе SOT23-6 (SOT-26). Этот преобразователь обладает достаточно неплохим КПД, малым потреблением и относительно высокой частотой переключения. Последний фактор позволяет использовать внешние конденсаторы меньшей емкости либо получить более низкие пульсации выходного напряжения при тех же номиналах C1 и C2. Более подробную инфомацию о микросхеме UC5301G-AG6-R можно прочитать в статье «Инвертирующий DC/DC-преобразователь Unisonic UC5301 на коммутируемом конденсаторе».
Выше уже было отмечено, что для большинства микросхем типа «Charge Pump», представленных на рынке, максимальное входное напряжение составляет +5,0…+5,5 В. Это позволяет легко организовать двуполярную шину питания ±5,0 В, однако далеко не во всех случаях этого будет достаточно для нормального функционирования аналогового тракта.
Для работы с более высокими питающими напряжениями можно воспользоваться микросхемой SGM3209 производства SGMicro (рисунок 16). Данный преобразователь позволяет подавать на вход напряжения вплоть до +18,0 В, поэтому при его использовании разработчику не составит труда организовать стандартные двухполярные шины питания ±12,0 В или ±15,0 В.
SGM3209

Рис. 16. Основные характеристики микросхемы SGM3209 и схема ее включения
Из приведенных данных следует, что рассматриваемый преобразователь предназначен для инвертирования входного напряжения и имеет сравнительно неплохую нагрузочную способность. Однако основной особенностью микросхемы SGM3209 является возможность установки рабочей частоты при помощи резистора RSET, подключаемого между выводом «RP» и общим проводом. Данная возможность позволяет найти компромисс между пульсациями выходного напряжения и КПД преобразователя, подходящий под требования конкретного разрабатываемого проекта. Чем выше рабочая частота, тем меньше будут пульсации на выходе схемы при той же емкости внешних конденсаторов, однако высокая скорость переключения внутренних транзисторов приведет к росту динамических потерь и, соответственно, к ухудшению эффективности работы преобразователя (рисунок 17).

Рис. 17. Зависимость пульсаций на выходе схемы от рабочей частоты
Кроме того, следует учитывать, что повышение рабочей частоты fSW негативно скажется на выходном сопротивлении микросхемы: при fSW = 1,25 МГц и максимальном выходном токе падение напряжения на чипе может достигать целых 3 В, в то время, как на минимальной частоте падение не превысит 1,5 В (рисунок 18).

Рис. 18. Зависимость выходного сопротивления микросхемы от повышения рабочей частоты
Еще одна интересная микросхема от компании Unisonic – UCP0510-50. Данная ИС представляет собой повышающий преобразователь на переключаемых конденсаторах, не требующий внешних диодов, что существенно увеличивает КПД схем типа «Charge Pump» (рисунок 19).
UCP0510-50

Рис. 19. Основные характеристики микросхемы UCP0510-50, ее внутренняя структура и схема включения
Обратите внимание на то, что подключение внутренних ключей и их поведение в данном случае немного отличаются от инверторной схемы, рассматривавшейся в начале этого раздела: здесь в группы объединены элементы S2/S3 и S1/S4. При этом логика работы преобразователя полностью совпадает с описанной ранее для диодного удвоителя напряжения на инверторе.
Среди особенностей микросхемы UCP0510-50 следует отметить малое собственное потребление, неплохую нагрузочную способность, а также широкий диапазон рабочих температур. Однако основной характеристикой большинства повышающих преобразователей типа «Charge Pump», присутствующих на рынке, является стабилизация выходного напряжения. Как видно из рисунка 19, для этого микросхема UCP0510-50 и ей подобные обладают более сложной внутренней структурой, нежели обычные инверторы: в их состав входят еще как минимум источник опорного напряжения, усилитель ошибки и делитель обратной связи. При этом следует отметить, что точность установки и поддержания выходного напряжения здесь не такая хорошая, как у МШЛС или у традиционных DC/DC-преобразователей с индуктором, однако она несравнимо лучше чем у обычных инверторных схем на переключаемых конденсаторах, рассматривавшихся выше.
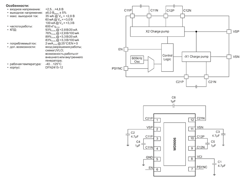
Отметим, что в ассортименте КОМПЭЛ присутствуют не только инверторы и повышающие преобразователи на переключаемых конденсаторах, но и микросхемы, совмещающие данные функции. Примером такой микросхемы является WD9006 азиатского бренда Wayon, позволяющая из входного напряжения, лежащего в диапазоне +2,5…+4,8 В, сформировать условно стабилизированное двуполярное питание ±6,0 В, обладающее достаточно высокой нагрузочной способностью 100 мА (рисунок 20). При этом сам производитель позиционирует WD9006 как микросхему, специально предназначенную для питания жидкокристаллических дисплеев типа TFT малого и среднего размера, однако диапазон формируемых напряжений вполне позволяет использовать ее и для двуполярной запитки низковольтных ОУ, АЦП и других электронных компонентов.
WD9006

Рис. 20. Основные параметры преобразователя WD9006, его внутренняя структура и типовая схема включения
Принцип работы микросхемы WD9006 достаточно прост: для формирования положительного выхода VSP входное напряжение VCI подается на удвоитель (на структурной схеме это блок «X2 Charge Pump»). Напряжение на отрицательном выходе VSN формируется из VSP классическим инвертором, что гарантирует приблизительное равенство этих двух значений. При этом в состав микросхемы входит цепь обратной связи (является частью блока «Control Logic»), которая непрерывно следит за тем, чтобы выходное напряжение умножителя не превысило +6,0 В.
Основной особенностью рассматриваемого преобразователя является конструкция удвоителя напряжения: в WD9006 он собран из двух умножителей, соединенных параллельно и работающих со сдвигом 180° (рисунок 21).

Рис. 21. Схема и принцип работы умножителей удвоителя напряжения WD9006
При этом каждый из умножителей функционирует традиционным способом, который был описан выше: на одной из рабочих фаз (T1 или T2) происходит заряд конденсаторов C4 и C5, на другой – суммирование накопленного и питающего напряжений. Однако работа двух удвоителей в противофазе позволяет при тех же номиналах C4 и C5 снизить пульсации напряжения на положительном выходе VSP, что автоматически уменьшит их и на отрицательном выходе чипа.
Обратите внимание на то, что работой внутренних ключей микросхемы WD9006 может управлять не только встроенный генератор (600 кГц OSC), но и сигнал, подаваемый на вход «PSYNC» преобразователя (только для моделей с индексом «B»). Данный вход предназначен для подключения синхронизирующего сигнала с жидкокристаллического дисплея, и его использование позволяет снизить помехи, ухудшающие качество изображения при изменении состояния ЖК-панели.
Стабилизация выходов преобразователя производится при помощи изменения сопротивления открытого канала ключей Q3 и Q7, подключенных непосредственно ко входу микросхемы. Увеличение этого сопротивления при неизменном токе нагрузки приведет к тому, что напряжение, которое будет просуммировано с зарядом конденсатора C4 или C5 на фазе разряда, будет ниже входного напряжения конвертора VIN, а это означает способность схемы к регулировке выхода. Отметим, что в области сравнительно малых выходных токов преобразователь WD9006 может осуществлять стабилизацию напряжения на положительном выходе VSP с точностью ±5%, что является вполне удовлетворительным результатом. Однако при росте тока нагрузки автоматически также увеличивается выходное сопротивление микросхемы, и после определенной точки ИС уже не может компенсировать этот эффект снижением сопротивления открытого канал транзисторов. В результате в области больших токов преобразователь WD9006 утрачивает способность стабилизировать напряжение на своем выходе и работает как обычный удвоитель с разомкнутой петлей обратной связи (рисунок 22).

Рис. 22. Зависимость выходного сопротивления микросхемы WD9006 от роста тока нагрузки
Аналогичная картина будет наблюдаться и при низком входном напряжении микросхемы: если оно падает ниже +3,0 В, удвоитель чисто технически не сможет обеспечить на выходе номинальное напряжение (рисунок 23).

Рис. 23. Зависимость выходного сопротивления микросхемы WD9006 от снижения входного напряжения
Поэтому для примерной оценки выходного напряжения умножителя в тех случаях, когда петля обратной связи WD9006 не работает, следует пользоваться формулой 4:
$$VSP\approx 2\times V_{IN}+I_{OUT}\times R_{OUT},\qquad{\mathrm{(}}{4}{\mathrm{)}}$$
где:
- IOUT – ток нагрузки;
- ROUT – выходное сопротивление преобразователя.
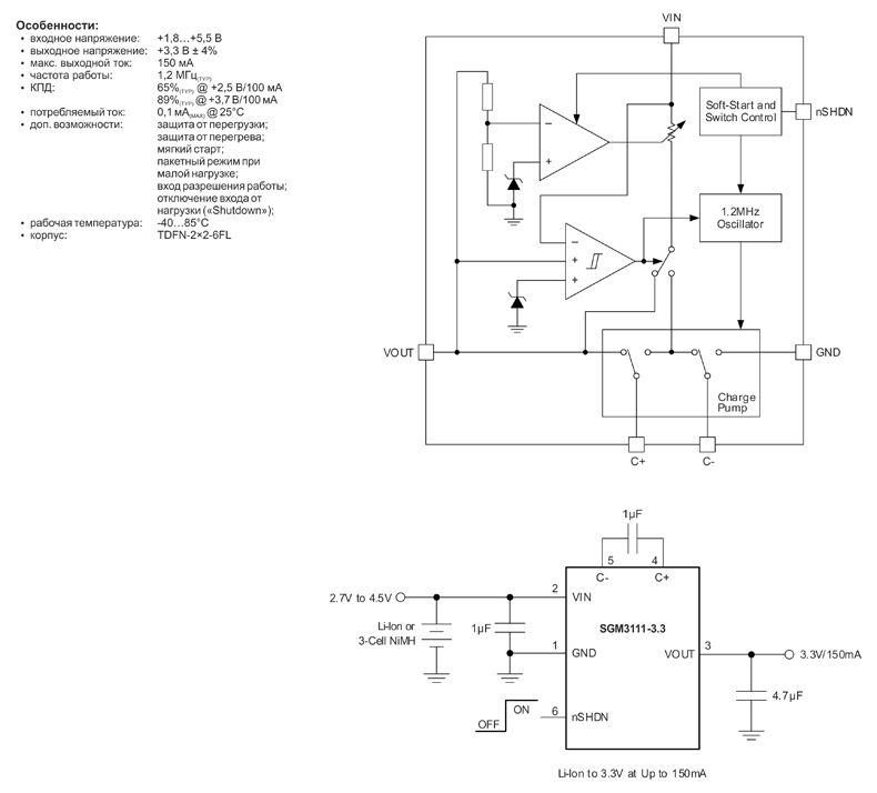
Завершим рассмотрение преобразователей типа «Charge Pump» микросхемой SGM3111 производства компании SGMicro (рисунок 24). Это довольно необычная интегральная схема, представляющая собой понижающее-повышающий конвертор с выходным напряжением +3,3 В и максимальным током нагрузки 150 мА. Главной особенностью данной модели является полное отсутствие индуктивных элементов при сохранении функциональности преобразователя типа SEPIC, что гарантирует низкий уровень электромагнитных помех, излучаемых в эфир. Однако за это приходится платить снижением КПД схемы при понижении напряжения, поскольку в этом случае микросхема работает в режиме линейного стабилизатора.
SGM3111

Рис. 24. Основные характеристики микросхемы SGM3111, ее внутренняя структура и схема включения
Общая логика работы данной микросхемы следующая: если входное напряжение превышает выходное на 100 мВ или больше, чип работает в режиме линейного стабилизатора (LDO), при этом ключ S1 находится в левом по схеме положении. В это режиме требуемое выходное сопротивление преобразователя для текущей нагрузки формируется при помощи регулирующего элемента (на схеме показан как переменный резистор), усилителя ошибки, источника опорного напряжения (стабилитрона) и делителя в петле обратной связи. Если же входное напряжение падает ниже выходного на 100 мВ или больше, микросхема переходит в режим Charge Pump, повышая напряжение на выходе до требуемого уровня при помощи переключателей S2 и S3, управляемых тактовым генератором. В этом режиме ключ S1 находится в правом на схеме положении, а стабилизация выходного напряжения преобразователя все так же осуществляется при помощи регулирующего элемента, только теперь за счет изменения общего сопротивления цепи «вход-выход» (то есть с учетом потерь на ключах). Управление ключом S1 – переключение между режимами LDO и Charge Pump – производится при помощи компаратора, контролирующего разницу между входным и выходным напряжением.
Следует отметить, что если микросхема работает как повышающий преобразователь, при малой нагрузке она автоматически перейдет в пакетный режим (Burst Mode), предназначенный для снижения энергопотребления. В данном режиме SGM3111 формирует управляющие сигналы для ключей S2 и S3 не постоянно, а периодически небольшими пачками (пакетами). В моменты подачи импульсов преобразователь подзаряжает выходной конденсатор, после чего мощность на нагрузке поддерживается исключительно за счет этого конденсатора, поскольку силовая часть источника переходит в режим Shutdown для снижения энергопотребления системы.
Продолжение следует…
В первых двух частях статьи мы рассмотрели только неизолированные преобразователи напряжения, то есть не имеющие гальванической развязки входа и выхода. Однако существует относительно широкий круг задач, в которых источник питания должен обеспечивать такую развязку. Одной из них является гальваническая изоляция аналоговой части в устройствах смешанного типа, служащая для уменьшения помех, создаваемых цифровой частью схемы и затрудняющих работу чувствительного аналогового тракта. Применение гальванической развязки позволяет существенно повысить соотношение «сигнал/шум» аналогового тракта, а также улучшить точность обработки входного сигнала.
Дополнительные материалы
- Дмитрий Илларионов. Формирование системы питания с малым шумом для аналогового тракта. Часть 1
- Николай Вашкалюк. Инвертирующий DC/DC-преобразователь Unisonic UC5301 на коммутируемом конденсаторе.
- Slobodan Cuk and R.n Middlebrook. A new optimum topology switching DC-to-DC converter. California Institute of Technology Pasadena
- Анатолий Коршунов. Импульсный преобразователь напряжения постоянного тока по схеме Чука. Силовая электроника, № 4/2017
- Стив Робертс. Решения проблемы пульсаций и помех DC/DC-преобразователей: входная и выходная фильтрация. Компоненты и Технологии, № 8/2015
- Fabio Pareschi, Gianluca Setti, Riccardo Rovatti. EMI Reduction via Spread Spectrum in DC/DC Converters: State of the Art, Optimization, and Tradeoffs. IEEE Access, № 3/2015
Наши информационные каналы