Безопасность под ключ: проектируем все узлы охранной системы из компонентов азиатского производства
27 августа 2025
Алексей Васильев (г. Москва), Константин Кузьминов (г. Заполярный), Анна Конева (г. Ростов-на-Дону)
Система охраны должна иметь компактные размеры, малое энергопотребление и увеличенное время работы от аккумуляторов, позволяющее обеспечить надежную защиту объекта даже при длительном отключении электроэнергии. КОМПЭЛ предлагает качественную и экономичную продукцию ведущих азиатских компаний, позволяющую с нуля создать надежную охранную систему, отвечающую всем этим требованиям.
Охранные системы относятся к категории ответственных применений. Качество их работы напрямую зависит от надежности каждого из применяемых компонентов (рисунок 1). Весомым преимуществом является возможность приобрести большую их часть у одного производителя, что существенно сократит как логистические издержки, так и время выхода готового продукта на рынок. Компания JSCJ производит довольно широкий спектр продукции, которая подходит для использования в системах охраны.

Рис. 1. Типовая блок-схема охранной системы
Линейные стабилизаторы
Камеры видеонаблюдения и всевозможные датчики и сенсоры чувствительны к электромагнитным помехам. Поэтому их питание рекомендуется производить от линейных, а не от импульсных стабилизаторов напряжения. Для систем обеспечения безопасности компания JSCJ предлагает широкий выбор линейных стабилизаторов как с малым падением напряжения (Low-Dropout Regulator, LDO), так и классических регуляторов типов 78xx, 79xx и 317. Всего в номенклатуре компании более 350 микросхем, перекрывающих значительную часть потребности в питании при проектировании систем безопасности.
В таблице 1 приведены две серии, рекомендованные производителем именно для охранных систем.
Таблица 1. Линейные стабилизаторы JSCJ для систем безопасности
| Серия | Uвх. макс, В | Uвых, В | Iвых макс, А | Iq, мкА | Ud при I = 100 мА, мВ | PSSR на частоте 1 кГц, дБ |
Корпус |
|---|---|---|---|---|---|---|---|
| CJ6206E | 6 | 1,0…5,0 | 400 | 5 | 100 | 65 | SOT-23-3L/-5L, DFNWB1x1-4L |
| CJ6213 | 6 | 1,8…6,0 | 5000 | 45 | 50 | 80 | SOT-23-3L/-5L, DFNWB1x1-4L |
Но только этими сериями ассортимент компании не исчерпывается. Например, JSCJ выпускает линейные стабилизаторы классической схемотехники в корпусе TO-220, которые отличаются высокой надежностью. Они могут использоваться для питания более мощных узлов охранных систем.
Узнать более подробную информацию о моделях, представленных в таблице 1, а также о других типах микросхем из ассортимента LDO-стабилизаторов JSCJ вы можете на странице каталога КОМПЭЛ Линейные регуляторы.
MOSFET-транзисторы
Данные компоненты применяются для усиления сигналов и управления исполнительными устройствами. В ассортименте компании JSCJ имеется большой выбор MOSFET-транзисторов (МОП-транзисторов), подходящих для применения в охранных системах. Для них характерно небольшое значение напряжения отсечки, составляющее не более 4 В, а в среднем – 2 В. Это является преимуществом для использования в системах безопасности, поскольку позволяет снизить напряжение на затворе и упростить схемотехнические решения.
Компания JSCJ позиционирует как компоненты для охранных систем в первую очередь MOSFET-транзисторы, параметры которых приведены в таблице 2.
Таблица 2. MOSFET-транзисторы JSCJ для систем безопасности
| Наименование | Uси, В | Ic, А | Напряжение отсечки, В | Rси в открытом режиме при Uси = 10 В, мОм |
Rси в открытом режиме при Uси = 4,5 В, мОм |
Ciss, пФ | Корпус |
|---|---|---|---|---|---|---|---|
| CJQ14SN06 | 60 | 14 | 1,0…2,5 | 9,7 | 12,8 | 1180 | SOP-8 |
| CJAC80SN10 | 100 | 80 | 1,3…2,5 | 6,2 | 8,8 | 2100 | PDFNWB5*6 |
| CJAC80SN10H | 100 | 80 | 2,0…4,0 | 3,3 | 6,7 | 1977 | PDFNWB5*6 |
| CJAC110SN10L | 100 | 110 | 1,5…2,5 | 4,3 | 6,0 | ||
| CJQ14SN06 | 60 | 14 | 1,0…2,5 | 9,7 | 12,8 | 1257 | SOP-8 |
| CJPF10N65 | 650 | 10 | 2,0…4,0 | 0,8 | – | 1570 | TO-220F-3L |
| CJPF12N65 | 650 | 12 | 12 | 2,0…4,0 | 0,7 | – | TO-220F-3L |
| CJAB75N03U | 30 | 75 | 1,0…2,2 | 2,2 | 3,2 | 3120 | PDFNWB3.3*3.3-8L |
Но ассортимент выпускаемых JSCJ полевых транзисторов не ограничивается перечнем, приведенным в данной таблице. Если для создания охранной системы требуются транзисторы с более высокими мощностью или быстродействием, подобрать необходимую модель можно на странице каталога FET-транзисторы.
SBD
Эта аббревиатура расшифровывается как «Shottky Barier Diode», то есть «диод с барьером Шоттки», однако чаще встречается обозначение «диод Шоттки». Эти электронные компоненты обладают крайне малыми падением напряжения и обратным током, а значит, подходят для применения в быстродействующих устройствах.
В ассортименте JSCJ для применения в охранных системах подойдут следующие типы диодов Шоттки (таблица 3):
- DSS34, имеющий прямое напряжение 0,55 В, максимальный прямой ток 3 А, максимальное обратное напряжение 40 В, максимальный обратный ток 500 мкА, корпус SOD-123FL;
- SBD20200CT с прямым напряжением 0,76 В, максимальными прямым током 20 А, обратным напряжением 200 В и обратным током 100 мкА в корпусе TO-220.
Таблица 3. Диодов Шоттки JSCJ для систем безопасности
| Наименование | Uобр, В | Iоткр, А | Uпр, В | Iобр, мкА | Корпус |
|---|---|---|---|---|---|
| DSS34 | 40 | 3 | 0,55 | 500 | SOD-123FL |
| SBD20200CT | 200 | 20 | 0,76 | 100 | TO-220 |
Помимо указанных компонентов, компания JSCJ выпускает и другие типы диодов, предназначенных для использования в выпрямителях. Их полный ассортимент можно изучить на странице каталога Выпрямительные диоды.
Драйверы электродвигателя
В охранных системах с видеонаблюдением могут применяться электродвигатели как постоянного тока, так и шаговые. Первые предназначены для исполнительных устройств вроде запорных механизмов. Шаговые электродвигатели предназначены для изменения направления обзора камеры видеонаблюдения.
Для обычных электродвигателей постоянного тока компания JSCJ, выпускает, в частности, микросхему драйвера CJDR9112. Ее входное напряжение составляет не более 6 В, ток нагрузки не превышает 1,1 А. Скорость, а также направление вращения двигателя задаются входными сигналами с широтно-импульсной модуляцией.
Для работы с шаговыми электродвигателями предназначена микросхема CJDR6208, чье входное напряжение не превышает 5,5 В, а значение тока в нагрузке – не более 0,5 А. Двигатель управляется цифровыми сигналами, подаваемыми через последовательный интерфейс.
Ознакомиться с полным перечнем драйверов JSCJ для управления электродвигателями, а также с продукцией других компаний можно на странице каталога Контроллеры DC-двигателей.
Для управления зумом камеры видеонаблюдения используются щеточные и бесщеточные коллекторные двигатели постоянного тока. Они не требуют обязательного наличия управляющей электроники, однако в случае с видеокамерами требуется установка контроллера, поскольку необходима возможность задавать значения скорости или положения для управления зумом.
В таблице 4 представлены основные производители драйверов и контроллеров для электродвигателей видеокамер. Ознакомиться с их основными характеристиками можно в каталоге КОМПЭЛ.
Таблица 4. Основные производители драйверов и контроллеров для электродвигателей
| Компания | Драйверы для коллекторных двигателей | Драйверы для шаговых двигателей | Контроллеры для коллекторных двигателей | Драйверы бесщеточных двигателей |
|---|---|---|---|---|
| Ruimeng | Да | Да | Да | – |
| 3PEAK | Да | Да | – | – |
| Novosense | Да | Да | Да | – |
| Chipown | Да | Да | – | – |
| Xinluda | Да | Да | – | Да |
| SGMICRO | Да | Да | – | Да |
| SITI | Да | – | – | Да |
| Silergy | Да | Да | Да | Да |
Доступные по цене драйверы коллекторных двигателей для потребительской электроники выпускает компания Belling. Ознакомиться с ее ассортиментом можно на странице каталога Контроллеры DC-двигателей. Unisonic предлагает реплики популярных микросхем. Также заслуживает внимания и продукция компании·Richtek.
Сборка транзисторов Дарлингтона
Компания JSCJ предлагает аналог популярной микросхемы ULN2803. Она представляет собой сборку из 8 пар транзисторов, включенных по схеме Дарлингтона, и может применяться для управления нагрузкой до 500 мА в каждом канале, а также использоваться как драйвер для более мощных транзисторов. Напряжение открытия для каждого из транзисторов Дарлингтона составляет 2,7 В, что позволяет без преобразования задействовать ее для управления сигналами, поступающими от микросхем ТТЛ- и КМОП-логики.
Интерфейсы
I2C-интерфейс
Интерфейс I2C (Inter-Integrated Circuit, IIS, I2C) – синхронная шина последовательной передачи цифровых данных, разработанная в 1982 году компанией Philips. Позднее несколько столь же именитых производителей создали свои совместимые версии этого интерфейса. Популярность I2C обеспечена его основными особенностями, в числе которых:
- скорость передачи данных. Наиболее часто используемые режимы: 100 кбит/с (Standard Mode, SM), 400 кбит/с (Fast Mode, FM) и 1 Мбит/с (Fast Mode+, FM+), современная версия интерфейса допускает скорость до 5 Мбит/с;
- простота и невысокая стоимость: из дополнительных внешних компонентов требуются всего два подтягивающих резистора на сегмент шины (рисунок 2), в некоторых случаях — два последовательных помехоподавляющих резистора на устройство;
- всего две линии: тактовый сигнал (SCL) и данные (SDA);
- двусторонний полудуплексный обмен данными;
- количество устройств на одной шине ограничено максимальной емкостью линий, с которых могут работать трансиверы устройств (стандартно около 400 пФ при скорости 100 кбит/с), а также 7-, иногда 10-битной адресацией;
- допускаются несколько ведущих («master») устройств на одной шине;
- модификация проекта крайне проста: компонент подсоединяется к шине (или отсоединяется от нее) в любой точке.

Рис. 2. Пример приложения с шиной I2C
В большинстве случаев шина I2C обеспечивает коммуникацию компонентов в пределах одной платы или одного корпуса устройства, но при отсутствии помех или достаточной помехозащищенности линий этот интерфейс может связать и различные устройства, например, монитор и системный блок компьютера (идентификационные данные и параметры настройки изображения). И даже если в пределах одной платы в настоящее время могут встретиться несколько вариантов напряжения питания чипов, то между устройствами такая вероятность еще больше. Для согласования уровней сигнала, а также для буферизации шины с целью увеличения нагрузочной способности или дальности связи существуют специальные двунаправленные преобразователи логического уровня (ПЛУ) и буферы-повторители (обе функции могут быть объединены в одном компоненте).
Компании Novosense и 3PEAK предлагают несколько вариантов ПЛУ для I2C (а также других цифровых двухпроводных интерфейсов):
- NCA9306 и NCA9617A (Novosense);
- TPT29306, TPT29336, TPT29617A (3PEAK).
Их функциональная схема и назначения выводов корпусов показаны на рисунке 3.

Рис. 3. Функциональная схема и корпус микросхем TPT29617A и NCA9617A, выводы корпусов TPT29306, TPT29336 и NCA9306
Пары TPT29617A/NCA9617A (таблица 5) и TPT29306/NCA9306/TPT29336 могут быть взаимозаменяемы, то есть Pin-to-Pin совместимы.
Таблица 5. Параметры буферов и преобразователей логического уровня TPT29617A и NCA9617A
| Параметр | 3PEAK | NOVOSENSE | |||
|---|---|---|---|---|---|
| TPT29306 | TPT29336 | TPT29617A | NCA9617A | NCA9306 | |
| Диапазон напряжения питания и уровней сигналов стороны A (VREF1, SCL1, SDA1), В | 1,0…3,6 | 0,8…5,5 | 0,8…VCCB | 1,2…3,3 | |
| Диапазон напряжения питания и уровней сигналов стороны B VCCB (VREF2, SCL2, SDA2), В | 1,65..5,5 | 2,2…5,5 | 1,8…5,5 | ||
| Собственная емкость (вход/выход), пФ | 10,5 | 10 | 7 | 10,5 | |
| Максимальный продолжительный ток выхода, мА | 64 | 50 | 64 | ||
| Задержка прохождения сигнала, нс | 1,4 | 90 | 84 | 1,4 | |
| Время включения/выключения по сигналу EN, нс | — | <100 | — | ||
| Максимальная скорость передачи данных | 1 Мбит/с (SM, FM и FM+) | 400 кбит/с (SM, FM) | |||
| Максимальная емкость шины на одной стороне, пФ | 400 (сумма сторон) | 540 | 550 | 400 (сумма сторон) | |
| 1 Мбит/с (на низких скоростях — больше) | |||||
| Максимальное напряжение ЭСР (HBM/CDM), кВ | ±4/±1 | ±7/±1,5 | ±5,5/±1,5 | ±2/±1 | |
| Температура эксплуатации, °C | -40…85 | -40…125 | -40…105 | -40…85 | |
| Корпус | MSOP8, VSSOP8, DFN 1,4×1, DFN 3×4 | MSOP8, VSSOP8 | MSOP8, SOP8 | MSOP8 | VSSOP8, TSSOP8 |
Примечание: параметр задержки прохождения сигнала приведен только для сравнительной оценки. Его значение зависит от направления, фронта/спада, емкости линий, и может отличаться от указанного в таблице 5.
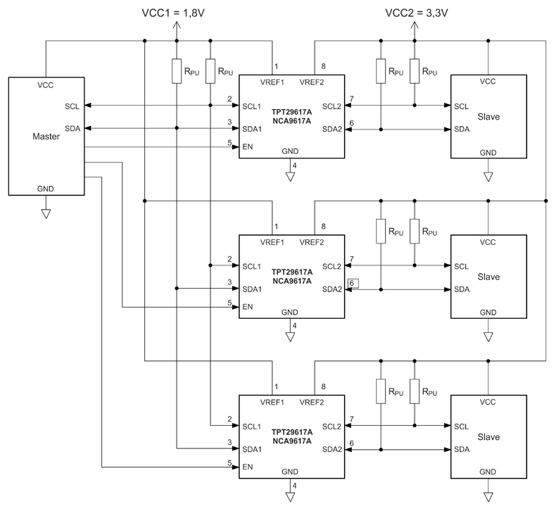
Благодаря возможности управлять состоянием вышеописанных ПЛУ, а также их параллельному и/или последовательному каскадированию можно не только решать задачи буферизации и преобразования уровней сигналов, но и изменять топологию шины, управлять устройствами с интерфейсами I2C, которые имеют один и тот же адрес (например, множество каких-либо датчиков без выводов адресных битов), организовать поочередную работу сегментов шины с различными скоростными режимами. Один из вариантов каскадирования TPT29617A и NCA9617A показан на рисунке 4.

Рис. 4. Управляемая топология «звезда» шины I2C с помощью TPT29617A и NCA9617A
Если необходимо коммутировать значительное количество шин, то решение, показанное на рисунке 4, можно выполнить более удобным способом: с помощью коммутаторов TPT29545 и TPT29548 (3PEAK) или NCA9548 (Novosense). Отдельных линий управления не требуется – коммутация осуществляется по той же шине I2C, всего один корпус (рисунок 5) позволяет реализовать коммутацию 4 или 8 шин, и таких коммутаторов на одной основной шине может быть несколько: микросхемы имеют возможность конфигурации своего адреса выводами A0 и A1 у TPT29545 и A0, A1, A2 у TPT29548/NCA9548. Несколько основных параметров этих микросхем приведены в таблице 6.

Рис. 5. Функциональная схема и корпус микросхем TPT29545, TPT29548 и NCA9548
Из особенностей коммутаторов стоит отметить, что TPT29548 и NCA9548 в корпусе TSSOP24 являются взаимозаменяемыми Pin-to-Pin, однако только NCA9548 способен работать с напряжением питания 1,8 В. Наличие входа сброса позволяет аппаратно сбросить интерфейс и блок коммутации. Микросхема TPT29545 имеет вход прерываний для каждой пары коммутируемых линий и выход прерывания (логика AND к INT0…3). Каждая пара линий управляется независимо, своим битом в регистре, то есть комбинация состояния блока коммутации может быть любой, притом ключи спроектированы таким образом, что каждая коммутируемая шина может иметь собственный уровень напряжения сигналов. То есть коммутаторы TPT29545, TPT29548 и NCA9548 являются полноценными ПЛУ.
Таблица 6. Параметры коммутаторов TPT29545, TPT29548 и NCA9548
| Параметр | 3PEAK | Novosense | |
|---|---|---|---|
| TPT29545 | TPT29548 | NCA9548 | |
| Схема коммутации | 1:4 | 1:8 | |
| Число конфигурируемых битов адреса | 2 | 3 | |
| Наличие прерываний | Да | Нет | |
| Наличие отдельного входа сброса | Да | ||
| Диапазон напряжения питания, В | 2,3…5,5 | 1,65…5,5 | |
| Собственная емкость линий SDA/SCL, пФ | 15 | ||
| Собственная емкость линий SDn/SCn, пФ | 3 | 6 | |
| Максимальный продолжительный ток через GND, мА | 100 | ||
| Максимальная скорость передачи данных, кбит/с | 400 (SM, FM) | ||
| Максимальное напряжение ЭСР (HBM/CDM), кВ | ±4/±1,5 | ±5,5/±1,5 | ±2/±1 |
| Температура эксплуатации, °C | -40…85 | -40…105 | |
| Корпус | TSSOP20 | TSSOP24, QFN4x4-24L | TSSOP24 |
Novosense указывает еще одну особенность своего коммутатора NCA9548 – поддержку горячего подключения (Hot-swap). Спецификация на NCA9548 не раскрывает подробностей, но компания производит и специализированную микросхему NCA9511 (ее функциональная схема показана на рисунке 6) – буфер, реализующий возможность горячего подключения карты расширения к шине I2C системной платы без риска повреждения данных или тактового сигнала. В линейке компании 3PEAK также есть аналогичная (Pin-to-Pin) ИС TPT29511H. Корпус обеих микросхем изображен на рисунке 7.

Рис. 6. Функциональная схема и корпус NCA9511
Схема управления NCA9511 и TPT29511H выполнит соединение линий I2C системной платы и карты расширения платы, когда на шине обнаружатся команда остановки или состояние простоя. Для минимизации тока, возникающего из-за паразитной емкости шины, на цепях SDA и SCL во время установки карты подается напряжение 1 В для предварительной зарядки.

Рис. 7. Варианты исполнения TPT29511H и NCA9511
В спецификациях на буферы NCA9511 и TPT29511H не указана возможность согласования уровней сигналов, следовательно, эти микросхемы не имеют функции ПЛУ. Их основные характеристики и различия приведены в таблице 7.
Таблица 7. Параметры буферов NCA9511 и TPT29511H
| Параметр | 3PEAK | Novosense |
|---|---|---|
| TPT29511H | NCA9511 | |
| Диапазон напряжения питания, В | 2,3…5,5 | 2,7…5,5 |
| Собственная емкость линий SDA/SCL, пФ | 5 | |
| Максимальный продолжительный ток через GND, мА | 100 | |
| Максимальная скорость передачи данных | 1 Мбит/с (SM, FM, FM+) | 400 кбит/с (SM, FM) |
| Блокировка при пониженном напряжении (UVLO), В | 2,15/2,2 | 2,3/2,4 |
| Максимальное напряжение ЭСР (HBM/CDM), кВ | ±7/±1,5 | ±2/±1 |
| Температура эксплуатации, °C | -40…125 | -40…105 |
| Корпус | SOP8, MSOP8 | |
Микросхемы, описанные выше, предназначены для построения топологии шины I2С, согласования компонентов с различным напряжением питания и обеспечения возможности горячего подключения карт расширения.
Следующие микросхемы имеют другое назначение: они используют интерфейс I2C для предоставления системе дополнительного функционала, а именно – добавления микроконтроллеру портов дискретного ввода-вывода. Вывод микроконтроллера – один из его самых ценных ресурсов, их недостаток может потребовать смены на более дорогой корпус и внесения изменений в печатную плату, что является нежелательным. Микросхемы NCA9555 (Novosense), TPT29555 (3PEAK) и PCF8574(A) (HGSemi) добавляют 8 или 16 дополнительных портов ввода/вывода дискретных сигналов (Push-Pull). Их функциональная схема и назначения выводов корпусов изображены на рисунке 8, а основные параметры указаны в таблице 8.

Рис. 8. Функциональная схема и корпуса микросхем NCA9555, TPT29555 и PCF8574 (без QFN)
Изменение состояния портов генерирует сигнал прерывания INT для управляющего микроконтроллера. Выводы микросхем NCA9555 и TPT29555 подтянуты встроенным резистором (сопротивлением около 100 кОм) к «+» питания. Функция «Power-on-Reset» вызывает сброс регистров портов в исходное состояние при включении питания. PCF8574 и PCF8574A различаются между собой только адресом I2C.
Таблица 8. Параметры расширителей портов NCA9555, TPT29555 и PCF8574(A)
| Параметр | 3PEAK | Novosense | HGSemi |
|---|---|---|---|
| TPT29555 | NCA9555 | PCF8574(A) | |
| Количество портов ввода/вывода | 16 | 8 | |
| Диапазон напряжения питания, В | 1,65…5,5 | 2,3…5,5 | 2,5…6,0 |
| Собственный ток потребления при Vcc = 5,5 В, мА | 0,9 | 0,04 | |
| Номинальный ток выхода, мА | 25 | 10 | 25 |
| Максимальный продолжительный ток через GND, мА | 250 | 200 | 100 |
| Максимальный продолжительный ток через Vcc, мА | 160 | 100 | |
| Максимальная скорость передачи данных интерфейса I2C, кбит/с | 400 (SM, FM) | 100 (SM) | |
| Максимальное напряжение ЭСР (HBM/CDM), кВ | ±4/±1,5 | ±2/±1 | – |
| Температура эксплуатации, °C | -40…85 | ||
| Корпус | TSSOP24, DFN24 4×4 | TSSOP24 | DIP-16, QSOP-16, TSSOP-16, SOP-16, SOP16W, QFN16 3×3 |
Интерфейс USB (Universal Serial Bus)
В 1996 году несколько именитых компаний совместно представили первую версию универсальной последовательной шины (USB), назначение которой заключалось в унификации подсоединения различных устройств к системному блоку компьютера и возможности передачи и управления питанием. Интерфейс USB получил очень широкое распространение. Сегодня существует уже четвертый его стандарт – USB4. Все стандарты имеют обратную совместимость, а значит, рассматриваемые далее компоненты не потеряют актуальности еще долгое время, исключением может являться лишь форм-фактор разъема интерфейса.
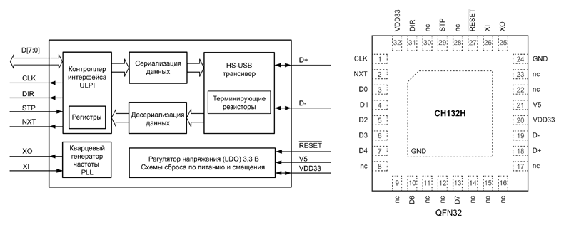
Если по каким-либо причинам в разрабатываемой системе изначально отсутствует реализация физического уровня (Physical Layer Transceiver, PHY) интерфейса USB, требуется повысить стандарт до 2.0 (если встроенный меньше) или, если разработчик считает необходимым применение внешнего трансивера, можно использовать решения с интерфейсом UTMI+ – это расширенный вариант USB Transceiver Macrocell Interface. В частности микросхема CH132H производства компании WCH, внутренняя блок-схема и корпус которой представлены на рисунке 9, является USB-трансивером, соответствующим стандарту USB2.0, и имеет интерфейс ULPI (UTMI+ с уменьшенным количеством линий).

Рис. 9. Функциональная схема и корпус USB-трансивера CH132H
Особенности CH132H:
- стандарт: USB 2.0 (High-speed, Full-speed и Low-speed);
- режимы работы: USB-host и USB-device;
- интерфейс: 12-выводной UTMI+ (ULPI) Rev1, логический уровень сигналов 1,8…3,3 В, частота 60 МГц;
- возможность переключения сигнальных контактов D+ и D-;
- встроенный LDO-регулятор 3,3 В, 30 мА;
- тактирование: внешнее 12 МГц и встроенным генератором с PLL;
- напряжение защиты (HBM): ±6 кВ;
- температура эксплуатации: -40…85°C;
- корпус: QFN32, QFN24.
Различные исполнительные механизмы охранных систем, например, управление поворотом и объективом камеры видеонаблюдения (PTZ), устройства ограничения доступа, пожарные извещатели и другие приборы могут находиться на значительном расстоянии и снаружи помещения, подключаясь в систему через интерфейс RS-485. При проведении пусконаладочных и прочих работ может потребоваться непосредственное подключение и контроль функционирования подобного оборудования с мобильного устройства специалиста. Компания WCH предлагает удобное решение: USB-преобразователь интерфейсов CH347T (рисунок 10).

Рис. 10. Варианты интерфейсов и корпус CH347T
Всего одна ИС CH347T, подключенная к USB смартфона или ноутбука, предоставляет возможность специалисту работать со стандартными интерфейсами UART/I2C/SPI/JTAG/SWD и проводить любые действия в системе, вплоть до внутрисхемного программирования.
Особенности CH347T:
- соответствие стандарту USB 2.0 (480 Мбит/с);
- из дополнительных компонентов требуется только кварцевый резонатор 8 МГц;
- встроенная память EEPROM;
- напряжение питания и ток потребления 3,3 В, 38 мА;
- поддерживаемые логические уровни линий ввода-вывода: 1,8/2,5/3,3 В;
- поддержка до 8 каналов ввода и вывода (GPIO).
- корпуса: TSSOP-20, QFN28;
- температура эксплуатации: -40…85°С.
Интерфейсы CH347T:
- двойной аппаратный полнодуплексный интерфейс UART:
- скорость передачи данных 1,2 кбит/с…9 Мбит/с;
- встроенные буферы FIFO 12/4 кбайт приемника/передатчика;
- сигналы RTS, DTR, DCD, RI, DSR и CTS;
- поддержка сигнала полудуплекса TNOW для управления режимом передачи-приема RS485;
- поддержка интерфейсов RS-232, RS-485, RS-422 (требуются внешние трансиверы);
- I2C:
- скорость передачи данных 20/50/100/200/400/750/1000 кбит/с;
- встроенная функция работы с EEPROM;
- SPI:
- 4-сигнальный интерфейс SCS, SCK/CLK, MISO/SDI/DIN, MOSI/SDO/DOUT;
- 8- или 16-битная структура данных, поддержка передачи MSB и LSB;
- частота работы: до 60 МГц;
- режим DMA;
- JTAG:
- сигналы TMS, TCK, TDI, TDO, опционально SRST и TRST;
- скорость передачи данных до 30 Мбит/с;
- SWD (в корпусе QFN28).
Также компания WCH предлагает широкий выбор микросхем интерфейсов, в частности преобразователь интерфейсов USB-RS-232, который представлен как в классическом корпусе, Pin-to-Pin совместимом с продукцией других компаний, в частности JSMicro, так и в корпусах с меньшим числом выводов и, соответственно, сигналов (корпуса и назначения выводов показаны на рисунке 11).

Рис. 11. Корпуса и назначения выводов CH9101x и FT232RL
Конвертеры интерфейсов CH9101x (WCH) и FT232RL (JSMicro) способны обеспечить работу с интерфейсами RS-232/RS-422/RS-385 (при наличии внешних трансиверов), имеют встроенные раздельные буферы приемника и передатчика, EEPROM (кроме CH9101N) для хранения конфигурационной информации и могут эксплуатироваться при температуре -40…85°C. Сравнение основных характеристик приведено в таблице 9.
Таблица 9. Основные различия в параметрах USB-RS232-преобразователей CH9101x и FT232RL
| Параметр | WCH | JSMicro |
|---|---|---|
| CH9101x | FT232RL | |
| Диапазон напряжения питания (VDD5/VDD3), В | (4,0…5,3/3,0…3,6) | 3,3…5,25 |
| Номинальный ток потребления, мА | 3 | 15 |
| Максимальная скорость передачи данных | 50 кбит/с…3 Мбит/с | 300 кбит/с…3 Мбит/с |
| Необходимость кварцевого резонатора 12 МГц | Отсутствует, выводы не используются | Отсутствует, но есть возможность установки |
| Максимальное напряжение ЭСР (HBM), кВ | 6 | – |
| Корпус | QFN32 5×5, SSOP28, QSOP16, QFN16 4×4, SOP8 | SSOP-28 |
Ethernet
Датой рождения Ethernet можно считать 1973 год, но лишь спустя 10 лет этот сетевой протокол стал стандартом IEEE 802.3. В отличие от I2C, USB и других интерфейсов, Ethernet преследовал цель построения локальных и глобальных сетей с высокоскоростной передачей данных, что ему вполне удалось: сегодня это основной сетевой стандарт передачи, использующий в качестве физической среды провод из нескольких витых пар или оптоволоконный кабель. Максимальная скорость может достигать 40 Гбит/с по витой паре категории CAT8 на расстоянии 30 м и 800 Гбит/с по оптоволокну. Однако это специализированные и дорогие решения. Классические локальные сети применяют стандарты 10/100/1000BASE-T со скоростями 10, 100 Мбит/с и 1 Гбит/с, соответственно, и используют кабель CAT3… CAT6, максимальная длина которого между узлами составляет 100 м, что вполне достаточно для построения сети видеонаблюдения на базе IP-камер и обеспечения проводной аудио-видеосвязи для персонала. Такой канал связи, в отличие от беспроводных технологий, сложно дистанционно заглушить, а значит, его применение в охранных системах оптимально. Технология Power over Ethernet (PoE) позволяет минимизировать расходы (исключается прокладка дополнительных кабелей питания), упростить управление и обслуживание всей системы.
Большинство современных микроконтроллеров с поддержкой Ethernet включает только уровень MAC (Media Access Controller) и требует наличия дополнительного внешнего трансивера Ethernet PHY через интерфейсы MII (Media Independent Interface) или RMII (Reduced MII). В качестве такого физического уровня могут быть применены ИС CH182H1/2, CH182D (WCH) и YT8512H (Motorcomm). Их корпуса с назначениями выводов показаны на рисунке 12.

Рис. 12. Корпуса и назначения выводов CH182xx и YT8512H
Следует отметить, что выводы CH182H1 и CH182H2 при одинаковых корпусах имеют различные назначения. CH182H2 и YT8512H могут быть взаимозаменяемы в большинстве случаев. CH182D имеет корпус с 20 выводами, что ограничивает интерфейс только вариантом RMII, кроме того, в этот чип уже встроен уникальный MAC-адрес Ethernet.
Основные параметры и особенности CH182xx и YT8512H:
- диапазон напряжения питания: 3,2…3,45 В (CH182H2), 2,97…3,63 В (YT8512H);
- поддержка стандартов 10BASE-T и 100BASE-TX с автосогласованием;
- автоматическое переключение пар (Auto-MDIX);
- интерфейсы MII и RMII с независимым питанием (поддержка напряжений 3,3/2,5/1,8 В);
- малое потребление тока: менее 80 мА суммарно в самом нагруженном режиме;
- полнодуплексный и полудуплексный режимы работы;
- два светодиодных индикатора состояния сети;
- функция пробуждения по сети WOL (Wake-on-LAN);
- поддержка кабелей витой пары UTP CAT5 и CAT6 с расстоянием передачи данных до 120 м;
- температура эксплуатации: -40…85°C;
- корпуса: QFN32 5×5 (у CH182D – QFN20 3×3).
Цифровые изоляторы
Системы охраны могут представлять собой достаточно сложный комплекс оборудования, запитываемого от разных источников питания, который разнесен территориально и имеет непосредственный контакт с людьми. Для надежной работы такого комплекса, минимизации повреждений в нештатных ситуациях и исключения риска поражения человека электрическим током используется гальваническая изоляция интерфейсов, обеспечивающих связь между компонентами системы. В этом случае передача данных выполняется с помощью специальных микросхем — цифровых изоляторов, которые обеспечивают прохождение сигнала между двумя гальванически развязанными электрическими цепями, снижают помехи, увеличивают соотношение «сигнал/шум» и в некоторой степени защищают от электростатических разрядов.
Цифровые изоляторы могут быть как со встроенным гальванически развязанным источником питания для вторичной стороны, так и без него. В таблице 10 представлены несколько серий изоляторов обоих типов от ведущих китайских производителей ChipAnalog, Novosense и 2Pai.
Таблица 10. Сравнение характеристик цифровых преобразователей, выпускаемых компаниями Novosense, 2Pai и ChipAnalog
| Параметр | Novosense | 2Pai | ChipAnalog |
|---|---|---|---|
| Максимальное напряжение изоляции, кВ | 8 | 5 | 7,5 |
| Максимальная скорость передачи данных, Мбит/с | 200 | 600 | 200 |
| Защита от ЭСР (HBM), кВ | ±10 | ±8 | ±6 |
| Диапазон рабочих температур, °С | -40…125 | -40…125 | -40…125 |
| Устойчивость к переходным процессам CMTI, кВ/мкс | ±250 | ±250 | ±150 |
| Срок службы изоляционного барьера, лет | Более 60 | Н/д | Более 40 |
| Максимальная импульсная помеха, кВ | 10 | 8 | 10 |
| Номинальное потребление тока при 1 Mбит/с, мА | 1,5 | 0,75 | 1,5 |
| Задержка распространения сигнала, нс | 8…9 | 5,5 | 12 |
По данным, приведенным в таблице 10, можно определить, что самые скоростные и притом экономичные изоляторы производит 2Pai. Семейство цифровых изоляторов π1хxxxx, выпускаемых этой компанией, насчитывает более сотни вариантов со скоростью передачи данных 10…600 Мбит/с. Запатентованная технология интеллектуального делителя напряжения iDivider® обеспечивает передачу сигнала через изоляционный барьер без модуляции и демодуляции. На рисунке 13 изображены варианты корпусов и направления каналов двухканальных изоляторов π12хx3x и π12хx6x. Диапазон напряжения питания составляет 3…5,5 В, что позволяет изоляторам осуществлять и функции преобразователя логического уровня, согласовывая устройства с питанием 3,3 и 5 В. Диапазон температуры эксплуатации находится в пределах -40…125°С.

Рис. 13. Варианты исполнения цифровых изоляторов семейств π12хxхx, выпускаемых компанией 2Pai
Более габаритный корпус WB SOIC-16 шириной 7,5 мм у изоляторов π12хx3x обеспечивает напряжение изоляции 5 кВ, более компактный NB SOIC-16 – 3 кВ.
Серии изоляторов Novosense и ChipAnalog отличаются более высокими показателями напряжения изоляции, но при этом обладают меньшей максимальной скоростью передачи данных. Семейства NSi822x (Novosense) и CA‐IS382x (ChipAnalog) имеют в одном из вариантов исполнения корпус SOWW16 с шириной 14 мм, которая позволяет выдержать высокое напряжение изоляции: 8 кВ у NSi822x и до 7,5 кВ у CA‐IS382x. Этот корпус имеет другие назначения выводов, чем менее широкие варианты (рисунок 14). Максимальная скорость передачи данных этих семейств составляет 150 Мбит/с, а напряжения питания находится в диапазоне 2,5…5,5 В. Температура эксплуатации варьируется в пределах -40…125°С.

Рис. 14. Назначение выводов корпуса SOWW16 изоляторов NSi822x
В семейство NSi822x входят изоляторы, совместимые по выводам с моделями π12хx3x, за исключением небольшого различия: вывод 8 в 16-выводных корпусах не задействован. У компании ChipAnalog есть аналогичное семейство CA‐IS372x, которое (вместе с CA‐IS382x) по характеристикам и корпусам практически совпадает с NSi822x.
Количество и комбинации направлений сигналов у цифровых изоляторов, выпускаемых компаниями ChipAnalog, Novosense и 2Pai, более разнообразны, чем описано выше и позволяют гальванически изолировать множество различных интерфейсов, однако в ассортименте китайских производителей присутствуют и специализированные решения (таблица 11), например, семейства NSi8100 и NSi8200 (Novosense), CA-IS302x (ChipAnalog), Pai220Nx1 и Pai221Nx1 (2Pai) предназначены для гальванической изоляции интерфейса I2C с максимальной скоростью передачи данных 2 Мбит/с. Различие с предыдущими моделями заключается в двунаправленности одного или обоих каналов, как показано на рисунке 15. Несмотря на, то что в блок-схеме указано простое соединение пар каналов интерфейса I2C, реализация подобного с применением обычных цифровых 3- или 4-канальных изоляторов вызывает значительное увеличение внешних компонентов для обеспечения направления.

Рис. 15. Варианты исполнения семейства изоляторов 2Pai для интерфейса I2C
Температура эксплуатации NSI83085/NSI83085 составляет -40…105°C, у остальных моделей, перечисленных в таблице 11, этот параметр составляет -40…125°C.
Таблица 11. Семейства азиатских цифровых изоляторов для интерфейсов
| Производитель | Наименование | Интерфейс | Скорость передачи данных, МБит/с | Напряжение изоляции VRMS, кВ | Корпус |
|---|---|---|---|---|---|
| ChipAnalog | CA-IS302x | I2C, SMBus, PMBus™ | 2 | 3,75 | SOIC8(S) |
| 5 | SOIC8-WB(G), SOIC16-WB(W) | ||||
| 7,5 | SOIC8-WWB(WG) | ||||
| CA-IS3980S | SPI (на вторичной стороне) | 2 | 2,5 | SSOP20(Y) | |
| CA-IS305x, | CAN | 1 | 3,75 | DUB8(U) | |
| 5 | SOIC8-WB(G), SOIC16-WB(W) | ||||
| 7,5 | SOIC8-WWB(WG) | ||||
| CA-IS1044S | 2 | 3,75 | SOIC8-NB(S) | ||
| CA-IS308x | RS-422/485 | 0,5; 10; 20 | 5 | SOIC16-WB(W) | |
| Novosense | NSi8100, NSi8200 | I2C, SMBus, PMBus™ | 2 | 3,75 | SOP8 |
| 5 | SOW16 | ||||
| 8 | SOWW8 (только NSI8200) | ||||
| NSi1050 | CAN | 1 | 5 | SOW8, SOW16, DUB8 (только NSi1050) | |
| NSi1042/1052 | 5 | ||||
| NSI83085C | RS-485 (HD) | 12 | 5 | SOW16 | |
| NSI83085E | RS-485 (FD) | ||||
| NSI83086E | 16 | ||||
| 2Pai | Pai220Nx1, Pai221Nx1 | I2C, SMBus, PMBus™ | 2 | 3 | NB SOIC-8 |
| 5 | WB SOIC-8, WB SOIC-16 | ||||
| Pai845х | CAN | 5 | 5 | WB SOIC-16 | |
| Pai8485E | RS-485 | 14 | 5 | WB SOIC-16 | |
| Pai8486E | 12 |
В случаях, когда на второй стороне цифрового изолятора находится только линия интерфейса или компоненты с небольшим потреблением тока, например, трансиверы интерфейсов RS-232/422/485, датчики или аналого-цифровые преобразователи, удобно применять изоляторы, в корпуса которых интегрированы изолированные источники питания.
Плюсами такого решения являются простота реализации, минимальный размер и экономия места на плате, компоненты отличаются высокой устойчивостью к электромагнитным помехам и низким уровнем собственных помех. В таблице 12 показана функциональная схема такого преобразователя и отмечены, помимо достоинств, некоторые недостатки.
Таблица 12. Полностью интегрированный вариант изолированного интерфейса с питанием в одном корпусе
| Внешний вид | Достоинства | Недостатки |
|---|---|---|
![]() |
|
|
Цифровые изоляторы и изоляторы интерфейсов со встроенным изолированным питанием, перечисленные в таблице 13, имеют мощность DC/DC-преобразователя 400…650 мВт и температуру эксплуатации -40…125°C.
Таблица 13. Семейства азиатских цифровых изоляторов для интерфейсов
| Производитель | Наименование | Интерфейс | Скорость передачи данных, Мбит/с | Напряжение изоляции VRMS, кВ | Корпус |
|---|---|---|---|---|---|
| ChipAnalog | CA‐IS36xx | Цифровой, 2 или 4 канала | 100 | 5 | SOIC16‐WB(W) |
| CA-IS2631HA | Цифровой, 3 канала (2/1) | 50 | 2,5 | LGA16 | |
| CA-IS2062A | CAN | 5 | 2,5 | LGA16 | |
| CA-IS2062(V)W CA-IS3062(V)W |
1 | 5 | SOIC16-WB(W) | ||
| CA-IS309x CA-IS2092xW |
RS-485(HD) | 0,5, 20 | 5 (CA-IS309x), 3,75 (CA-IS2092xW) | SOIC16-WB(W) | |
| CA-IS2092xW | 0,5 | 2,5 | LGA16 | ||
| Novosense | NSiP88xx NSiP89xx |
Цифровой, 2 или 4 канала | 150 | 4,5/5 | SOW16 |
| NIRSP31 | Цифровой, 3 канала (2/1) | 20 | 3 | LGA18 | |
| NSIP9045 NSiP1042 |
CAN | 5 | 5 | SOW20 | |
| NSiP83086 | RS-485(FD) | 16 | 5 | SOW16, SOW20 |
Согласование логических уровней для карт памяти MicroSD/SD/MMC
Карты памяти MicroSD могут использоваться в автономных камерах видеонаблюдения для записи информации и переноса данных. В случае применения современных микроконтроллеров с уровнем напряжения логики менее 2 В для работы с MicroSD потребуются преобразователи логического уровня, обеспечивающие согласование сигналов 1,8/3,0 В на стороне карты и 1,2/1,8 В на стороне хоста. Для реализации данной задачи существуют стандартные решения в виде готовых микросхем, обеспечивающих весь необходимый функционал для подключения внешних карт памяти.
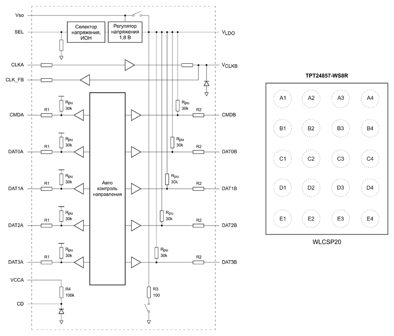
Одним из таких вариантов реализации является TPT24857 производства компании 3PEAK, функциональная схема и корпус изображены на рисунке 16.
Основные особенности TPT24857:
- совместимость со спецификацией SD 3.0, поддержка режима SDR104 (208 МГц, 104 Мбайт/с);
- напряжение логических уровней на стороне хоста: 1,2…1,8 В;
- встроенный регулятор напряжения (до 100 мА) с автоматическим включением для питания шины данных на стороне карты;
- интегрированные фильтры электромагнитных помех и подтягивающие резисторы;
- защита от ЭСР (IEC61000-4-2): 8 кВ (контактный разряд), 15 кВ (воздушный разряд);
- диапазон рабочих температур: -40…85°C;
- корпус: WLCSP20 с шагом 0,4 мм.

Рис. 16. Функциональная схема и корпус TPT24857
Питание
Стандартное напряжение базового питания охранных систем обычно составляет 12/24 В. Для обеспечения бесперебойной работы низковольтных цифровых узлов системы требуются понижающие DC/DC-преобразователи с входным напряжением до 28…40 В (запас для переходных процессов). Подобные микросхемы выпускает ряда азиатских производителей, среди которых признанными лидерами рынка являются Silergy, SGMICRO и 3PEAK.
Самый известный азиатский производитель интегральных DC/DC- и AC/DC-преобразователей – компания Silergy, продукция которой отличается превосходным качеством. Ознакомиться с ней можно по ссылке под описанием бренда.
Очень популярны и не менее качественны высокотехнологичные преобразователи SGMICRO. Производитель выпускает более 50 моделей этих компонентов, ознакомиться с ними можно по ссылке под описанием бренда.
Компания 3PEAK также предлагает довольно обширный перечень компонентов очень высоко качества. Например, семейство TPPххххх характеризуется широким диапазоном входных напряжений:
UMW предлагает простые модели преобразователей, а также реплики микросхем известных брендов, например, Simxxx Swixxx, выпускаемых известным американским производителем. Также несколько популярных реплик имеются и у компании Corebai.
Бюджетные микросхемы с базовым функционалом в корпусах SOT23-6/SOP8 можно найти в ассортименте Belling. Их же, но в корпусе SOT23-5, предлагают компании Chipown и UNISONIC (последняя предоставляет довольно широкий выбор из более 30 моделей микросхем).
Также стоит отметить и DC/DC-преобразователи, выпускаемые компанией JoulWatt, которые отличаются высокой технологичностью и малым потреблением (типовое значение 26…180 мкА). Ознакомиться с ними подробнее, а также изучить другие категории товаров можно по ссылке под описанием бренда.
Самый широкий выбор микросхем с частотой преобразования до 2,5 МГц предлагает компания Richtek – почти 60 моделей. Ознакомиться с ними, а также изучить другие категории товаров можно по ссылке под описанием бренда.
Некоторые компоненты охранных систем, такие как IP-камеры, сетевые накопители, точки доступа, IP-телефония и так далее, могут обеспечиваться питанием с помощью технологии Power over Ethernet (PoE). Один кабель (витая пара) обеспечивает как передачу данных, так и питание устройств. Использование системы PoE при проектировании и развертывании инфраструктуры охранной системы позволяет существенно сэкономить как время, так и средства. Важную роль в обеспечении правильного электропитания охранной системы играет контроллер питаемых устройств (PD), который своим поведением сообщает инжектору — питающему устройству (PSE) – о подключении, классифицирует питающую точку по максимальной мощности и осуществляет дальнейшую защиту при появлении критических параметров, таких как пониженное напряжение, перегрузка по току, КЗ и другие.
В качестве примера рассмотрим подобные микросхемы производства компаний 3PEAK, Silan и Silergy.
TPE15017 производства 3PEAK
TPE15017 – монолитное устройство питания (PD) через Ethernet (PoE) с интегрированным интерфейсом PD и обратноходовым DC/DC-преобразователем со встроенным МОП-транзистором и возможностью горячей замены (рисунок 17). Преобразователь работает с контролем параметров на вторичной стороне (Secondary-Side Regulated, SSR) и имеет схему активного ограничения (Active-Clamp Flyback, ACF) для повышения КПД.
Устройство поддерживает стандартный интерфейс IEEE 802.3af и предназначено для небольших изолированных приложений PoE мощностью до 13 Вт. Интерфейс PD обладает всеми функциями IEEE 802.3af, включая обнаружение, классификацию, установку пускового тока, а так же ограничение рабочего тока. ИМС доступна в корпусе QFN3x4-19. Рабочая температура составляет -40…125°С.

Рис. 17. Типовая схема TPE15017
Ознакомиться с характеристиками интегральных схем и другими категориями продукции 3PEAK можно по ссылке под описанием бренда.
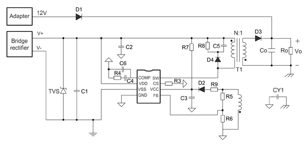
ИС SD4950, выпускаемая Silan
SD4950 представляет собой микросхему PoE со встроенным МОП-транзистором 100 В с сопротивлением канала 600 мОм. Она совместима со стандартом IEEE 802.3af и с интегрированным обратноходовым DC/DC-контроллером с MOSFET 150 В (рисунок 18). Устройство имеет схему ограничения тока, а также защиту от пониженного напряжения и перегрева. Интегральная схема обеспечивает питаемые устройства (PD) функциями обнаружения, классификации и ограничения пускового тока. Выполняется в корпусе SOP16.

Рис. 18. Типовая схема SD4950
Ознакомиться с параметрами микросхем и другими категориями продукции Silan можно по ссылке под описанием бренда.
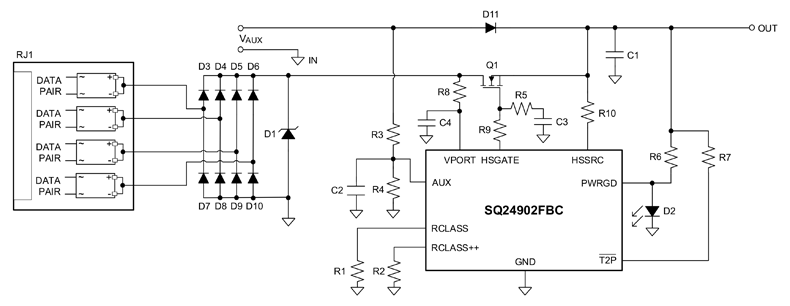
SY28902 от Silergy
SY28902 – контроллер питаемого устройства (PD) со всеми функциями, необходимыми для реализации стандартов IEEE802.3at/at/bt до 71,3 Вт. Индикатор выхода T2P с несколькими состояниями служит для указания количества событий классификации, полученных во время идентификации и согласования доступной мощности в соответствии с IEEE 802.3bt.
Внутренний зарядовый насос (Charge-pump) используется для включения внешних низкоомных N-канальных МОП-транзисторов для эффективной передачи мощности.
SY28902 включает в себя встроенное сигнатурное сопротивление (~25 кОм), блокировку при пониженном напряжении, тепловую защиту и выход Powergood. Величину пускового тока можно регулировать с помощью внешнего конденсатора. Микросхема работает в температурном диапазоне –40…125°С и доступна в корпусе MSOP10 (рисунок 19).

Рис. 19. Типовая схема SY28902
Больший выбор продукции Silergy находится по ссылке под описанием бренда.
Датчики
Наружные камеры видеонаблюдения подвергаются воздействию широкого диапазона температур окружающей среды. Кроме того, наличие внутри них производительных микросхем, которые выделяют большое количество тепла, требует установки датчиков температуры для основной платы и/или отдельных узлов. КОМПЭЛ предлагает широкий выбор цифровых и аналоговых датчиков температуры производства китайских компаний Novosense, UMW, Cheemi, HopeRF, CFSensor и Winsen. Эти компоненты имеют точность до ±0,1°C, выход I2C, 1-WIRE и двупроводной последовательный интерфейс. Приборы с аналоговым выходом доступны с коэффициентом передачи 10, -11,77, 10,9 и 6,25 мВ/°C.
Компания Novosense для измерения температуры предлагает целый спектр цифровых и аналоговых датчиков (таблица 14).
Таблица 14. Датчики температуры NST производства Novosense
| Наименование | Диапазон измеряемых температур, °C | Напряжение питания, В | Погрешность, °C | Интерфейс | Корпус |
|---|---|---|---|---|---|
| NST100x | -5…150 | 1,65…5,5 | ± 0,2 | Импульсный выход | DFN-2L/TO-92S |
| NST103 | -40…125 | 1,5…3,6 | ± 1 | I2C | WLCSP-4 |
| NST175 | -55…125 | 1,65…5,5 | ± 0,5 | I2C | MSOP-8/SOIC-8 |
| NST117, NST118 | -55…125 | 1,65…5,5 | ± 0,5 | I2C | DFN-6L |
| NST461 | -40…125 | 2,1…3,6 | ± 0,5 | I2C/SMBus | WQFN-10 |
| NST1412, 1413/7719 | -40…125 | 3…3,6 | ± 0,5 | I2C/SMBus | MSOP-8/10 3,1×3,1 мм |
| NSHT30 (датчик температуры и влажности) | -40…125 | 2…5,5 | ± 0,3°C по температуре; ±3% по влажности | I2C | DFN-8L |
| NST20H | -55…130 | 2,4…5,5 | ± 2,5 | Аналоговый, -11,77 мВ/°C | SC70-5/SOT23-3 |
| NST235 | -40…150 | 2,3…5,5 | ± 2,5 | Аналоговый, 10 мВ/°C | SOT-23-3 |
| NST60 | -40…125 | 2,4…5,5 | ± 4,0 | Аналоговый, 6,25 мВ/°C | SOT-23-3 |
| NST86 | -50…150 | 2,4…5,5 | ± 2,5 | Аналоговый, -10,9 мВ/°C | SC70-5 |
Прецизионные полупроводниковые аналоговые датчики NST20/235/60/86 с малым потреблением, составляющим 17…20 мкА в активном режиме и 0,1 мкА в режиме сна, отличаются широким диапазоном измеряемых значений температуры:
Ознакомиться с их характеристиками подробнее можно в статье «Датчики температуры Novosense для мониторинга и контроля».
В бюджетных решениях можно использовать NTC-датчики в SMD-исполнении, например, производства Joinset и Cheemi.
Компания Joinset производит NTC-датчики серии ECTH в SMD-исполнении типоразмеров 0603, 1005, 1608, 2012 с диапазоном сопротивлений 33 Ом…5 МОм. Также доступны модели SMD NTC-датчиков на 10 и 100 кОм.
Температурные сенсоры серий RA/RB с эпоксидной заливкой — это небольшие чувствительные NTC-элементы с гибкими выводами. Компактный размер и быстрый отклик позволяют их размещение в труднодоступных местах. Длина выводов изделия обычно составляет 10…32 мм, но производитель может ее изменить по согласованию с заказчиком.
Диапазон рабочих температур для серий ECTH и RA-RB составляет -40…125°C.
Самые надежные модели серии G3 представляют собой герметичные выводные NTC-датчики температуры со стеклянной оболочкой. Рабочая температура этих устройств достигает 300°C.
Компания Cheemi предлагает бюджетные NTC-датчики для внутреннего монтажа, выпускаемые в SMD-корпусах 0603, 0805, 1206 и в виде малогабаритных выводных элементов. Рабочий диапазон, в зависимости от исполнения, составляет -55…155°C. Такие модели могут применяться для контроля температуры как на самой печатной плате, так и снаружи – в качестве выносного сенсора, который крепится винтом к объекту, чьи термические показатели необходимо контролировать.
Датчики CM010-103J4050, CM-CWF2K103G3988F10064D28-L45, CM-MFNTC7210D-15, CM-MFNTC7210D-9, CMNTCA-103F395003W и CMNTCD-103F398830Z0050 – это малогабаритные выводные элементы на 10 кОм. CM-0603X103F3380FB, CM-0603X333J4050FB, CM-0805X103J3900FB, CM-0805X103J3950FB, CM-0805X104J4250FB, CM-0805X474F4500FB и CM-1206X103J3450FB – корпусные модели с сопротивлением 10…470 кОм.
Узнать подробную информацию можно в дополнительных материалах [2, 3].
Для контроля тока потребления двигателей поворота рекомендуется использовать интегральные датчики тока в корпусах SOIC-8. Например, сенсоры на эффекте Холла, выпускаемые компанией MagnTek, позволяют измерять ток в диапазоне 5…50 А, обеспечивая гальваническую изоляцию выходного сигнала [4]. В таблице 15 приведены характеристики интегральных датчиков, доступных к заказу со склада КОМПЭЛ.
Таблица 15. Интегральные датчики тока MagnTek
| Наименование | Измеряемый ток, А | Сопротивление, мОм | Частота, кГц | Напряжение, В | Потребление, мА | Корпус |
|---|---|---|---|---|---|---|
| MTC921CB-50B5* | ±50 | 0,05 | 150 | 4,5…5,0 | 10 | CB-2-3 |
| MTC952CA-10B5 ** | ±10 | 0,21 | 250 | 4,5…5,5 | 12 | CB-2-4 |
| MTC952CA-20B5** | ±20 | 0,21 | 250 | 4,5…5,5 | 12 | CB-2-4 |
| MT9523CT-05BF5*** | ±5 | 1 | 250 | 4,5…5,5 | 15 | SOIC8 |
| MT9523CT-10BF5*** | ±10 | 1 | 250 | 4,5…5,5 | 15 | SOIC8 |
| MT9523CT-10UR3*** | ±5 | 1 | 250 | 3,0…3,6 | 13 | SOIC8 |
| MT9523CT-20BF5*** | ±20 | 1 | 250 | 4,5…5,5 | 15 | SOIC8 |
| MT9523CT-30UR3*** | ±30 | 1 | 250 | 3,0…3,6 | 13 | SOIC8 |
| MT9523CT-50BF5*** | ±50 | 1 | 250 | 4,5…5,5 | 15 | SOIC8 |
* – внешний вид представлен на рисунке 20а;
** – внешний вид представлен на рисунке 20б;
*** – внешний вид представлен на рисунке 20в.

Рис. 20. Варианты исполнения интегральных датчиков тока MagnTek
Определение положения камеры можно выполнить с помощью магнитных датчиков угла поворота. Такие устройства позволяют с высокой точностью определять положение ротора двигателя.
Микросхемы, выпускаемые компанией MagnTek, функционально аналогичны продукции конкурентов, однако представляют собой оригинальные разработки с использованием собственных конструктивных и технологических решений. Например, интегральная схема MT6835GT-STD четвертого поколения по комплексу параметров превосходит продукцию других брендов. Варианты датчиков, выпускаемых компанией MagnTek, приведены в таблице 16.
Таблица 16. Датчики поворота MagnTek
| Наименование | Угол, ⁰ | Частота вращения, об/мин | Разрешение, бит | Выход | Питание, В | Потребление, мА | Корпус |
|---|---|---|---|---|---|---|---|
| MT6501CT-ADD* | 360 | До 300 | 12 | DAC, PWM, SPI | 4,5…5,5 | 6 | SOIC8 |
| MT6813CT-LAC** | 360 | До 10 000 | 14 | Analog, PWM, SPI, I2C | 3,0…5,5 | 6 | SOIC8 |
| MT6816CT-STD** | 360 | До 25000 | 14 | ABZ, UVW, PWM, SPI | 3,0…5,5 | 6 | SOIC8 |
| MT6835GT-STD*** | 360 | До 120 000 | 21 | ABZ, UVW, PWM, SPI | 3,3…5 | 22 | TSSOP16 |
* — внешний вид представлен на рисунке 21а;
** – внешний вид представлен на рисунке 21б;
*** – внешний вид представлен на рисунке 21в.

Рис. 21. Варианты исполнения датчиков поворота MagnTek
С помощью цифровых датчиков Холла легко организовать такие функции, как контроль открытия корпуса. В новости «Датчики тока и магнитного поля MagnTek доступны со склада КОМПЭЛ» представлены изделия, которые работают при напряжении от 1,6 В с током потребления от 600 нА (таблица 17).
Таблица 17. Цифровые омниполярные (реагирующие на любой полюс магнита) датчики Холла MagnTek
| Наименование | Частота, Гц | Bop, Гс | Brp, Гс | Питание, В | Потребление, нА (@2 В) | Выход | Корпус |
|---|---|---|---|---|---|---|---|
| MT6341AT* | 20 | ±10 | ±8 | 1,8…5,5 | 1200 | Push-Pull | SOT-23 |
| MT6343AT-1* | 20 | ±18 | ±15 | 1,8…5,5 | 1200 | Push-Pull | SOT-23 |
| MT8632AT* | 20 | ±16 | ±9 | 2…5,5 | 600 | Push-Pull | SOT-23 |
| MT8633AT* | 20 | ±10 | ±6 | 2…5,5 | 600 | Push-Pull | SOT-23 |
| MT8651A** | 20 | ±37 | ±25 | 2…5,5 | 600 | Open Drain | TO-92 |
| MT8651AT* | 20 | ±37 | ±25 | 2…5,5 | 600 | Open Drain | SOT-23 |
| MT8652AT* | 20 | ±16 | ±9 | 2…5,5 | 600 | Open Drain | SOT-23 |
| MT8831A** | 20 | ±30 | ±20 | 1,6…5 | 600 | Push-Pull | TO-92 |
| MT8831AT* | 20 | ±30 | ±20 | 1,6…5 | 600 | Push-Pull | SOT-23 |
* – внешний вид представлен на рисунке 22а;
** – внешний вид представлен на рисунке 22б.

Рис. 22. Варианты исполнения цифровых омниполярных датчики Холла MagnTek
Память
Для обработки видеоизображения применяются микроконтроллеры высокой производительности и память большой емкости. КОМПЭЛ предлагает различные типы памяти, такие как Flash (NOR, NAND), eMMC и динамическая SDR/DDR.
NOR-Flash применяется в качестве недорогого варианта энергонезависимой памяти большого объема – до 8 Гбит. Такие микросхемы легко заменять, поскольку у продукции разных производителей обычно полностью совпадают выводы и диапазоны питания благодаря существованию установленного ряда общепринятых значений емкости. Наибольшее распространение получила NOR-Flash-микросхема c последовательным интерфейсом SPI, но доступен и вариант с параллельным интерфейсом. КОМПЭЛ предлагает такую продукцию производства компаний Zetta, Puya, Fudan, WinBond, GigaDevice и ряда других азиатских брендов.
Для хранения потоковых данных, например, аудио и видео, как правило, используются последовательная и параллельная памяти NAND-Flash и eMMC – бюджетные варианты хранения больших объемов информации. В каталоге КОМПЭЛ подобная продукция представлена ассортиментом компаний Zetta, SkyHigh, Toshiba, Fudan и GigaDevice.
Статическая оперативная память SRAM и псевдостатическая PSRAM в линейке КОМПЭЛ представлена моделями с объемом от десятков кбайт до десятков Мбайт. SRAM выполнена в вариантах как с SPI, так и с традиционным параллельным интерфейсом. Данный вид памяти предлагают компании Renesas, Lyontek и UTRON.
Динамическая SDR-память применяется в промышленных устройствах с процессорами высокой производительности. КОМПЭЛ предлагает память типа DDR2/DDR3/DDR4 таких производителей, как UniIC, WinBond, Etron, Samsung и Hynix.
Для хранения данных больших объемов можно использовать Flash-карты и SSD-диски. В качестве промышленных накопителей данных емкостью до 8 Тбайт хорошо зарекомендовала себя продукция компаний Neoway и Trancend.
Азиатские компании выпускают надежные и качественные ключевые электронные компоненты, необходимые для обеспечения работы систем безопасности. Компактные размеры и устойчивость к воздействию внешней среды дают свободу выбора мест размещения устройств. Малое потребление – это даже не преимущество, а необходимость, ведь в таком случае заряд аккумуляторов станет расходоваться экономно, а сами компоненты не будут перегреваться и выходить из строя.
КОМПЭЛ старается представить топовую продукцию китайских компаний, которая поможет создать работоспособную систему и гарантировать бесперебойное функционирование каждого ее звена. Качественные и недорогие электронные компоненты производства китайских компаний можно смело применять в проектах с небольшим бюджетом.
Дополнительные материалы
- Датчики температуры Novosense для мониторинга и контроля
- SMD-термисторы Joinset для широкого спектра применений
- Складскую линейку КОМПЭЛ пополнили датчики температуры Cheemi
- Датчики тока и магнитного поля MagnTek доступны со склада КОМПЭЛ

Наши информационные каналы